Odpowiedz 
 
Ocena wątku:
  • 9 Głosów - 4.44 Średnio
  • 1
  • 2
  • 3
  • 4
  • 5
Transceiver wg. M0NKA
SP6AUO Offline
Andrzej
*****

Liczba postów: 1,051
Dołączył: 20-09-2009
Post: #131
RE: Transceiver wg. M0NKA
W załączniku przebieg mojego sygnału na ekranie.
F nadawania 3,730MHz
szerokość sygnału od 3,727 do 3,730 to LSB a od 3,730 do 3,731 to USB.
Szerokość pasma 4kHz. O to USB za dużo.
Zmieniałem nastawy IQ GAIN i IQ PHAS od -32 do +32 nic to nie zmieniało.


İmage

Andrzej
(Ten post był ostatnio modyfikowany: 30-08-2014 7:33 przez SP6AUO.)
30-08-2014 7:33
Znajdź wszystkie posty użytkownika Odpowiedz cytując ten post
SP9FKP Offline
Piotr
*****

Liczba postów: 1,286
Dołączył: 28-06-2009
Post: #132
RE: Transceiver wg. M0NKA
Nie wygląda to dobrze. Nie dość, że wytłumienie niepożądanej wstęgi jest słabe, to jeszcze widać silne wymodulowanie harmonicznymi. Proponuje najprostszy test oscyloskopem: podać sygnał jednotonowy na wejście mikrofonowe i zwiększać go do do momentu aż przestanie przyrastać (proporcjonalnie). Stosunek wartości maksymalnej obwiedni do wartości modulacji (bo będzie widać modulację AM) daje stopień wytłumienia niepożądanej wstęgi. Do wyszukania przyczyny potrzebny jest oscyloskop dwukanałowy. Sprawdzamy przesunięcie przebiegu modulującego w kanałach I/Q i na kluczach modulatora (90st) oraz amplitudy I/Q. W ten sposób będzie można zgrubnie zlokalizować źródło: sprzęt lub oprogramowanie.
30-08-2014 8:34
Znajdź wszystkie posty użytkownika Odpowiedz cytując ten post
SP6AUO Offline
Andrzej
*****

Liczba postów: 1,051
Dołączył: 20-09-2009
Post: #133
RE: Transceiver wg. M0NKA
Bardzo potrzebuję odczytu i opinii z tego załącznika.
Jest to charakterystyka filtra LPF 80m wykonana Max6.
İmage

Andrzej
30-08-2014 18:36
Znajdź wszystkie posty użytkownika Odpowiedz cytując ten post
SP9FKP Offline
Piotr
*****

Liczba postów: 1,286
Dołączył: 28-06-2009
Post: #134
RE: Transceiver wg. M0NKA
Szału nie ma. Widać, że do markera 1 SWR utrzymuję się na przeciętnym poziomie, potem rośnie z jakimś biegunem, pewnie filtr eliptyczny. Nic więcej powiedzieć sie nie da. Jak to zmierzyłeś?
30-08-2014 19:09
Znajdź wszystkie posty użytkownika Odpowiedz cytując ten post
SP6AUO Offline
Andrzej
*****

Liczba postów: 1,051
Dołączył: 20-09-2009
Post: #135
RE: Transceiver wg. M0NKA
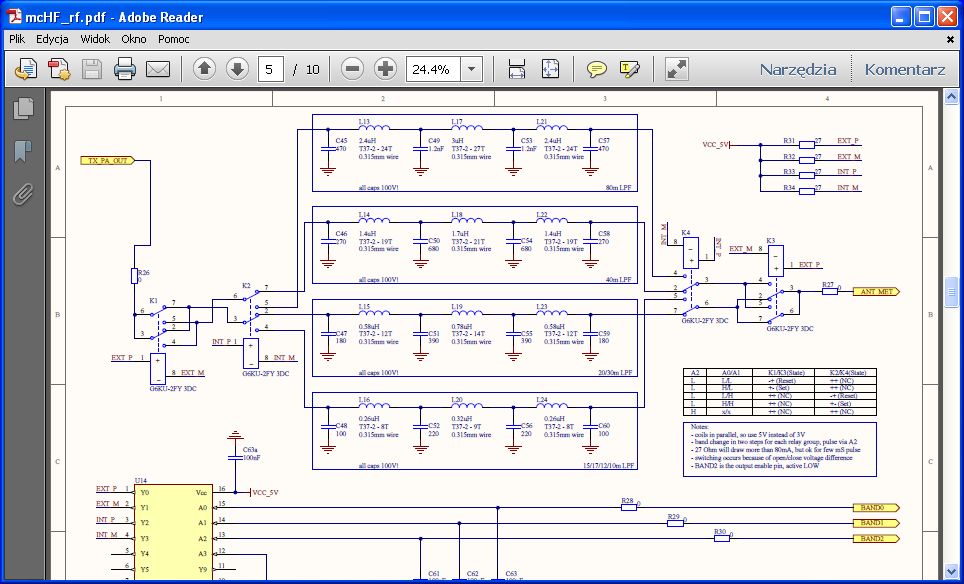
Trzy cewki szeregowo.Cztery C do masy.Jeden koniec do OUT drugi do IN max6 i to co widać w załączniku górnym.
Tu schemat filtrów.
İmage

Andrzej
(Ten post był ostatnio modyfikowany: 30-08-2014 22:01 przez SP6AUO.)
30-08-2014 22:01
Znajdź wszystkie posty użytkownika Odpowiedz cytując ten post
SP9FKP Offline
Piotr
*****

Liczba postów: 1,286
Dołączył: 28-06-2009
Post: #136
RE: Transceiver wg. M0NKA
Nie jetem pewien co przestawia czarna krzywa, impedancję czy transmitancje. Nie znam możliwości MAX6 ale chyba ma tryb wobuloskopu. Spróbuj wykonać normalny pomiar przenoszenia filtru w dB od 1 do 10 MHz.
31-08-2014 8:21
Znajdź wszystkie posty użytkownika Odpowiedz cytując ten post
SP2IPT Offline
Jakub
***

Liczba postów: 233
Dołączył: 01-03-2012
Post: #137
RE: Transceiver wg. M0NKA
Przepraszam za opoznienie, ale jakos nie zdazylem wczesniej Wink

Andrzeju jesli to sa wyniki pomiaru przenoszenia filtrow to gdzie odczytac tlumienie? Dopasowanie filtru, a pasmo przenoszenia to sa dwie dosc luzno zwiazane sprawy.
Nie znam MAXa, ale czy mozesz podrzucic obrazek, na ktorym jasno bedzie widac tlumienie filtru w zaleznosci od czestotliwosci?
Chyba, ze te kilkanascie dB to ma byc tlumienie filtru. Jesli tak to jak dla mnie wyszla kompletna porazka - ani duze tlumienie poza pasmem (kilkanascie dB) ani niskie straty.

Artur prawdopodobnie faktycznie brakuje sterowania, ale jesli tylko sie da sprawdz u kogos kto ma analizator co tam w rzeczywistosci sie dzieje.

pz
01-09-2014 8:47
Znajdź wszystkie posty użytkownika Odpowiedz cytując ten post
SP3OSJ Offline
Artur
*****

Liczba postów: 786
Dołączył: 19-09-2013
Post: #138
RE: Transceiver wg. M0NKA
.....
(Ten post był ostatnio modyfikowany: 17-09-2020 11:16 przez SP3OSJ.)
01-09-2014 11:46
Znajdź wszystkie posty użytkownika Odpowiedz cytując ten post
SP6AUO Offline
Andrzej
*****

Liczba postów: 1,051
Dołączył: 20-09-2009
Post: #139
RE: Transceiver wg. M0NKA
Witam.
W złączniku przebiegi dla pasma 80m i 40m.

İmage İmage

Andrzej
01-09-2014 13:42
Znajdź wszystkie posty użytkownika Odpowiedz cytując ten post
SP9FKP Offline
Piotr
*****

Liczba postów: 1,286
Dołączył: 28-06-2009
Post: #140
RE: Transceiver wg. M0NKA
Wykonaj taki sam pomiar (te same nastawy) bez podłączania filtru, coś ewidentnie jest źle...
01-09-2014 13:52
Znajdź wszystkie posty użytkownika Odpowiedz cytując ten post
Odpowiedz 


Skocz do:


Użytkownicy przeglądający ten wątek: 33 gości