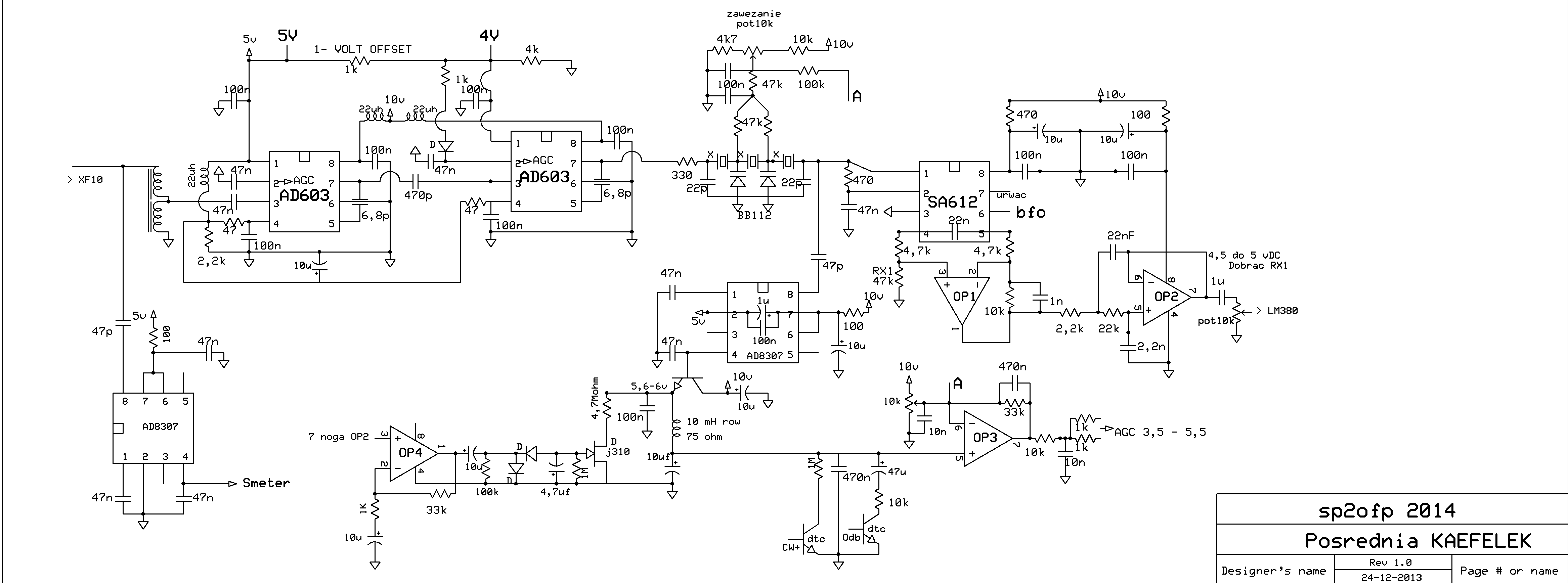
Ha .. też myślałem o tym aby sonda przed wzmacniaczami wspomagała automatykę a w zasadzie regulowała wzmocnienie dla sygnałów powyżej 30uV - było to nawet założenie konstrukcyjne. Ale w praktyce wygląda to tak :
Sonda po filtrze kwarcowym nie jest blokowana dodatkowym rezystorem 50 ohm . Jej wejście to około 1,1-1,3 kohm.
Co za tym idzie jest dość wrażliwa na wszystkie sygnały do okoła . Mimo że jest usytuowana obok wyjścia filtrów kwarcowych , zasilana przez dwa dławiki z kondensatorami to łapie ślady heterodyny - na tej samej płytce jest selektywny wzmacniacz heterodyny po ddesie , dodatkowo w chwili obecnej jest też BFO którego częstotliwość mieści się na zboczu filtru i też lekko przenika do ad8307 . Na płytce są dwa filtry kwarcowe cw/ssb przełączane małymi ale nie ekranowanymi przekaźnikami , są też nie-ekranowane transformatorki na toroidach . Płytka oczywiście dwustronna zalana masą mająca kilkanaście przelotek tej masy . Niestety śmieci włącznie z generatorem 125MHZ w ddsie zainstalowanym na oddzielnej płytce dają się we znaki prawidłowemu odczytowi poziomu , Sonda na razie mierzy prawidłowo poziomy dopiero od około S7 . Zastosowanie samego dodatkowego wzmacniacza dla sondy pogarszało sytuację - musiał by mieć on dodatkowy przynajmniej 3 kwarcowy filtr aby selektywnie wzmacniać to co potrzeba .
Płytka jest obecnie prototypowa mająca dodatkowo sporo elementów w pająku co też ma wpływ na przenikanie .
Bfo będzie na oddzielnej płytce nadajnika po drugiej stronie aluminiowego chasis , dds będzie ekranizowany , dodatkowo też będą oddzielone przekaźniki laminatem przylutowanym do masy .
Reasumując nie jest to takie proste do wykonania aby uzyskać prawidłowy efekt. Dynamika pomiaru od 1uv jest trudna do uzyskania w takim zestawieniu ale połączenie pomiaru przed i po zmniejsza wzmocnienie pętli arw .
Zestawienie dwóch pomiarów nie było takie proste do pogodzenia , pomiar przed niejako zakłócał samo arw zmieniając skalę wzmocnienia ponieważ nie działa w całym zakresie tylko od wyższych sygnałów - wtedy należało by mocno zmniejszyć wzmocnienie pętli ARW - zmieniają się stałe czasowe bo zmieniał się zakres napięć dla niskich i wysokich sygnałów - może automatyka czytająca poziom m.cz. miała by rację bytu z dodatkową regulacją "przed"
Nie walczyłem mocno z s-metrem ponieważ jest to trx na 3,5 i 7 MHZ gdzie sygnały są na tyle wysokie że obecna praca s-metra jest zadowalająca , ale to nie jest ostatnie słowo

Poprawny montaż powinien poprawić sytuację ale raczej w tym projekcie nie będę dążył do proponowanego rozwiązania .