Odpowiedz 
 
Ocena wątku:
  • 2 Głosów - 4.5 Średnio
  • 1
  • 2
  • 3
  • 4
  • 5
Automatyczna Regulacja Wzmocnienia
SP9FKP Offline
Piotr
*****

Liczba postów: 1,287
Dołączył: 28-06-2009
Post: #61
RE: Automatyczna Regulacja Wzmocnienia
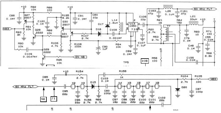
Popatrzyłem na realizację NB w TS-180, klasyka w dość staroświeckiej formie. Ale zainteresowało mnie podejście w innym klasyku. Myślę o SG-2020. Popatrzcie sami:
İmage
Wycięte dwa fragmenty dokumentacji obrazujące ideę wzmacniacza, opóźnionej ARW i układy decyzyjnego. Najciekawszą rzeczą jest bramka wtrącona w środek filtra. To prosty i nadający się do powielenia pomysł.
05-02-2015 9:53
Znajdź wszystkie posty użytkownika Odpowiedz cytując ten post
SP2IPT Offline
Jakub
***

Liczba postów: 233
Dołączył: 01-03-2012
Post: #62
RE: Automatyczna Regulacja Wzmocnienia
(04-02-2015 16:36)SP9FKP napisał(a):  Z faktami się nie polemizuje - na Śląsku, na górce pod Niegowonicami albo Podzamczu można było bez zerkania na antenę stwierdzić w którą stronę patrzy...

Fakty sa takie, ze musialy byc brudne izolatory i pojawialy sie na nich wyladowania pelzajace.
Wystarczylo poinformowac zaklad energetyczny, prawdodpodobnie dosc szybko by je wyczyscili lub wymienili.

pz
05-02-2015 11:41
Znajdź wszystkie posty użytkownika Odpowiedz cytując ten post
SP9FKP Offline
Piotr
*****

Liczba postów: 1,287
Dołączył: 28-06-2009
Post: #63
RE: Automatyczna Regulacja Wzmocnienia
Jakub, chyba się nie zrozumieliśmy. Ja tylko wspomniałem o swoich, bardzo subiektywnych, doświadczeniach z pracy na UKF. I nie ważne czy źródłem były izolatory, lampy wyładowcze (rtęciówki) bo i tym były problemy czy inne dziadostwo. Rzecz w tym, że w moim FT757GX NB działał i pomagał w konkretnych sytuacjach. Natomiast na KF ten sam NB częściej przeszkadzał niż pomagał. I tyle. Zostawmy to.
05-02-2015 11:54
Znajdź wszystkie posty użytkownika Odpowiedz cytując ten post
SQ4AVS Offline
Rafał
*****

Liczba postów: 1,421
Dołączył: 29-01-2010
Post: #64
RE: Automatyczna Regulacja Wzmocnienia
Henryku nie mogę pokazać jest to fragment przygotowywanej publikacji. Mogę za to powiedzieć, że jak się przejrzy jakie opóźnienie wnosi filtr dolnoprzepustowy m.cz.. , np. symulowany programem filter pro desktop to wszystko będzie jasne jak zrobić noise blanker. Taka giełda pomysłów, Piotrek podał z BFO ja z filtrem m.cz..
05-02-2015 16:53
Odwiedź stronę użytkownika Znajdź wszystkie posty użytkownika Odpowiedz cytując ten post
SP2JQR Offline
Henryk
*****

Liczba postów: 1,528
Dołączył: 23-08-2009
Post: #65
RE: Automatyczna Regulacja Wzmocnienia
Gdzie i kiedy miej więcej to opublikujesz? Chętnie się zapoznam, choć prawie identyczny do Twojego układu zaprojektowałem i wykonałem na pojedynczym scalaku.
05-02-2015 18:20
Znajdź wszystkie posty użytkownika Odpowiedz cytując ten post
SQ4AVS Offline
Rafał
*****

Liczba postów: 1,421
Dołączył: 29-01-2010
Post: #66
RE: Automatyczna Regulacja Wzmocnienia
Jak zwykle w EDW. Myślę że w ciągu 3-4 miesięcy. Taki mniej więcej jest czas oczekiwania a chcę zrobić z tego ala SP5WW taką PCB pełną i zostało co nieco do dokończenia. A ja myślałem, że Amerykę odkryłem, bo podobnego rozwiązania nie widziałem ;-).
05-02-2015 18:29
Odwiedź stronę użytkownika Znajdź wszystkie posty użytkownika Odpowiedz cytując ten post
SP9MRN Offline
MAc
*****

Liczba postów: 822
Dołączył: 29-08-2009
Post: #67
RE: Automatyczna Regulacja Wzmocnienia
Podwójne opóźnienie? Sygnał opóźniamy po m.cz tak bardzo, żeby gałąź wyłączająca zdążyła zrobić co trzeba? ;-)
mrn
05-02-2015 23:02
Odwiedź stronę użytkownika Znajdź wszystkie posty użytkownika Odpowiedz cytując ten post
SQ4AVS Offline
Rafał
*****

Liczba postów: 1,421
Dołączył: 29-01-2010
Post: #68
RE: Automatyczna Regulacja Wzmocnienia
Maćku do zadziałania bramki trzasków potrzebne jest by był czas na na jego usunięcie. Właściwy sygnał odbierany należy opóźnić a sterujący ma być przetwarzany natychmiast tak by zdążył zablokować sygnał trzasku zanim pojawi się on na wejściu, które go może wzmocnić. Ja zrobiłem to filtrem dolnoprzepustowym na opampach, ważne jest by jego pasmo wynosiło ponad 10kHz (stałe opóźnienie grupowe w paśmie akustycznym SSB) a filtr miał dobrą odpowiedź impulsową np. Butterworth. Tak filtr wnosi około 30us opóźnienia wystarczająco by zadziałała elektronika wykrywająca trzask.
08-02-2015 9:24
Odwiedź stronę użytkownika Znajdź wszystkie posty użytkownika Odpowiedz cytując ten post
SP9FKP Offline
Piotr
*****

Liczba postów: 1,287
Dołączył: 28-06-2009
Post: #69
RE: Automatyczna Regulacja Wzmocnienia
Prostota regulacji wzmocnienia w pętli ujemnego sprzężenia zwrotnego za pomocą FET-a okupiona jest dość istotną wadą, szczególnie uwypuklaną przy dużym wzmocnieniu. Chodzi o przenikanie napięcia regulacyjnego do sygnału. Przy dużym skoku może się to objawiać niestabilnością pętli ARW, w najlepszym razie charakterystycznym "puknięciem". Gdzieś widziałem rozwiązanie separujące oba obwody ale nie mogę sobie przypomnieć gdzie? Może ktoś się natknął na podobne?
16-02-2015 11:35
Znajdź wszystkie posty użytkownika Odpowiedz cytując ten post
SP2JQR Offline
Henryk
*****

Liczba postów: 1,528
Dołączył: 23-08-2009
Post: #70
RE: Automatyczna Regulacja Wzmocnienia
Prostym, ale komplikującym trochę układ rozwiązaniem jest zbudowanie układu symetrycznego z dwoma wzmacniaczami i dwoma fetami dostającymi sygnał w przeciwfazie. Dla sygnału regulującego taki układ będzie zrównoważony. W konstrukcjach bez kompromisów zastosowałbym takie rozwiązanie. Komplikacja większa, ale tylko małego fragmentu całej konstrukcji.
Takie układy jak kompresory SSM, NE570 itp są w środku zrównoważone dla sygnału regulacji, też można je stosować.
16-02-2015 13:13
Znajdź wszystkie posty użytkownika Odpowiedz cytując ten post
Odpowiedz 


Skocz do:


Użytkownicy przeglądający ten wątek: 1 gości