Co do blokowania toru, tak to prawda. Co prawda zakładałem na początek że - nawet jeśli będzie stan nieustalony - to będzie niesymetryczny (tj na obu wyjściach ukladu TDA pojawi się podobny skok napięcia) ale teraz po chwili przemyślenia stwierdzam że może być dokładnie odwrotnie. Przetestuję to. Nie blokować też nie można, bo do odbioru wlezą nam szumy z pracującego wzmacniacza. Można blokować mosfetem (np 2N7002), jeśli amplituda będzie mniejsza niż 200-300mV p-p (a będzie). Będzie też układ który ma umożliwić nadawanie CW (proste podanie napięć na wejście modulatora)
Nie stosowałem TDA7052A, ale faktycznie, mógłby być lepszy, ma regulację i mute (można by w łatwy sposób sterować tym np. z uC) - Jedna tylko rzecz, Piotr, czy mógłbyś sprawdzić jakie on ma szumy w stanie "mute"? W karcie jest że 30uV (ale wiem że może być lepiej). I na stronie NXP widzę że jest produkowany.
Oczywiście wejście na elektret będzie (rozumiem że masz na myśli polaryzację?). Czym się powinno różnić wejście digi?
Pojedyncze klucze na 74HC4066 wybrałem ze względu na - jak początkowo zakładałem - możliwość powstania na początku wersji przewlekanej. Nie ma przewlekanej wersji kluczy FST. Owszem taki FST3253 byłby tu świetny, i załatwiłby też przełączanie na wejściu. Łatwiej też mi się testuje przewlekańce. Tym niemniej nie widzę przeszkód w FST, i można by później taki projekt zrobić (albo nawet szybciej niż później, wola ludu

)
Pozdrawiam
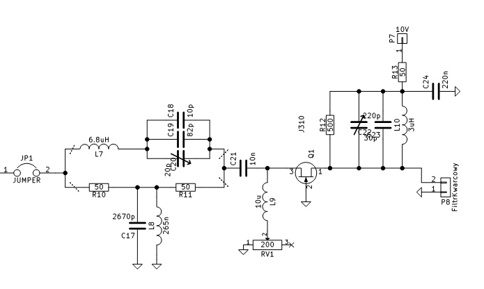
Część druga czyli to co między mieszaczem a filtrem kwarcowym - diplekser i pierwszy wzmacniacz pośredniej 6MHz.
Żadne kwadratowe koło nie zostało tu wymyślone. Diplekser jest po to, aby mieszacz widział stałą (i taką jak trzeba) impedancję na wyjściu w możliwie jak najszerszym przedziale częstotliwości.
Najlepiej to zadanie spełnia po prostu rezystor bezindukcyjny 50 omów

ale nie jest on specjalnie użyteczny... Czasem stosuje się tłumiki w celu dopasowania.
Diplekser, poza zapewnieniem dopasowania w szerokim zakresie, spełnia też rolę filtru środkowo przepustowego o dość małej dobroci.
Schemat dipleksera jest typowy - gałąź rezonansu szeregowego (L7 - C18..C20) i gałąź rezonansu równoległego - R10, R11, L8, C17.
Dla częstotliwości bliskich rezonansowi gałąź rezonansu szeregowego w zasadzie wszystko przepuszcza dalej (zakładamy milcząco że następny stopień też ma 50 omów impedancji), a gałąź rezonansu równoległego - odwrotnie (ma wysoką impedancje) więc rezystory R10 i R11 są bezczynne.
Im dalej od rezonansu tym R10 i R11 bardziej obciążają wejście i wyjście dipleksera, i tak ma być.
Niestety idealny diplekser (taki który miałby idealnie równą rezystancję wszędzie, bez zafalowań) wymaga idealnie dobranych wartości elementów, co nie jest możliwe. Po to są trymery itp - ale dobre dostrojenie dipleksera nie jest takie proste. Ja zdecydowałem że nawet nie idealne dopasowanie to dużo lepiej niż żadne.
Cewka 6.8uH może być zwykłym dławikiem osiowym ze sklepu (taki użyłem), choć najlepiej żeby miała rezystancję rzędu ułamków oma, nie więcej. Najlepiej - oczywiście, nawinąć ją na rdzeniu typu T50-2 (37 zwojów) i podobnym (czerwono-przeźroczystym). Idealna wartość kondensatora to około 103pF, dla założonego rozrzutu (10%) takiego dławika mamy trymer 20p i dwa kondensatory (powinny być C0G lub inne dobre). Większym trymerem może być trudno dostroić, mniejszym możemy przestrzelić wartość z tolerancją.
Kondensator w gałęzi równoległej to dwa równoległe kondensatory (poliestrowe) - 2.2nF i 470pF . Z taką pojemnością wartość cewki to około 265nH - cewka powietrzna, 9 zwojów drutu w emalii (0.4mm) na średnicy 6mm. Wyliczona wartość indukcyjności jest nieco większa, więc można stroić gałąź nieco cewkę rozciągając.
Jak stroić - przy pomocy naszego BFO (6MHz), generatora 6MHz, NWT7, itp. Odłączamy wejście i wyjście dipleksera (jumper i C21). Trzeba zadbać żeby wejście i wyjście dipleksera było obciążone np rezystorami 50 omów (NWT ma taką impedancję na wejściu i wyjściu wiec w tym wypadku nie potrzeba). Podajemy nasz sygnał na wejście i odłączamy gałąź szeregową (w miejscu gdzie są przerywane kreski). Rozciągamy i kurczymy delikatnie cewkę aż osiągniemy maksimum na 6MHz.
Potem to samo robimy z gałęzią szeregową, odłączywszy gałąź równoległą (w miejscu gdzie kreski). Stroimy trymerem na maksimum sygnału. Łączmy obie gałęzie i (jeśli mamy NWT i przystawkę do pomiaru SWR) możemy sprawdzić jak nasz diplekser pięknie się dopasował

Taka procedura strojenia jest nieco może kłopotliwa, ale strojąc obie gałęzie na raz, na wyjściu widzielibyśmy tylko wypadkową transmisji ich obu. Nawet jeślibyśmy zestroili na maksimum sygnału, to ważniejsze dla nas jest to - jakie zafalowania impedancji są na wejściu dipleksera - a tu może być zupełnie nie to co chcieliśmy. Jeśli się ma przystawkę do pomiaru SWR to jest prościej - ale to już wyższe instrumentarium
Poniżej symulacja odbicia takiego prostego dipleksera z nieidealnych elementów (ale dobrze zestrojonego

. Ideał jest kiedy obie kreski ciągłe mają poziom -6dB.
A poniżej wartość SWR z użyciem mostka do NWT7 (kursor jest w złym miejscu, powinien być na 6MHz

)
Teraz pierwszy wzmacniacz pośredniej.
Niestety, nawet jakbyśmy mieli świetny diplekser, to impedancja filtrów kwarcowych w okolicach rezonansu zmienia się o wartości rzędu kilku tysięcy. Tak więc żaden diplekser nie da nam dobrego dopasowania w okolicach pasma przenoszenia naszego odbiornika - tu można stosować różne patenty - ja użyłem standardowego JFET'a J310 układzie z uziemioną bramką. Dla pewnych prądów tego tranzystora, impedancja tego układu widziana od strony źródła może wynosić 50 omów, czyli tyle ile trzeba. Po to też jest potencjometr RV1 - do ustalenia prądu. Jeśli układ będzie powtarzalny, będzie można tam dobrać na stałe rezystor.
W drenie tranzystora jest obwód nastrojony na 6MHz (może być nawet sklepowy dławik 3.3uH + dobrane kondensatory). Rezystor 500 omów ma za zadanie obniżenie wzmocnienia do około 10-12dB oraz dopasowanie obwodu do następnego stopnia - czyli filtru kwarcowego (też 500 omowego).
Taki układ wraz z diplekserem powoduje ze mieszacz widzi "w miarę" stałą impedancję na wyjściu. W miarę, bo diplekser nie jest idealny, jak również część "obciążenia" które jest na wyjściu wzmacniacza (pamiętajmy że tam jest filtr kwarcowy) przenosi się na wejście wzmacniacza. Moim zdaniem w konstrukcji nie wyczynowej, wartości SWR typu 1.5 są akceptowalne
Poniżej pomiar mostkiem odbiciowym wejścia dipleksera z podłączonym 1-szym wzmacniaczem i filtrem kwarcowym (obciążonym).
W szerszym przedziale nie wygląda to już tak super, ale też chyba źle nie jest:
Ten wzmacniacz na JFET daje około 10-12dB wzmocnienia (~5x), co pokrywa z lekką nawiązką straty w pierwszym mieszaczu, diplekserze i reszcie. Jednocześnie ma na tyle małe wzmocnienie i nie jest krytyczny, że przy nadawaniu spokojnie "obsłuży" poziom sygnału rzędu kilkuset mV p-p.
Pozdrawiam
SQ5KVS