Odpowiedz 
 
Ocena wątku:
  • 1 Głosów - 5 Średnio
  • 1
  • 2
  • 3
  • 4
  • 5
TRX "FUKUŚ"
SP2JQR Offline
Henryk
*****

Liczba postów: 1,528
Dołączył: 23-08-2009
Post: #31
RE: TRX "FUKUŚ"
Układ kaskody został zrobiony i wypróbowany przez wiele osób. Z założenia wejście kaskody jest wysokoomowe i jeśli chce się dobrze dopasować trzeba zastosować obwód rezonansowy lub transformator. Praktycznie jednak okazało się, że obwód niewiele już w układzie poprawia i w moich uproszczonych wersjach ten stopień bardzo dobrze pracuje bez dokładnego dopasowania filtru. Mogą to potwierdzić koledzy, którzy układ powtórzyli. Układ cechule się wielką dynamiką ze względu na duża wartość rezystora w emiterze.
Niestety są w nim użyte tranzystory wysoko chodzące, w związku z tym próbowanie tego układu w pająkach mija się z celem ponieważ wtedy prawie pewne jest, że układ się wzbudzi. Trzeba zachować zasady montażu UKF.
Na ten moment można zastosować wiele innych typów tranzystorów o mniejszych szumach i zrobić dokładne dopasowanie. Trzeba jednak poświęcić jeszcze dodatkowy czas i sprawdzić jak duże sygnały może wzmacniacz przyjąć na swoje wejście nie generując zniekształceń. Nie pamiętam dokładnie, ale mój układ kaskody z dokładnym dopasowaniem miał niewielki rezystor w emiterze (5 albo 15 omów, nie pamiętam) i ustawiony był wtedy na znacznie większy prąd. W tych warunkach generował znacznie większe szumy a także nie wyrabiał dla największych sygnałów na wejściu. Z tego powodu układ został przerobiony i we wszystkich TRXach, w których ja i koledzy go zastosowali świetnie pracuje. Zastosowałem go nie tylko w SP5WW ale także we własnej konstrukcji na układzie U418, a koledzy jeszcze w innych układach. Nikt z budujących nie meldował mi, że kaskoda się wzbudza, ale też chyba nikt nie robił jej w pająku.
16-04-2016 15:20
Znajdź wszystkie posty użytkownika Odpowiedz cytując ten post
SP3JDZ Offline
Początkujący
**

Liczba postów: 93
Dołączył: 15-03-2014
Post: #32
RE: TRX "FUKUŚ"
Serdecznie dziękuję za wszystkie informacje dotyczące p.cz. na kaskodzie. Zależy mi na dużym zakresie ARW.

http://witec.pl
16-04-2016 19:10
Odwiedź stronę użytkownika Znajdź wszystkie posty użytkownika Odpowiedz cytując ten post
SP5BMP Offline
Janusz
****

Liczba postów: 606
Dołączył: 02-11-2010
Post: #33
RE: TRX "FUKUŚ"
Może ta pośrednia Witku Ciebie zainteresuje ?


Załączone pliki
.jpg  Pośrednia BF1012.JPG (Rozmiar: 75.55 KB / Pobrań: 3203)
16-04-2016 20:41
Znajdź wszystkie posty użytkownika Odpowiedz cytując ten post
SP3JDZ Offline
Początkujący
**

Liczba postów: 93
Dołączył: 15-03-2014
Post: #34
RE: TRX "FUKUŚ"
Ta pośrednia jest interesująca, szczególnie że takie tranzystory kiedyś kupiłem i mi zalegają w pudełeczku - tylko ta okropnie mała obudowa SMD zniechęca do eksperymentowania. No i jest to tranzystor mało popularny.

http://witec.pl
16-04-2016 21:58
Odwiedź stronę użytkownika Znajdź wszystkie posty użytkownika Odpowiedz cytując ten post
SP2JQR Offline
Henryk
*****

Liczba postów: 1,528
Dołączył: 23-08-2009
Post: #35
RE: TRX "FUKUŚ"
Mało popularny nie oznacza że zły. Trzeba oswajać nowe rzeczy. Może właśnie ktoś zrobi na nim fajne radio i ten właśnie tranzystor stanie się bardzo popularny.
Układ scalony U418 też jest niepopularny, a świetne radia na nim wychodzą.
Zawsze ktoś pierwszy musi zastosować dany element, aby mógł stać się popularny. To trochę jak z graniem przebojów w radiu. Im częściej są grane tym bardziej stają się popularne, choć nie zawsze tak samo wartościowe...
17-04-2016 13:33
Znajdź wszystkie posty użytkownika Odpowiedz cytując ten post
SQ5KVS Offline
Karol
*****

Liczba postów: 1,013
Dołączył: 26-09-2012
Post: #36
RE: TRX "FUKUŚ"
Trochę źle napisałem. Nie miałem problemów z kaskodą Henryka jako taką. To że się coś podwzbudzało to zapewne efekt innego obciążenia wejścia / wyjścia, albo gorszej filtracji i montażu (ale nie pająk, manhattan). Potem to usunąłem. Po prostu moje cele są trochę inne i ten układ okazał się "trudny" do przystosowania (te cele to m.in. ok. 15dB wzmocnienia dla Rwy 50ohm , Rwe 500Ohm).
Tranzystor BF193 który pokazałem w którymś schemacie nie jest do końca przypadkowy. Najmniejsze szumy (1dB / 900MHz) ma przy Ic ~10mA, Uce ~8V. Przy tych wartościach ma też IP3 na poziomie 25dBm (gdyby zwiększyć prąd do 30mA to IP wzrośnie o 7dB ale wtedy grzałby się chyba do czerwoności).
Eksperymentuję tez z wzmacniaczem z transformatorowym sprzężeniem kolektor-emiter, ma on fajne właściwości ale ciężko mi uzyskać odpowiednie przełożenia.

PS: Poza tym ja nie mam ARW w pośredniej Smile
18-04-2016 17:23
Znajdź wszystkie posty użytkownika Odpowiedz cytując ten post
SP2JQR Offline
Henryk
*****

Liczba postów: 1,528
Dołączył: 23-08-2009
Post: #37
RE: TRX "FUKUŚ"
A może trzy trznzystory BF193 równolegle?
Będzie 30mA i optymalnie dla szumów. Trochę gimnastyki z dopasowaniem.
19-04-2016 9:12
Znajdź wszystkie posty użytkownika Odpowiedz cytując ten post
SQ5KVS Offline
Karol
*****

Liczba postów: 1,013
Dołączył: 26-09-2012
Post: #38
RE: TRX "FUKUŚ"
W związku z niedomiarem czasu w domu na konstruowanie temat rozwija się wolno, ale "brzidka" wersja Fuku już odbiera (a nawet nadaje, ale na razie tylko lokalnie mikromocą, hi).
W projekt wprowadziłem kilka zmian (niektóre jeszcze istnieją na papierze, ale na płytce która niedługo skończy się rysować - będą).
1 - Zmiana wzmacniacza audio przed modulatorem na zaproponowany przez Piotra SP9FKP - czyli TDA7052A.
2 - Zmiana pierwszego mieszacza na FST3253 - Przy nadawaniu para kluczy pracuje jako modulator podłączając się do TDA.... a przy odbiorze jako mieszacz podłączając się do transformatora na FT37-43 i do anteny.
3 - Wstępnie diplekser zostaje, przynajmniej będzie miejsce na płytce. Nie mogę się zgodzić że strojenie jest trudne - wystarczy śrubokręt i miernik sygnału albo nawet samo radio. Kondensatorów dobierać nie trzeba (zwykłe z szeregu). Owszem nie będzie to strojenie idealne. Diplekser też działa jak filtr po pierwszym mieszaczu przy nadawaniu.
4 - zwiększę nieco wzmocnienie na J310 o kilka dB żeby lepiej pokryć straty w filtrze drabinkowym
5 - Zmiana p.cz na 9MHz - zastanawiałem się nad pośrednią w rodzaju 25 -32 MHz ale byłby problem z wykonaniem filtru.
5 - otwory na PCB pod filtr będą umożliwiały włożenie popularnego filtru typu XF-9xxx - domyślnie będzie tam też płytka lub otwory na filtr co najmniej 6-cio kwarcowy.
6 - drugi mieszacz też na FST3253 (patrz tu pytania poniżej).
7 - ARW - klasyczne (FET z opampem), natomiast układ detekcji ARW mi się nieco rozrósł i jeszcze nie zdecydowałem czy - biorąc pod uwagę że to ma być proste radio - zastanawiam się (w tym detektorze ARW który zrobiłem w układzie detekcji są trzy opampy i całość zrobiła się nieco skomplikowana, choć pozwoliło to na detekcję już od ułamków mV. Plus - prawdopodobnie - jeden rail-to-rail na sterowanie samym fetem). Sytuację nieco by uprościło zastosowanie poczwórnego wzmacniacza np. TL074. ARW zrobiłem i działało b. dobrze choć muszę jeszcze nad nim posiedzieć i pomierzyć.

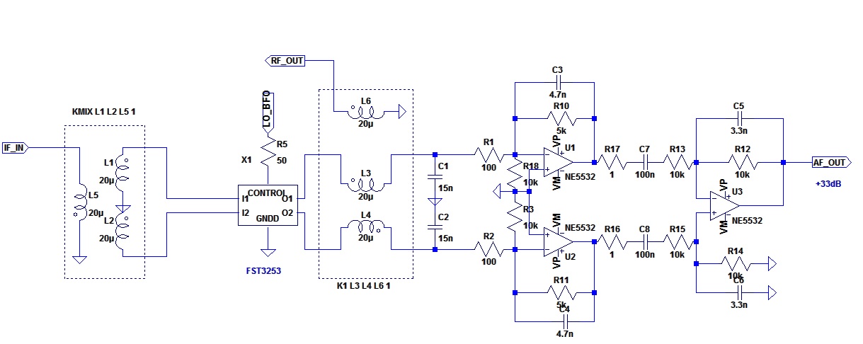
Układ drugiego mieszacza na obrazku niżej:
İmage
To zrzut z symulatora. Układ FST jest wyrysowany w postaci bloku. Wejście / wyjście mieszacza 50-co omowe.
Sprytny* - jak sądziłem - układ dipleksera na transformatorze zaoszczędziłby mi tworzenia dipleksera na dławikach i uprościł nieco układ. Ot - przy nadawaniu na wyjściu mamy wysokie częstotliwości i "pobiera" je transformator na L3 L4 L6 , obciążony na wyjściu RF-OUT wzmacniaczem (BF193 albo - prościej - jakaś ERA lub MAR).
Przy odbiorze - wysokie produkty mieszania były by zabierane jak wyżej, a niskie czyli audio - filtrowane i przekazane dalej do wzmacniacza symetrycznego na opampach - wejście jest celowo niskoomowe aby było dopasowane do mieszacza. Pierwszy stopień robiłby wzmocnienie ok 30x (30dB), drugi - około 10x (5x2 bo sygnały symetryczne). Drugi opamp zasilany jest z wyższego napięcia (pierwszy z 5.5V tak jak klucze, drugi 10V) żeby polepszyć odporność na silne sygnały.

* Układ sprytnym byłby gdyby nie fakt że i przy odbiorze i nadawaniu mieszacz musi być obciążony po transformatorze 50-cioma omami. MAR , ERA czy inny wzmacniacz jednak pobierałby by jednak około 50 mA prądu non-stop. Do tego - nawet jeśliby przyjąć że pobierają - to za nimi jest driver i wzmacniacz TX które też są odłączane. A wzmacniacze nie zasilone mają dużo większą impedancję wejściową..
Mam dwa wyjścia - zapinać na wyjściu rezystor 50 omów (przez diodę lub tranzystor)
Przeprojektować 2-gi mieszacz żeby zapinać wyjście tylko przy nadawaniu, a przy odbiorze diplekser (tak jak to np. zrobił Rafał SQ4AVS w swoim trx'ie SDR).
Jeszcze nie wiem co wybiorę.
Jeśli macie jakieś uwagi - chętnie przyjmę Smile

Pozdrawiam
Karol
13-05-2016 17:21
Znajdź wszystkie posty użytkownika Odpowiedz cytując ten post
SQ5KVS Offline
Karol
*****

Liczba postów: 1,013
Dołączył: 26-09-2012
Post: #39
RE: TRX "FUKUŚ"
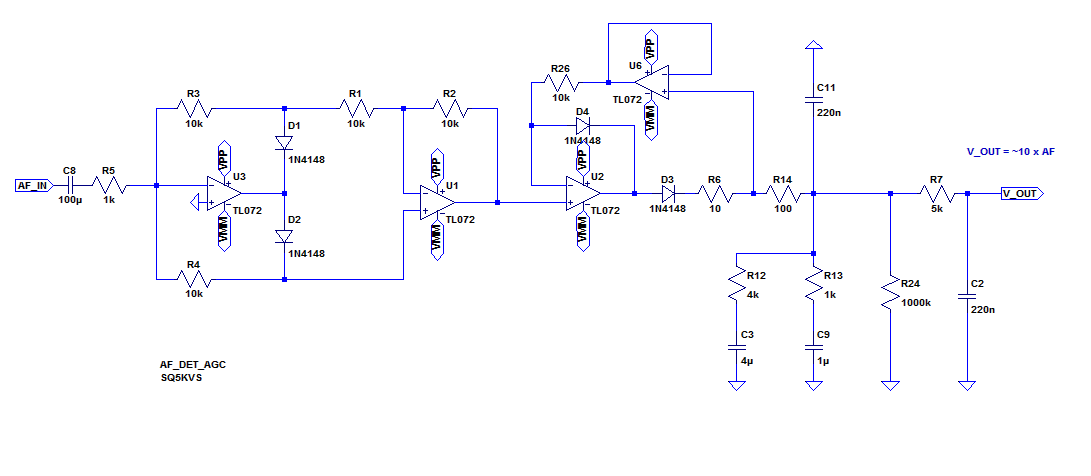
AGC Fukuś ...
W "przerwach" pomiędzy trzema na raz remontami, reorganizacją w miejscu pracy oraz na szybko - konstrukcją układu do odbioru VLF (jak zdążę to dziś zamieszczę) przewija się temat AGC do Fukusia. Przyznam że to jest to co mi zajmuje dużo czasu głownie przez to że nie ma tu złotego (tzn dobrego prostego i taniego) środka. Oczywiście niektórzy na pewno wpadli na lepsze rzeczy, więc może się z nami podzielą Smile

Najtrudniej jest aby detektor AGC był - w miarę liniowy, działał od małych poziomów, miał małą stałą czasową narastania i był najlepiej dwupołówkowy. Padło na układy z superdiodą.

To jeden z kandydatów:
İmage

Część pierwsza (U1, U3) to tak naprawdę prostownik dwupołówkowy (albo podwajacz) napięcia wejściowego o 10-cio krotnym wzmocnieniu. Część druga (U2, U6) to superdioda prostująca ten dwupołówkowy sygnał. Dzięki zastosowaniu superdiody można osiągnąć bardzo szybkie czasy ładowania kondensatorów, przy minimalnym samorozładowaniu. Po co jest U6? W zasadzie można by się bez niego obyć i podać sygnał z R6-R14 od razu na wejście (-) U2. Ale wtedy nie można by użyć diody D4 - która zabezpiecza wyjście wzmacniacza operacyjnego U2 przed przerzutami w stronę ujemnego napięcia zasilania. U2 musiałby za każdą połówką napięcia wejściowego przeładowywać spore napięcie ujemne co wpływa na skuteczność działania (proponuję poszukać na sieci układów "superdiode").

Dalej to już stała czasowa (potrójna - sam kondensator C11 i dwójniki R12 C3 i R14 C9).

Przebiegi! Smile
Na wejściu Sinus Up-p 200uV / 1kHz i odpowiedź na wyjściu:
İmage
W szczegółach:
İmage
Czas narastania do ~ 0.7 wartości końcowej to ok 2.4ms (dwa i pół okresu) choć można by to przyspieszyć - odpowiada za to kondensator R7 i C2 (kosztem tłumienia tętnień)
Jak sobie radzi z impulsami?
İmage
Czy jest liniowy?
İmage

W praktyce jest nieźle liniowy od ok 40uV a zaczyna przewodzić już od 15uV. Zależy od użytych diód (1N4148 ma swoje zalety). Rezystory w podwajaczu powinny mieć 1% dokładności.

Wady: Trochę skomplikowany. Nie ma wstrzymania. Napięcie wyjściowe w połowie zasilania więc do sterowania JFETem (tak jak w Husarku) trzeba obniżyć do ~ - 4V.


Czy warto: Trudno rzec. Ostateczne nie musi sobie radzić z mikrowoltami. Wzmocnienie przed detektorem to i tak (przy braku agc) jakieś kilkaset razy więc..

Ostatecznie waham się pomiędzy tym układem a podobnym tylko bez "podwajacza". Będzie o dwa opampy prostszy ale będzie gorsza odpowiedź bo stała czasowa musi być większa.


Załączone pliki Miniatury
İmage
(Ten post był ostatnio modyfikowany: 05-07-2016 18:38 przez SQ5KVS.)
05-07-2016 18:36
Znajdź wszystkie posty użytkownika Odpowiedz cytując ten post
SP2FP Offline
PAWEŁ
***

Liczba postów: 184
Dołączył: 01-11-2009
Post: #40
RE: TRX "FUKUŚ"
Swego czasu szukałem optymalnego rozwiązania detekcji sygnału do Kaefelka . Podpatrując schematy elecrafta wykombinowałem dodatkowy mieszacz z kwarcem oddalonym około 30-35 khz od pośredniej ( rozwiązanie k2) i po nim wzmacniacz z mostkiem Graetza. Układ oczywiście nie liniowy , ale arw ma działać od pewnego progu. Przy układnie liniowym i tak musimy zadać punkt początku działania arw. Przy dużym wzmocnieniu można uzyskać od razu wartości kilku volt przy których nieliniowość diod maleje . Za mostkiem można dać wzm prądowy i za nim robić co się podoba . Wadą tego rozwiązania , jak i detekcji na częstotliwości pośredniej jest przenikanie generatora fali nośnej - jest on wtedy "słyszalny" dla tego detektora i całość bierze w łeb . Jeśli zastosować by w mieszaczu kwarc zegarkowy to przeniesiemy pasmo mcz na zakres kilkudziesięciu kiloherców i dla niskich częstotliwości m.cz uzyskamy wystarczającą szybkość detekcji . Sam prostownik może wyglądać wtedy inaczej.
Rozważ jeszcze zmienną stała czasową która dla ssb zmniejsza efekt wtórnej modulacji wzmacniaczy pośredniej przez słabiej wygładzone napięcie automatyki .
https://www.youtube.com/watch?v=u4bKgiZzYx4


Załączone pliki
.bmp  ARW detektor.bmp (Rozmiar: 966.98 KB / Pobrań: 1289)
(Ten post był ostatnio modyfikowany: 19-10-2016 22:35 przez SP2FP.)
19-10-2016 22:34
Odwiedź stronę użytkownika Znajdź wszystkie posty użytkownika Odpowiedz cytując ten post
Odpowiedz 


Skocz do:


Użytkownicy przeglądający ten wątek: 1 gości