Odpowiedz 
 
Ocena wątku:
  • 4 Głosów - 3.25 Średnio
  • 1
  • 2
  • 3
  • 4
  • 5
WZMACNIACZE 20W i 150W wg G6ALU
SP6LUN Offline
Andrzej
****

Liczba postów: 259
Dołączył: 01-09-2014
Post: #111
RE: WZMACNIACZE 20W i 150W wg G6ALU
Warto poczytać tutaj wraz z odnośnikami, choćby za pomocą translatora.

Andrzej
03-08-2018 9:29
Znajdź wszystkie posty użytkownika Odpowiedz cytując ten post
SP2JQR Offline
Henryk
*****

Liczba postów: 1,528
Dołączył: 23-08-2009
Post: #112
RE: WZMACNIACZE 20W i 150W wg G6ALU
Nie warto bić piany.
Merytoryczna wiedza na temat transformatorów w.cz.:

http://www.cqham.ru/rb/redb.html

W sieci jest jeszcze wiele innych miejsc po angielsku z podobną wiedzą.
03-08-2018 10:30
Znajdź wszystkie posty użytkownika Odpowiedz cytując ten post
SQ9RFC Offline
Jerzy
*****

Liczba postów: 1,193
Dołączył: 02-07-2010
Post: #113
RE: WZMACNIACZE 20W i 150W wg G6ALU
Ja jednak będę bił tą pianę.
Nie otrzymałem odpowiedzi na moje pytanie.
Koledzy którzy się znacie proszę o odpowiedz.
Proszę o podanie wszystkich rodzajów przekładni dla tego konkretnego przypadku.
I łopatologiczne uzasadnienie.

(02-08-2018 11:48)SQ9RFC napisał(a):  ...
Więc jaka mam przekładnie jeśli:
Pierwotne: przewlekam najpierw przez pierwszą dziurkę, a potem wracam drugą dziurką, lutuję obydwa końce drutu z tej samej strony rdzenia.
Wtórne: przewlekam najpierw przez pierwszą dziurkę, a potem wracam drugą dziurką i powtarzam jeszcze 3 razy, lutuję też z tej samej strony rdzenia.
...

73 JERZY SQ9RFC
05-08-2018 16:56
Znajdź wszystkie posty użytkownika Odpowiedz cytując ten post
SP5BMP Offline
Janusz
****

Liczba postów: 606
Dołączył: 02-11-2010
Post: #114
RE: WZMACNIACZE 20W i 150W wg G6ALU
Jurku, przekładnia napięciowa 4x, wynika ze stosunku zwojów jak w każdym transformatorze. Natomiast przekładnia opornościowa 16x. Możesz wyprowadzenie wtóre wyprowadzić po tej samej stronie lub nie . Nie ma to znaczenia. Powodzenia w budowie konstrukcji.
05-08-2018 17:52
Znajdź wszystkie posty użytkownika Odpowiedz cytując ten post
SP6AUO Offline
Andrzej
*****

Liczba postów: 1,051
Dołączył: 20-09-2009
Post: #115
RE: WZMACNIACZE 20W i 150W wg G6ALU
Muszę opisać moje doświadczenia:
2xRD16,U=13.8V,Uwe=5Vp-p na 50om,f=28.500MHz,Tr wy=(0.5+0.5):4zw(dwie rurki +4zw)BN43-3312.
Uwy=80Vp-p,I=7A. 7x13.8=96.6W doprowadzona (już nie bo wyparowały).Moc uzyskana 80Vp-p=16W na 50om.
Powtórzyłem to samo z MRF9180.Ten sam rezultat.Już dalej jechałem na MRF9180.
Zrobiłem drugie doświadczenie.Parametry te same tylko Tr wy=(0.5+0.5):3zw.
Uwy=80Vp-p, I=5A,czyli doprowadzona 5x13,8=69W, uzyskana 16W.
To zrobiłem trzecie doświadczenie.Parametry te same tylko Tr=(0.5+0.5):2zw.
Uwy+80Vp-p a I=3A. 3x13.8=41.4W
Przeczytałem jednym tchem artykuł "10Watt-Pa-DL6GL" podany przez Andrzeja.
Po tych doświadczeniach i opisie wyciągnąłem takie wnioski.
Zaprojektowałem nową płytę PCB pod RD15(tylko takie mi zostały i dziś otrzymałem MRF186)
i przetestuję według zaleceń DL6GL taki zestaw Tr=(1+1):4.On twierdzi,że tylko taki zestaw jest odpowiedni.
W m0nku do RD16 wyszło 2zw;3zw jako najlepsze przełożenie wyjściowe.
Na różnych schematach są różne przekładnie transformatorów wejściowych jak i wyjściowych
Nie posiadam wiedzy akademickiej więc wszystko nadrabiam praktyką.Może to jest bicie piany,ale wyjątkowo przyjemne.Biorę się za RD15.

Andrzej
(Ten post był ostatnio modyfikowany: 06-08-2018 16:45 przez SP6AUO.)
06-08-2018 16:45
Znajdź wszystkie posty użytkownika Odpowiedz cytując ten post
SP6AUO Offline
Andrzej
*****

Liczba postów: 1,051
Dołączył: 20-09-2009
Post: #116
RE: WZMACNIACZE 20W i 150W wg G6ALU
İmage , İmage
Tak wyglądają sygnały.Nie mam filtrów LPF bo to są testy akurat teraz na RD15.
Tyle mogę wyciągnąć i więcej się nie da.Na 10m około 50Vp-p a na 80m około78Vp-p.
İmage
Moja testowa płyta.

Andrzej
09-08-2018 20:10
Znajdź wszystkie posty użytkownika Odpowiedz cytując ten post
SP2FP Offline
PAWEŁ
***

Liczba postów: 184
Dołączył: 01-11-2009
Post: #117
RE: WZMACNIACZE 20W i 150W wg G6ALU
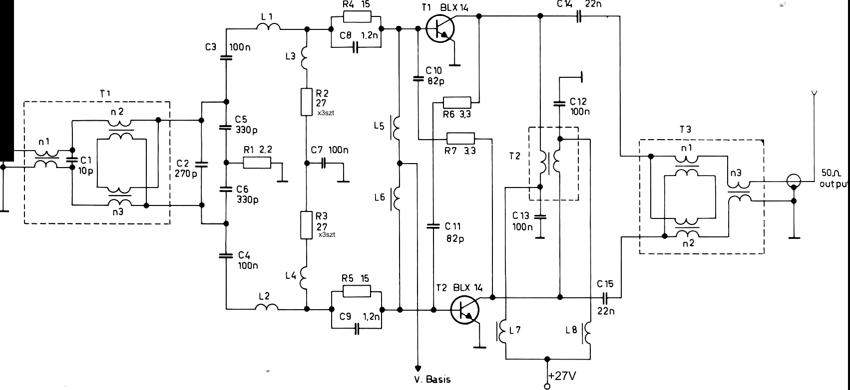
Witam w temacie przełożeń transformatora wyjściowego. Na tym forum kilka lat tym ktoś opisał dokładnie jak wygląda praca pusch-pull i co można uzyskać przy danym napięciu zasilania oraz prądach tranzystora, nie pamiętam w jakim wątku. Generalnie z jednego tranzystora emiter/źródło na masie kolektor/dren poprzez dławik do 13 V uzyskamy około 8 Vsk sinusa (1wat). Składając to w pusch-pull mamy 16 v sk (5wat) Przekładnia 1:1 da zbliżony efekt / 50 omach. Przy przekładni 1:2 napięcie rośnie do 32 vsk co daje 20wat. Dalej dla 1:3 mamy 48v co daje 45 wat. większość końcówek fabrycznych trxów ma przełożenie 1:4 co daje 64v co daje 80 wat Lekkie przesterowanie i zbliżymy się do 9 v / tranzystor które podniesie moc do 100 wat.
Tyle zgrubnie teorii przy tranzystorach które odpowiednio oddadzą prądy i moce. Dlatego LPFY nawet 3 polowe z pułapkami harmonicznych bo w praktyce większość końcówek jest przesterowana w maksymalnym punkcie mocy ssb i bez tych filtrów był by prawie prostokąt . 2 RD 16 mają za dużą oporność złączy żeby oddać oferowane 20 wat w całym zakresie pasma i dobrej czystości sygnału . W opisie samego tranzystora który daje 16 wat jest układ rezonansowy dopasowujący wejście i wyjście dzięki czemu można uzyskać większą oddawaną moc przy odpowiednim poziomie harmonicznych. Jest sprawdzony projekt PA juma http://www.jumaradio.com/juma-pa100/ gdzie dobre tranzystory dają dobre parametry, chociaż zbyt prosty układ wejścia daje mocno zmienny swr wejścia PA. Może za dużo na raz ale proszę spojrzeć na schemat końcówki wojskowe które mają 46-54 omy wejścia w zakresie 1,5-30 MHz


Załączone pliki Miniatury
İmage
(Ten post był ostatnio modyfikowany: 09-08-2018 21:11 przez SP2FP.)
09-08-2018 21:11
Odwiedź stronę użytkownika Znajdź wszystkie posty użytkownika Odpowiedz cytując ten post
SP6LUN Offline
Andrzej
****

Liczba postów: 259
Dołączył: 01-09-2014
Post: #118
RE: WZMACNIACZE 20W i 150W wg G6ALU
(09-08-2018 20:10)SP6AUO napisał(a):  Tyle mogę wyciągnąć i więcej się nie da.Na 10m około 50Vp-p a na 80m około78Vp-p.

Proponuję zrobić test i podpiąć 100pF na wyjściu transformatora.

Andrzej
09-08-2018 23:43
Znajdź wszystkie posty użytkownika Odpowiedz cytując ten post
SP6AUO Offline
Andrzej
*****

Liczba postów: 1,051
Dołączył: 20-09-2009
Post: #119
RE: WZMACNIACZE 20W i 150W wg G6ALU
Paweł,przeprowadziłem dziesiątki prób i efekty opisałem.
Wyniki są marne jeżeli chodzi o moc.
Opieram się na różnych opracowaniach np:
İmage , İmage , İmage ,
Z Tr wyjściowym przeprowadziłem kilka testów.
na 10m Tr 1zw+1zw/4zw czyli przełożenie napięciowe 1:2 Uwy=58Vp-p
na 10m Tr 0.5zw+0.5zw/4zw przełożenie napięciowe 1:4 Uwy=51Vp-p
na 10m Tr 0.5zw+0.5zw/3zw przełożenie napięciowe 1:3 Uwy=51Vp-p
na 10m Tr 0.5zw+0.5zw/2zw przełożenie napięciowe 1:2 Uwy=55Vp-p.
I tu teoria nie zgadza się z praktyką.Myślę,że gdzieś robię błąd.
Wcześniej na innym zestawie też próbowałem ze zmianą przełożenia
i tylko zmieniał się prąd a napięcie Vp-p było takie same.
Mam takie pytanie:jakie największe napiecie Vp-p można podać na G tranzystora.
Na tłumiku mam 10Vp-p a na G mam 5Vp-p

Andrzej
10-08-2018 6:24
Znajdź wszystkie posty użytkownika Odpowiedz cytując ten post
SP2FP Offline
PAWEŁ
***

Liczba postów: 184
Dołączył: 01-11-2009
Post: #120
RE: WZMACNIACZE 20W i 150W wg G6ALU
Głównym błędem są oczywiście stosowane tranzystory nie dające odpowiedniej liniowości i prądu (czytaj mili-omowego złącza w stanie przewodzenia) Jakoś w TRXach końcówki oddają moc i nigdzie nie stosuje się tranzystorów za 10$. Niektóre fabryczne trxy nie osiągają 100wat przy 12,7 V standardem jest 90W a bywa ze mniej i mają przeskalowany odczyt , ale to ze względu na ograniczenie widma wyjściowego, bo nie nadawały by się do sprzedaży.
Zerknij też na 100 watowe PA do husarka , miałem je w rękach.
10-08-2018 9:50
Odwiedź stronę użytkownika Znajdź wszystkie posty użytkownika Odpowiedz cytując ten post
Odpowiedz 


Skocz do:


Użytkownicy przeglądający ten wątek: 2 gości