Odpowiedz 
 
Ocena wątku:
  • 0 Głosów - 0 Średnio
  • 1
  • 2
  • 3
  • 4
  • 5
Stabilizator generatora VFO (VCO)
mleczarz Offline
Przemek
*

Liczba postów: 24
Dołączył: 22-07-2010
Post: #11
RE: Stabilizator generatora VFO (VCO)
CD4020 się nie nadaje, nie ma wyprowadzonych wszystkich wyjść licznika. Zamierzam wykorzystać CD4040 on ma komplet wyprowadzeń. Generalnie to siedzę i myślę jakie logiczne kostki użyć. Rejestry szeregowe lub licznik to jeszcze dylemat. Najpierw muszę pomęczyć mój generator kontrolny jak się zachowuje przy takim strojeniu. Na razie powstaje część programu odpowiadająca za pomiar częstotliwości i sterowanie wyświetlaczem LED.
02-07-2011 19:09
Znajdź wszystkie posty użytkownika Odpowiedz cytując ten post
mleczarz Offline
Przemek
*

Liczba postów: 24
Dołączył: 22-07-2010
Post: #12
RE: Stabilizator generatora VFO (VCO)
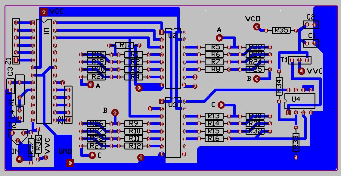
Powstała wersja 1.0 PCB dla stabilizatora.
U1 Atmega8
U2, U3 HC4094
U4 LM358
Co koledzy myślą o wzmacniaczu LM358 jako wzmacniaczu do drabinki 16bit?
W załączniku jak na razie wygląda płytka.


Załączone pliki Miniatury
İmage
(Ten post był ostatnio modyfikowany: 05-07-2011 21:56 przez mleczarz.)
04-07-2011 22:46
Znajdź wszystkie posty użytkownika Odpowiedz cytując ten post
Odpowiedz 


Skocz do:


Użytkownicy przeglądający ten wątek: 1 gości