|
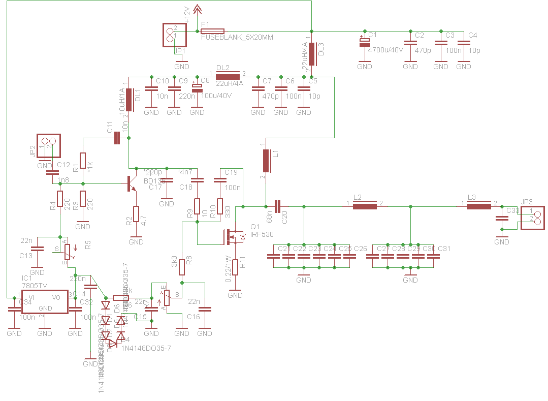
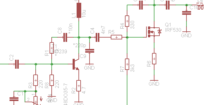
Wzmacniacz QRP co nie tak?
|
SP9FKP
Piotr ![]() ![]() ![]() ![]() ![]() Liczba postów: 1,287 Dołączył: 28-06-2009 |
|
||
| 11-01-2011 7:31 |
|
SQ1PSE
Adam ![]() Liczba postów: 31 Dołączył: 13-11-2010 |
|
||
| 11-01-2011 12:36 |
|
SQ4RNF
Łukasz ![]() ![]() ![]() Liczba postów: 213 Dołączył: 19-04-2010 |
|
||
| 11-01-2011 23:09 |
|
SQ1PSE
Adam ![]() Liczba postów: 31 Dołączył: 13-11-2010 |
|
||
| 12-01-2011 3:44 |
|
SQ4RNF
Łukasz ![]() ![]() ![]() Liczba postów: 213 Dołączył: 19-04-2010 |
|
||
| 14-01-2011 22:44 |
|
SP1NV
Mietek ![]() ![]() Liczba postów: 91 Dołączył: 26-07-2009 |
|
||
| 15-01-2011 19:11 |
|
SP7KH
Użytkownik ![]() ![]() ![]() Liczba postów: 145 Dołączył: 24-11-2010 |
|
||
| 15-01-2011 19:20 |
|
SQ1PSE
Adam ![]() Liczba postów: 31 Dołączył: 13-11-2010 |
|
||
| 16-01-2011 1:07 |
|
SQ4RNF
Łukasz ![]() ![]() ![]() Liczba postów: 213 Dołączył: 19-04-2010 |
|
||
| 20-01-2011 1:31 |
|
SQ1PSE
Adam ![]() Liczba postów: 31 Dołączył: 13-11-2010 |
|
||
| 20-01-2011 4:22 |
|
|
« Starszy wątek | Nowszy wątek »
|
Użytkownicy przeglądający ten wątek: 3 gości





.