Odpowiedz 
 
Ocena wątku:
  • 4 Głosów - 5 Średnio
  • 1
  • 2
  • 3
  • 4
  • 5
Sterownik przemiennika
SQ9MDD Offline
Rysiek
****

Liczba postów: 380
Dołączył: 01-02-2009
Post: #21
RE: Sterownik przemiennika
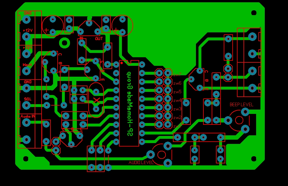
Update:

Wykonaliśmy kilka testów z Arturem SP5QWK na przemienniku SR5WK i w wyniku tych testów (i potrzeb użytkownika) musieliśmy zmodyfikować projekt.

Najważniejsze zmiany:
- tłumienie wejściowego sygnału audio gdy brak sygnału ze SQL (dla radii z open squelch)
- dodatkowe wyjście sterujące pracą wentylatorów
- zworka konfigurująca sygnał SQL (0V/5V)
- nowy rysunek płytki

Poprawione błędy:
- blokada generowania beep gdy sygnał RX ponownie pojawi się przed upływem 300ms (tak by wypadający korespondent nie generował beep'a)

Załączniki:

İmage
İmage
İmage

W ostatnim pliku rar komplet plików stan z dnia dzisiejszego.


Załączone pliki
.lay  sterownik3f.LAY (Rozmiar: 56.71 KB / Pobrań: 1463)
.rar  repeater-controler-v2.3.N.rar (Rozmiar: 3.19 KB / Pobrań: 1655)
.rar  20100911-Przemiennik.rar (Rozmiar: 816.99 KB / Pobrań: 1561)

...przede wszystkim nie zakłócać...
11-09-2010 10:50
Odwiedź stronę użytkownika Znajdź wszystkie posty użytkownika Odpowiedz cytując ten post
SQ9MDD Offline
Rysiek
****

Liczba postów: 380
Dołączył: 01-02-2009
Post: #22
Copyleft RE: Sterownik przemiennika
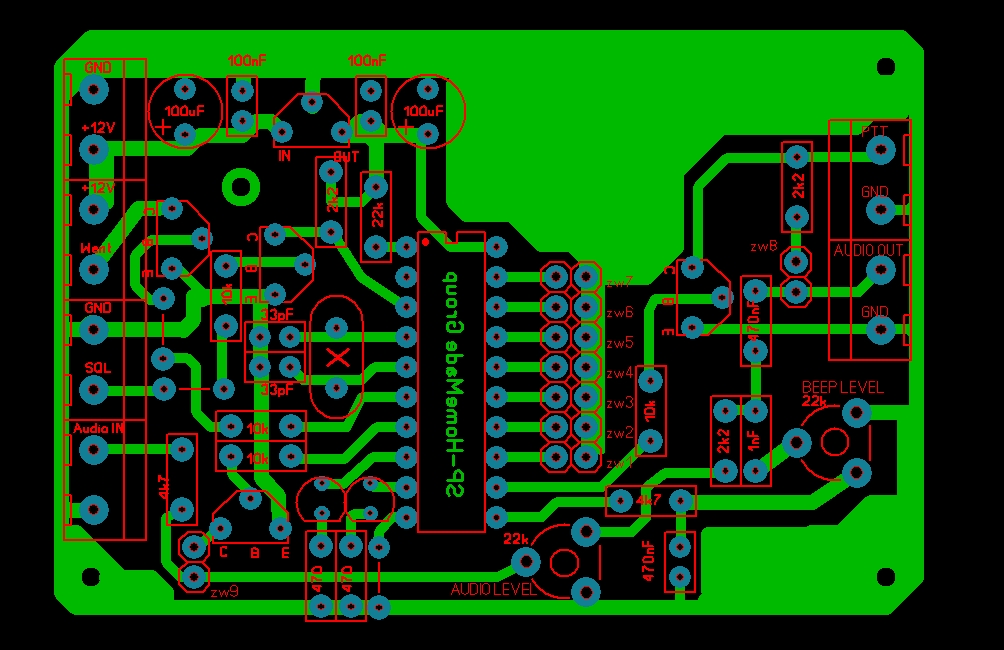
Zamieszczam prawione wersje plików oraz dokumentację projektu HMGRC:


İmage
İmage


Załączone pliki
.lay  sterownik4.LAY (Rozmiar: 78.8 KB / Pobrań: 1529)
.pdf  hmgrc_dokumentacja.v1.1.pdf (Rozmiar: 778.61 KB / Pobrań: 1895)
.odt  hmgrc_dokumentacja.v1.1.odt (Rozmiar: 1.24 MB / Pobrań: 1559)

...przede wszystkim nie zakłócać...
22-09-2010 13:51
Odwiedź stronę użytkownika Znajdź wszystkie posty użytkownika Odpowiedz cytując ten post
SQ9MDD Offline
Rysiek
****

Liczba postów: 380
Dołączył: 01-02-2009
Post: #23
RE: Sterownik przemiennika
Krótki filmik o tym jak to działa...

Mikroprzemiennik na bazie HMGRC v.1.0

...przede wszystkim nie zakłócać...
17-10-2010 22:28
Odwiedź stronę użytkownika Znajdź wszystkie posty użytkownika Odpowiedz cytując ten post
SQ6ACM Offline


Liczba postów: 7
Dołączył: 20-10-2010
Post: #24
RE: Sterownik przemiennika
Witam

Jestem świeży na tym ciekawym forum.

Ciekawy projekt tego sterownika, stąd moje pytania.
Chcę wykonać 3 sztuki takiego sterownika do przemienników SR6A SR6AA i SR6KB. Czy instnieje mozliwość zakupienia płytek i zaprogramowanych układów ?? Nie zajmowałem się nigdy programowaniem tego typu ukladów wiec prosiłbym o jakieś linki dot. programowania tego typu scalaków.

Pozdr. tomek
21-10-2010 18:40
Znajdź wszystkie posty użytkownika Odpowiedz cytując ten post
SQ6ADE Offline
Radjoamator.
****

Liczba postów: 540
Dołączył: 05-04-2010
Post: #25
RE: Sterownik przemiennika
Tomek - na poważniejsze obiekty lepiej zainstalować coś ze zdalnym sterowaniem i rozbudowanymi możliwościami.
Polecam sterownik NHRC-2 - można kupić kit , gotowiec lub wystrugać to samemu. Spisuje się super.

p.s.
Kontroler PIC mogę zaprogramować firmware NHRC .

tylko na FM UKF -> Just True Sound Hi-Fi Smile
(Ten post był ostatnio modyfikowany: 21-10-2010 22:01 przez SQ6ADE.)
21-10-2010 21:59
Znajdź wszystkie posty użytkownika Odpowiedz cytując ten post
SQ6ACM Offline


Liczba postów: 7
Dołączył: 20-10-2010
Post: #26
RE: Sterownik przemiennika
Hej

Sterowanie dtmf mam juz zrobione (8 pozycji on/off). Testowałem i sprawuje się ok. Ale chodzi mi tylko o sterownik, bo powoli składamy juz sr6a i sr6aa.
22-10-2010 7:50
Znajdź wszystkie posty użytkownika Odpowiedz cytując ten post
SQ6ADE Offline
Radjoamator.
****

Liczba postów: 540
Dołączył: 05-04-2010
Post: #27
RE: Sterownik przemiennika
Właśnie o sterowniku piszę.
Praktycznie wszystkie ustawienia oprócz poziomów analogowych
realizujesz zdalnie. Opcje użytkowe też nie od macochy Wink :
Zobacz:
http://www.nhrc.net/nhrc-2/

Ten projekt może być niezłym wzorem dla tematowej konstrukcji
na Atmelu.

tylko na FM UKF -> Just True Sound Hi-Fi Smile
(Ten post był ostatnio modyfikowany: 22-10-2010 8:17 przez SQ6ADE.)
22-10-2010 8:14
Znajdź wszystkie posty użytkownika Odpowiedz cytując ten post
SQ9MDD Offline
Rysiek
****

Liczba postów: 380
Dołączył: 01-02-2009
Post: #28
RE: Sterownik przemiennika
Nie zajmuję się rozprowadzaniem kitów, to tylko hobby, rysunek płytki jest zrobiony pod termotransfer. Raczej nie powinno być problemów.
Co do układów mogę Ci zaprogramować w ramach koleżeńskiej pomocy.

...przede wszystkim nie zakłócać...
22-10-2010 8:15
Odwiedź stronę użytkownika Znajdź wszystkie posty użytkownika Odpowiedz cytując ten post
SQ6OXK Offline
Paweł
****

Liczba postów: 317
Dołączył: 23-06-2010
Post: #29
RE: Sterownik przemiennika
Ja też mogę Ci je zaprogramować tym bardziej, że mieszkam na obrzeżach Wrocławia właśnie od strony Brzegu. Czasami bywam też w Brzegu, albo mogę je przekaż przez rodzinę z Brzegu (ul. Piwowarska)

--= SWL SP6-01-396 =--
22-10-2010 9:20
Znajdź wszystkie posty użytkownika Odpowiedz cytując ten post
SQ6ACM Offline


Liczba postów: 7
Dołączył: 20-10-2010
Post: #30
RE: Sterownik przemiennika
Super.
To niedługo przystapię do montarzu jak wtedy się odezwę jeśli chodzi o programowanie.

Wielkie dzieki
22-10-2010 12:25
Znajdź wszystkie posty użytkownika Odpowiedz cytując ten post
Odpowiedz 


Skocz do:


Użytkownicy przeglądający ten wątek: 3 gości