Odpowiedz 
 
Ocena wątku:
  • 4 Głosów - 5 Średnio
  • 1
  • 2
  • 3
  • 4
  • 5
Sterownik przemiennika
SQ9MDD Offline
Rysiek
****

Liczba postów: 380
Dołączył: 01-02-2009
Post: #11
Wink RE: Bascom AVR
No i stało się.
Dziękuję bardzo serdecznie za pomoc kolegów i cenne uwagi.
Jeśli mnie oczy nie mylą to chyba na tym forum, pierwszy otwarty projekt, który powstał z inicjatywy czołonków tego forum.
Może już czas wydzielić forum dla naszych projektów i tym tropem podążać?

Osobiście służę pomocą w oprogramowaniu takich otwartych projektów, pod warunkiem ze będą to projekty w pełni otwarte Wink

...przede wszystkim nie zakłócać...
26-08-2010 18:13
Odwiedź stronę użytkownika Znajdź wszystkie posty użytkownika Odpowiedz cytując ten post
SP5FCS Offline
Adam
*****

Liczba postów: 1,073
Dołączył: 02-02-2009
Post: #12
RE: Bascom AVR
Od początku istnienia tego Forum bardzo zachęcaliśmy Kolegów do publikowania swoich projektów w postaci otwartej. Wielu Kolegów (UR5WHK, 3Z6AEF, SP2JJH, SP5FGT, SP5FCS, SQ9MDD) zdecydowało się zamieścić efekty swojej pracy w postaci źródłowej co jest nową jakością na krajowych forach.

W projekcie Ryszarda pierwszy raz udało się zrobić coś wspólnie (SQ9MDD, SQ5MGE, SQ5WPJ, 3Z6AEF, SP5FCS), każdy poświęcił dwie godzinki i urządzenie gotowe.
Koledzy, zachęcam do takiego stylu pracy, każdy z nas ma ograniczone możliwości czasowe, jeśli połączymy siły będziemy w stanie budować naprawdę ciekawe urządzenia. Czekamy na pomysły kolejnego urządzenia w postaci projektu otwartego.

73 Adam
27-08-2010 19:31
Znajdź wszystkie posty użytkownika Odpowiedz cytując ten post
SQ9MDD Offline
Rysiek
****

Liczba postów: 380
Dołączył: 01-02-2009
Post: #13
Wink RE: Bascom AVR
Bardzo się cieszę że wątek się rozwija i idea wspólnej pracy sprawdziła się bez narzucania konkretnych ról pomiędzy uczestników projektu, spontaniczna działalność taka.

Dzisiaj wziąłem żelazko w dłoń, i postanowiłem że przeniosę wydruki na płytkę. W załączeniu wytrawiona i powiercona płytka oraz jeden zmontowany egzemplarz.

İmage

Do zrobienia jeszcze pozostała dokumentacja i poprawki w programie tak by wykorzystać wszystkie wyciągnięte wolne piny procesora. Dzisiaj postaram się poprawić kod, i poprawiony zamieszczę tutaj.

Dokumentację w postaci pliku PDF ze schematami rysunkami płytek i opisem, informacji o licencji użytkownika, postaram się zrobić dziś w nocy lub jutro.

I to by było na tyle jeżeli chodzi o HMGRC v.1.0 *
A już za moment (schemat i koncepcja jest) startujemy z wersją drugą o której już tutaj pisaliśmy, to będzie temat na drugi wątek.

Cytat:Zapraszam na moją stronę: http://www.henwyd.republika.pl
SP3JCG

Z uwagą zacząłem przeglądać twoją stronę, gratuluję wielu ciekawych konstrukcji (w baskomie też się da!). Czy kod który udostępniasz na swojej stronie jest na licencji GPL lub podobnej? Czy kawałki twojego kodu można użyć w naszych projektach?
Parę pomysłów chętnie bym wykorzystał po modyfikacjach...

* HMGRC można rozszyfrować jako Home Made Group Repeater Controler

...przede wszystkim nie zakłócać...
28-08-2010 16:20
Odwiedź stronę użytkownika Znajdź wszystkie posty użytkownika Odpowiedz cytując ten post
SP5SAI Offline
Andrzej
***

Liczba postów: 110
Dołączył: 24-03-2010
Post: #14
RE: Bascom AVR
U... dla mnie jesteście za szybcy, ale to tylko chwalić a nie zarzucać. BASCOM to nie jest żaden bubel tylko całkowicie użyteczny sprawdzony program do programowania mikrokontrolerów i co najważniejsze najłatwiejszy do nauki na początek. A teraz zapytam Ryśku napisałeś, że będziesz chciał zastosować je między innymi w SR5A, czy masz oficjalne uzgodnienia z Mirkiem SP5IDK czy Zbyszkiem SP5IWV, opiekunami przemiennika ?

Pozdrawiam Andrzej SP5SAi
( SP5 Stanisław Adam Irena )
28-08-2010 19:56
Znajdź wszystkie posty użytkownika Odpowiedz cytując ten post
SQ9MDD Offline
Rysiek
****

Liczba postów: 380
Dołączył: 01-02-2009
Post: #15
RE: Bascom AVR
(28-08-2010 19:56)SP5SAi napisał(a):  U... dla mnie jesteście za szybcy, ale to tylko chwalić a nie zarzucać. BASCOM to nie jest żaden bubel tylko całkowicie użyteczny sprawdzony program do programowania mikrokontrolerów i co najważniejsze najłatwiejszy do nauki na początek. A teraz zapytam Ryśku napisałeś, że będziesz chciał zastosować je między innymi w SR5A, czy masz oficjalne uzgodnienia z Mirkiem SP5IDK czy Zbyszkiem SP5IWV, opiekunami przemiennika ?

Andrzeju nie przegap startu wersji drugiej sterownika, już niebawem podrzucę schemat. Co do bascoma, uważam podobnie jak Adam że do naszych celów często jest wystarczający, dlatego zacząłem się go uczyć.

Jeśli chodzi o przemienniki to jestem w kontakcie z Arturem SP5QWK i Zbyszkiem SP5IWV. SR5WM, którym się opiekuję stoi u mnie w pracy na dachu i też potrzebuje sterownika, natomiast SR5A już z tego miejsca nadawał jest teraz uszkodzony.

Ależ się nam offtop znowu robi Wink

...przede wszystkim nie zakłócać...
28-08-2010 21:53
Odwiedź stronę użytkownika Znajdź wszystkie posty użytkownika Odpowiedz cytując ten post
SQ9MDD Offline
Rysiek
****

Liczba postów: 380
Dołączył: 01-02-2009
Post: #16
RE: Bascom AVR
Witam.

Skończyłem programik i tak jak obiecałem zamieszczam poniżej, jako załącznik do posta. Płytka zaprojektowana przez kolegów pozwala na lepsze wykorzystanie procesora, więc troszeczkę zmodyfikowałem program.

Opcje konfigurowalne zworkami na porcie B
PB1 - włącz wyłącz beep
PB2 - włącz wyłącz identyfikację CW po każdym TX
PB3 - włącz wyłącz identyfikację (włącz wyłącz automat co 5minut, jeśli wyłączone nie działa też po każdym TX)
PB4 - 1S czas podtrzymania nośnej
PB5 - 2S czas podtrzymania nośnej
PB6 - 4S czas podtrzymania nośnej
Czasy podtrzymania nośnej się sumują więc można ustawić czas od 1S do 7S ze skokiem co 1S. Dodatkowo zdjęcie wszystkich zworek od PB4 - PB6 ustawia czas podtrzymania nośnej na 10S

Piny:
PD5 - Sygnalizacja TX
PD4 - Sygnalizacja RX
PD3 - Sygnalizacja RX (ktoś prosił by wyciągnąć ten sygnał celem wyciszania toru audio odbiornika)

UPDATE:
Właśnie zauważyłem, R7 na rysunku płytki jest inaczej wrysowany niż na schemacie. Dla normalnego radia nie należy go wlutowywać jeśli sterujemy radiem ręcznym R7 powinien być indywidualnie dobrany. Zworka JP2 nie powinna być zakładana.


Załączone pliki
.rar  repeater-controler-v2.2.N.rar (Rozmiar: 3.23 KB / Pobrań: 1942)

...przede wszystkim nie zakłócać...
29-08-2010 18:26
Odwiedź stronę użytkownika Znajdź wszystkie posty użytkownika Odpowiedz cytując ten post
SQ9MDD Offline
Rysiek
****

Liczba postów: 380
Dołączył: 01-02-2009
Post: #17
[split] Bascom AVR
(01-09-2010 2:11)SP3SWJ napisał(a):  Rysiek -jak jeszcze nie ugryzłeś LCD graficznych ...

Jeszcze nie ale to tylko kwestia czasu, dzięki za linki przydadzą się...

A wracając do drugiego tematu, poprawiłem jeden drobiazg w płytce. Załącznik poniżej.


Załączone pliki
.lay  sterownik3a.LAY (Rozmiar: 63.9 KB / Pobrań: 1838)

...przede wszystkim nie zakłócać...
01-09-2010 13:27
Odwiedź stronę użytkownika Znajdź wszystkie posty użytkownika Odpowiedz cytując ten post
SQ9MDD Offline
Rysiek
****

Liczba postów: 380
Dołączył: 01-02-2009
Post: #18
RE: Bascom AVR
...hmmm w naszych konstrukcjach, testując cokolwiek, wolę używać zacisków śrubowych, niż goldpinów.
W ramach poznania programu Sprint-Layout , na podstawie poprzedniej płytki zrobiłem wersję pod zaciski śrubowe.
Schemat i wyprowadzenie z procesora się nie różnią więc program jest ten sam.

İmage


Załączone pliki
.lay  sterownik3c.LAY (Rozmiar: 65.79 KB / Pobrań: 1621)

...przede wszystkim nie zakłócać...
02-09-2010 11:59
Odwiedź stronę użytkownika Znajdź wszystkie posty użytkownika Odpowiedz cytując ten post
SP5SAI Offline
Andrzej
***

Liczba postów: 110
Dołączył: 24-03-2010
Post: #19
RE: Bascom AVR
Nie jestem jakimś wielkim konstruktorem, ale przez te wszystkie lata jednego się nauczyłem dość szybko. Nie ma projektu płytki drukowanej, bez założeń mechanicznych. Ja się tego trzymam i staram się do takiego kompleksowego myślenia, projektowania, zachęcić. Albo płytka drukowana z otworami mocującymi do konkretnej obudowy, jeśli nie, to zaczynam od czterech otworów fi 3.2mm w rogach. Ile to ja już widziałem konstrukcji amatorskich na „kulawych” płytkach na jednej śrubie mocującej a i bez śrub, upchane styropianem, czy nawet papierami, aby się „trzymło”. Starsi konstruktorzy niech się nie obruszają „wymądrza się, przecież to wszyscy wiedzą”, a ja myślę , że na pewno znajdą się tacy, którym ta porada przyda się, może właśnie zaczynają swoją „przygodę z konstruowaniem”. Zawsze z wielką przyjemnością patrzę na konstrukcje Romka SP5AQT (pozdrawiam), zawsze widać dbałość również o mechanikę, dbałość o szczegóły.

Pozdrawiam Andrzej SP5SAi
( SP5 Stanisław Adam Irena )
02-09-2010 13:09
Znajdź wszystkie posty użytkownika Odpowiedz cytując ten post
SQ9MDD Offline
Rysiek
****

Liczba postów: 380
Dołączył: 01-02-2009
Post: #20
RE: Bascom AVR
(02-09-2010 13:09)SP5SAi napisał(a):  ... przez te wszystkie lata jednego się nauczyłem dość szybko. Nie ma projektu płytki drukowanej, bez założeń mechanicznych.

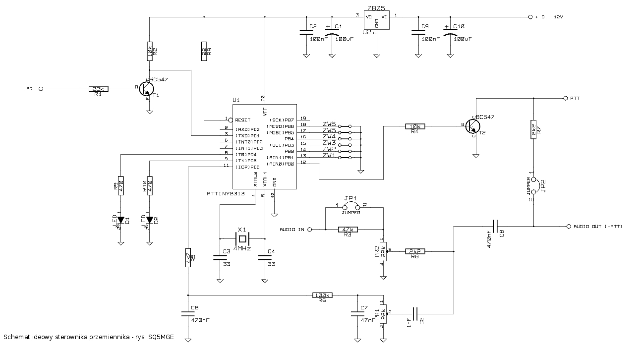
Trudno się nie zgodzić Andrzeju. A tymczasem kolega Sebastian SQ5MGE usiadł do komputera i narysował nam poprawiony schemat sterownika v.1.0.

SQ5MGE napisał(a):Masz tu schemat już z zworkami, diodkami, zamiast jednego rezystora jest kondensator, kondensatora na wyjsciu PD6 wcale nie ma.
I tak:
- najpierw ustawiamy poziom audio z RX za pomocą PR2
- następnie usawiamy poziom BEEP i znamiennika PR1
Taka według mnie powinna być kolejność.

Pozdrawiam i przepraszam że tak długo ale mało ostatnio mam czasu Wink


İmage

UPDATE 2010.09.06
Poprawiłem rysunek płytki by był zgodny ze schematem, mam nadzieję że nic nie sknociłem.
İmage
İmage


Załączone pliki
.lay  sterownik3d.LAY (Rozmiar: 70.29 KB / Pobrań: 1675)

...przede wszystkim nie zakłócać...
05-09-2010 19:33
Odwiedź stronę użytkownika Znajdź wszystkie posty użytkownika Odpowiedz cytując ten post
Odpowiedz 


Skocz do:


Użytkownicy przeglądający ten wątek: 1 gości