Odpowiedz 
 
Ocena wątku:
  • 2 Głosów - 4 Średnio
  • 1
  • 2
  • 3
  • 4
  • 5
Mieszacz Oxner'a
SP9LVZ Offline
Piotr
*****

Liczba postów: 814
Dołączył: 13-01-2015
Post: #31
RE: Mieszacz Oxner'a
Zrobiłem "na weekend" projekt PCB pod tą wersję z HC04... można rzucić okiem czy ok, nieco inaczej niż schemat, ale wynika to z uproszczenia ścieżek. Filtr zasilania LC jest jeden. Układ na tyle prosty, że kondensatorów blokujących i kilku innych elementów nie opisywałem. Jest na płytce diplexer. By było łatwiej weryfikować widok jest od strony ścieżek, do prasowanki trzeba będzie obrócić wydruk.
Po weryfikacji zrobię płytkę testową czy funkcjonuje całość.... jak będzie ok to wrzucę .lay


Załączone pliki Miniatury
İmage
(Ten post był ostatnio modyfikowany: 17-11-2023 20:45 przez SP9LVZ.)
17-11-2023 20:45
Odwiedź stronę użytkownika Znajdź wszystkie posty użytkownika Odpowiedz cytując ten post
SP9FKP Offline
Piotr
*****

Liczba postów: 1,287
Dołączył: 28-06-2009
Post: #32
RE: Mieszacz Oxner'a
Przyjrzałem się bliżej bramce XOR i sądzę, że wiem skąd się biorą problemy. Otóż, jej struktura wewnętrzna zawiera sporo funktorów (iloczyn, suma, negatory) i nie nadaje się do "linearyzacji". To tak jak by chcieć "zlinearyzować" dajmy na to przerzutnik. Do tego celu nadają się najprostsze bramki, negatory które pozwalają przesunąć punkt pracy w pseudo-linearny region. W układzie zaproponowanym dla "Picastara" jeśli się nie mylę sprzężenie zwrotne powoduje, że bez sygnału układ wpada we własne oscylacje relaksacyjne i ten stan jest zupełnie naturalny, choć dyskwalifikuje układ z założenia. Zatem Piotrze, zwracam honor i na przyszłość będę ostrożniejszy w radzeniu.

Praktykujący teoretyk
17-11-2023 23:23
Znajdź wszystkie posty użytkownika Odpowiedz cytując ten post
SP9LVZ Offline
Piotr
*****

Liczba postów: 814
Dołączył: 13-01-2015
Post: #33
RE: Mieszacz Oxner'a
Dobrze, że nie jesteśmy tylko "kopistami", ale zastanawiamy się czasami nad tym co robimy, dyskutujemy, analizujemy uzupełniamy się wiedzą i doświadczeniem... oglądałem strukturę EX-OR i nie podobało mi się to, że chcą nagiąć ją do zlinearyzowania. Myślę, że to "wstępne" kształtowanie sygnału heterodyny na HC04 będzie lepsze niż te rozwiązania na HC86. Uruchomiony mieszacz pokaże co wyszło...
(Ten post był ostatnio modyfikowany: 17-11-2023 23:58 przez SP9LVZ.)
17-11-2023 23:57
Odwiedź stronę użytkownika Znajdź wszystkie posty użytkownika Odpowiedz cytując ten post
SQ4AVS Offline
Rafał
*****

Liczba postów: 1,421
Dołączył: 29-01-2010
Post: #34
RE: Mieszacz Oxner'a
A ja podpowiem, że bramki w technologii HCT, ACT itp. nie nadają się do linearyzowania.
(Ten post był ostatnio modyfikowany: 18-11-2023 19:48 przez SQ4AVS.)
18-11-2023 9:09
Odwiedź stronę użytkownika Znajdź wszystkie posty użytkownika Odpowiedz cytując ten post
SP9LVZ Offline
Piotr
*****

Liczba postów: 814
Dołączył: 13-01-2015
Post: #35
RE: Mieszacz Oxner'a
Dziękuję Rafał za podpowiedź na pewno przyda się nam wszystkim. Ja mam HC04 i AC04 - myślę że AC mogą być lepsze. Po rozmowie z Piotrem SP9FKP jeszcze na płytce mixera dodam możliwość wlutowania tłumika od strony BPF. Mixery diodowe i na kluczach są dwukierunkowe, a większość konstruktorów dużo uwagi poświęca dopasowaniu mixerów od strony IF. Natomiast tak samo powinny być dobrze dopasowane (szerokopasmowo) po stronie BPF. W najprostszym przypadku załatwi to tłumik.
Może kontrowersyjna konfiguracja, ale z puntu widzenia teoretycznego może być najlepsza: ANT-BPF-PRE_AMPL-TŁUMIK-MIXER. Wzmacniacz antenowy nie wyłączany rekompensujący straty BPF i tłumika. Cel: pochłanianie na obu portach mixera niepożądanych produktów mieszania. Od strony anteny przez tłumik na wejściu mieszacza, a od strony IF diplexer lub też tłumik. Biorąc pod uwagę wcześniejsze testy ze wzmacniaczem p.cz. na mosfetach, który charakteryzował się niskimi szumami własnymi przy dużej czułości myślę że nawet zamknięcie tłumikiem portu mieszacza po stornie IF może być dobrym rozwiązaniem.
----------------------------
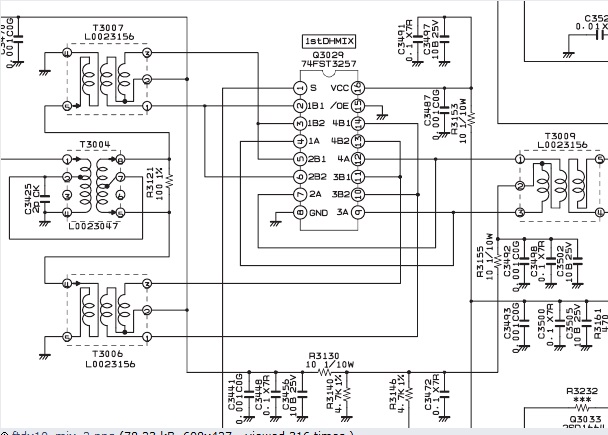
Przykładowy schemat - opis najnowszych rozwiązań fabrycznych. Yaesu FTdx10.
Mixer konfiguracja H-mode na FST3257, co ciekawe w FTdx101 zastosowano mosfety - mieszacz aktywny.


Załączone pliki Miniatury
İmage İmage
(Ten post był ostatnio modyfikowany: 18-11-2023 12:43 przez SP9LVZ.)
18-11-2023 11:37
Odwiedź stronę użytkownika Znajdź wszystkie posty użytkownika Odpowiedz cytując ten post
SP9LVZ Offline
Piotr
*****

Liczba postów: 814
Dołączył: 13-01-2015
Post: #36
RE: Mieszacz Oxner'a
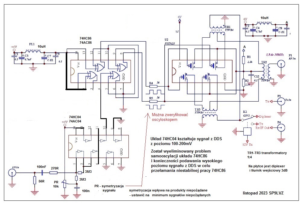
W załączeniu poprawiona wersja schematu mixera na FST3125, którą przetestowałem na poprawność przygotowanego .lay - testowej PCB (mieszacz uruchomiłem i działa poprawnie). Załączam też plik .lay. Proszę zwrócić uwagę, że .lay robilem na podkładzie pliku graficznego (wersji dostępnej kilka lat temu w internecie), w związku z tym jest w wersji "odwrotnej" - dolna warstwa jest zrobiona jak górna. Przy wydruku do "prasowanki" trzeba zrobić odbicie lustrzane. Ścieżki sygnałowe do FST3125 nieco różnią się od schematu (klucze są "zamienione miejscami"), ale jest wszystko ok.
Dodałem na PCB tłumik wejściowy i zrobiłem diplexer na wyjściu, opcjonalnie można też wlutować tłumik. Co ważne, dyskutowany wcześniej potencjometr montażowy, którym można symetryzować sygnał wpływa bardzo znacząco na produkty niepożądane. Można nim zminimalizować sygnały niepożądane prawie do minimum.
Nie robiłem dokładnego pomiaru tłumienia mieszacza, ale biorąc pod uwagę tłumik 3dB na wejściu i ok 0,8 dB tłumienia diplexera, to wg. moich szacunków sam mieszacz ma tłumienie na poziomie nie większym niż 5 dB. Zastosowałem transformatory RF Mini-Circuits typ TTCM4-4X (przełożenie 1:4).
Mieszacz określił bym jako bardzo dobra wersja niskobudżetowego mieszacza. Steruje się z poziomu już ok 200mV sygnału z heterodyny, czyli nie potrzebuje żadnych wzmacniaczy dla VFO/DDS.
Zdjęcia płytki testowej.. w wersji docelowej można by zrobić górną warstwę dla pominięcia mostków i zrobienia dużej masy.

P/S Przetestuję jeszcze użycie w miejsce FST3125 QUAD DMOS-ów SD5400, które były jako mieszacz testowane już ze zmodyfikowaną płytką p.cz. na mosfetach z postu F6CER. Po wyborze rozwiązania na mieszacz wrócę do ostatecznej wersji zestawu mieszacz plus p.cz. na mosfetach.


Załączone pliki Miniatury
İmage İmage İmage

.lay6  płytka mixer_01.lay6 (Rozmiar: 112.35 KB / Pobrań: 388)
(Ten post był ostatnio modyfikowany: 22-11-2023 10:24 przez SP9LVZ.)
22-11-2023 10:24
Odwiedź stronę użytkownika Znajdź wszystkie posty użytkownika Odpowiedz cytując ten post
SP9LVZ Offline
Piotr
*****

Liczba postów: 814
Dołączył: 13-01-2015
Post: #37
RE: Mieszacz Oxner'a
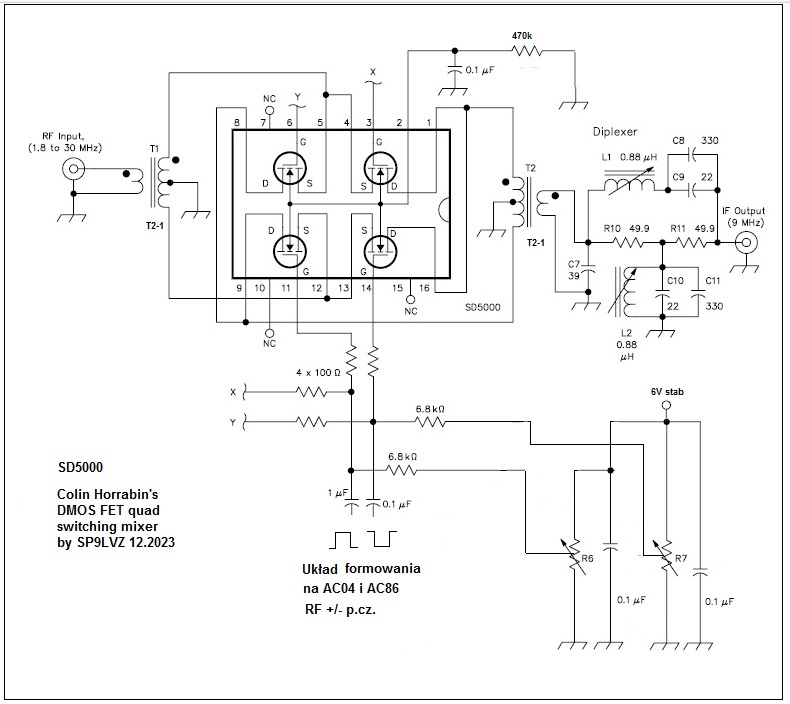
Przetestowałem zgodnie z obietnicą mixer na QUAD DMOS SD5000 (wersja na układach DIL) wg Colina Horrabina'a. Zrobiłem nieco zmodyfikowany układ z dwoma transformatorami MCL ADT2-1, kształtowanie sygnału heterodyny na HC04 i HC86 jak we wcześniejszej wersji na FST3125. Collin robił na transformatorkach o przełożeniu 4-1 i na74HC74 (co wymagało podwajania częstotliwości sygnału heterodyny). Równoważnie układu kształtowania sygnału heterodyny i poziomy polaryzacji bias SD5000 robiłem na minimum poziomu drugiej harmonicznej heterodyny.
Wyniki bardzo obiecujące - osłuchowo mniej produktów niepożądanych niż wersja H z kluczem analogowym FST3125. Moje wstępne wnioski są takie, że im pasywny układ mieszający ma prostszą strukturę, tym mieszacz pracuje czyściej.
W związku z tym że SD5000 miałem tylko jeden, a dostępne są SD5400, docelowym rozwiązaniem wydaje się być wersja HC04+HC86+SD5400.


Załączone pliki Miniatury
İmage İmage
(Ten post był ostatnio modyfikowany: 14-12-2023 11:10 przez SP9LVZ.)
14-12-2023 11:10
Odwiedź stronę użytkownika Znajdź wszystkie posty użytkownika Odpowiedz cytując ten post
SO8FM Offline
Paweł
**

Liczba postów: 68
Dołączył: 19-07-2015
Post: #38
RE: Mieszacz Oxner'a
(14-12-2023 11:10)SP9LVZ napisał(a):  Równoważnie układu kształtowania sygnału heterodyny i poziomy polaryzacji bias SD5000 robiłem na minimum poziomu drugiej harmonicznej heterodyny.

A próbowałeś może jaka jest różnica między manualnie dostrojonym BIASem, a teoretyczną dla CMOS "połową zasilania"? Może nie trzeba aż tak precyzyjnie polaryzować wejścia.

Z drugiej strony zastanawiam się, czy zastosowanie 4 pojedynczych kluczy (zamiast 4 w jednej obudowie) plus odpowiedni layout, nie dałoby lepszej symetryczności.

Pozdrawiam,
Paweł
16-12-2023 10:12
Znajdź wszystkie posty użytkownika Odpowiedz cytując ten post
SP9LVZ Offline
Piotr
*****

Liczba postów: 814
Dołączył: 13-01-2015
Post: #39
RE: Mieszacz Oxner'a
W twojej wypowiedzi chyba mylisz dwie rzeczy. Bias jest dla DMOS-ów w SD5400 i jest reguulowany ręcznie oddzielnie dla każdej pary. On musi być regulowany chodzi o ustawienie takiego napięcia na bramkach przy ktorym klucze najlepiej przełączają. Natomiast polaryzacja CMOS HC04 jest zwiazana jest z szerokością sygnałów prostokątnych i jest ta szerokość zależna od amplitudy sygnału heterodyny. Układ pracuje od ok 200mV VFO do ... 2V więcej absolutnie nie potrzeba. Jednak pomiedzy różnymi czestotliwościami heterodyny nie powinny być tak rozbieżne napiecia. Dlatego też trzeba ustawić polaryzację CMOS by wyrównać te szerokości. Jest opcja że można by całkiem zrezygnować z polaryzacji CMOS ale wtedy musi być dobrany poziom sygnału heterodyny.
Całą kwestię równoważenia widać na oscyloskopie, ale precyzynjie można to zrobić mierząc poziom przeciekajacej drugiej harmonicznej z mieszacza na wyjściu p.cz. z mieszacza. Pomiar można zrobić bardzo prosto choćby wg wskazań S-metra obiornika nastrojonego na częstotliwość drugiej harmonicznej VFO. W zwiazku z tym że bias DMOS-ów jest rozdzielony to też wpływa na ich równoważenie. Dobranie punktów pracy mieszacza zatem się komplikuje ale jest wykonalne. Trzeba kilku powtarzajacych cię cyklucznie regulacji.
Róznica w zastosowaniu jako mieszacza SD5400 DMOS-ów a kluczy typu FST polega miedzy innymi na tej ich polaryzacji bias dzięki ktorej możemy układ dokładnie ostatecznie zrównoważyć. Jednak napiecie bias musi mieć przy tym odpowiedni poziom ok 4,6V.
Co co układu SD5000 - SD5400 to w strukturze są cztery tranzystory DMOS pracujace jako klucze. Nie znam tranzystorów DMOS które były by ich odpowiednikiem by je luzem zastosować.
W związku z tym że SD5400 są bez problemu u nas dostępne w cenie kilku zł, zrobię ostanią wersję mieszacza (płytkę) na SD5400 oraz HC04 i HC86. To będzie mieszacz do układu p.cz. na mosfetach (też z tego portalu).
(Ten post był ostatnio modyfikowany: 16-12-2023 15:38 przez SP9LVZ.)
16-12-2023 14:33
Odwiedź stronę użytkownika Znajdź wszystkie posty użytkownika Odpowiedz cytując ten post
SP1UJB Offline
Wojtek
***

Liczba postów: 206
Dołączył: 17-01-2012
Post: #40
RE: Mieszacz Oxner'a
Piotr, widzisz możliwość zrobienia w jednym czasie PCB mieszacza z PCB pcz, czy też będzie to później ?

Jeszcze jedno, jak mierzysz to napięcie 200 mv do 2 V ?
(Ten post był ostatnio modyfikowany: 16-12-2023 15:26 przez SP1UJB.)
16-12-2023 15:26
Znajdź wszystkie posty użytkownika Odpowiedz cytując ten post
Odpowiedz 


Skocz do:


Użytkownicy przeglądający ten wątek: 1 gości