Witam!
Po dłuższej przerwie mam jakiś niewielki postęp w zakresie oprogramowania urządzenia i jeśli chodzi o odbiornik wodospadu. Ale o ile w zakresie oprogramowania mogę powiedzieć, że układ nadaje się do wstępnego testowania - jeśli ktoś chciałby spróbować, o tyle jeśli chodzi o odbiornik "wodospadu" to na razie szału nie ma.
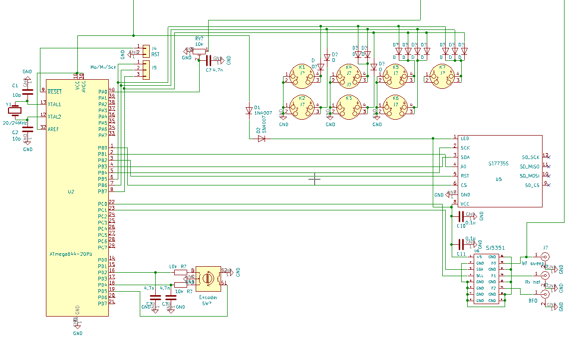
Ale po kolei, żeby sprawdzić u siebie pracę absolutnie wymagane jest posiadanie MEGA644, wyświetlacza ST7735S SPI, generatora SI5351, enkodera oraz co najmniej 2 przycisków.
 
  
 
  
 
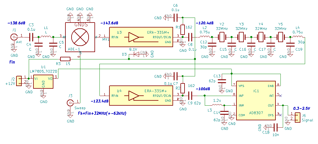
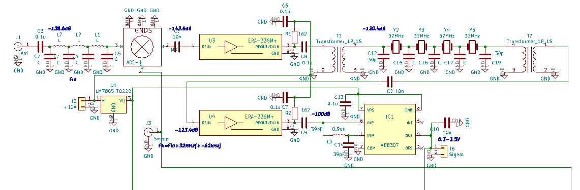
Można oczywiście spróbować zmontować odbiornik wodospadu według pokazanego wcześniej schmatu ale możliwe jest także użycie zewnętrznego odbiornika zasilanego heterodyną i BFO z ukłądu, który ma jakieś ARW lub możliwość podłączenia do procesora sygnału którego poziom związany będzie z poziomem odbieranego sygnału.
 
  
 lcd7735_2.hex
  lcd7735_2.hex (Rozmiar: 125.67 KB / Pobrań: 513)
Program jaki prezentuję pozwala na razie na:
- zmianę częstotliwości odbioru Fo
- zmianę kroku sterowania częstotliwością
- zmianę zakresu przemiatania wodospadu
- zmianę ustawienia częstotliwości pośredniej odbiornika wodospadu Fp
- zmianę częstotliwości pośredniej dołączonego odbiornika (Fbfo)
Widoczna na ekranie główna częstotliwość odbioru Fo powiązana jest z częstotliwościami generowanymi na wyjściach Si5351 następująco:
F0 Si5351 = Fo+Fp +- zakres przestrajania wodospadu
F1 Si5351 = Fo + Fbfo
F2 Si5351 = Fbfo
Domyślnie, Fp = 32.0MHz a Fbfo = 9.0MHz
Tak więc jeśli zakres przemiatania wodospadu jest ustawiony na +-14kHz  a odbierana częstotliwość to 3.5MHz to poszczególne sygnały na wyjściu Si5351 są:
F0 = 32.0MHz + 3.5MHz +-14kHz = 35.5MHz +-14kHz 
F1 = 3.5MHz + 9.0MHz = 12.5MHz
F2 = 9.0 MHz
Sygnały F1 i F2 mogą być wprost użyte do sterowania zewnętrznym odbiornikiem w pełnej synchronizacji ze wskazaniami wodospadu.
Do ustawiania częstotliwości Fp i Fbfo zrobiłem procedurę Setup, do której wchodzi się włączając zasilanie z przyciśniętym klawiszem B1
Podobnie, wartości domyślne Fp=32.0MHz oraz Fbfo=9.0MHz wpisuje się do urządzenia używając wciśniętego klawisza B2. Na razie te dwa klawisze i enkoder w pełni wystarczają do sterowania urządzeniem.
Na filmie 
Procedura SETUP pokazałem jak można zmieniać częstotliwość Fp i Fbfo. Zmianę kroku zapewnia klawisz B1 a przejście do kolejnej pozycji SETUP i wyjście do normalnej pracy klawisz B2.
Kolejny film pokazuje rolę klawisza B1 w normalnej pracy - 
służy on do zmiany stanu pracy w cyklu trzech stanów: Zmiana Częstotliwości -> Zmiana Kroku Sterowania -> Zmiana Zakresu Przemiatania ->  ZC -> ZKS -> ZZP -> ZC -> SKS ..... itd.
Stan zmiany kroku sygnalizowany jest poziomą linią pod główną częstotliwością a stan zmiany zakresu przemiatania zmianą koloru opisu przemiatania. Właściwa zmiana parametru odbywa się za pomocą enkodera.
A na koniec mam 
film z praktycznej próby działania wodospadu gdzie widać trzy sygnały rejestrowane przez wodospad oraz wpływ szerokości przemiatania na wygląd wodospadu.
 
Niestety, odbiornik wodospadu okazała się "tępy" i na razie to najjsłabsze ogniwo tego rozwiązania ale napiszę o tym więcej nieco później, dołączę też odpowiednie schematy. 
L.J.
Załączam obiecane schematy procesora oraz odbiornika
 
 
O ile układ procesora z wyświetlaczem, generatorem Si5153, enkoderem i klawiszami spisują się zgodnie z przewidywaniami to poniosłem porażkę jeśli chodzi o odbiornik.
Nie zachowuje się zgodnie z przewidywaniami i nie chodzi o to, że nie jest na przykład tak czuły jak liczyłem ale coś w nim kompletnie nie działa. Muszę chyba zrobić jakąś płytkę drukowaną bo na tym pokazanym strupie ciężko jest coś zmienić, poprawić lub nawet pomierzyć. 
Selektywność odbiornika opiera się wyłącznie na filtrze kwarcowym i teoretycznie, po mieszaczu i filtrze kwarcowym, na wyjściu filtra nie powinno być nawet śladu heterodyny a tu po dołączeniu jej do układu mam tak wysoki poziom na wyjściu AD8307, że trudno zauważyć jakiś mierzony sygnał jeśli nie jest koszmarnie wielki. Zastanawiam się nad bardziej selektywnym układem mieszacza z zyskiem np. NE612 z obwodem rezonansowym zamiast mieszacza ADE-1 oraz z klasycznym wzmacniaczem rezonansowym na jednym tranzystorze zamiast wzmacniacza ERA33. 
Ale pokazany odbiornik to gniot sklecony dorywczo z paskudną zapętloną masą więc i nie dziwią przecieki.
L.J.