Odbiornik AM z ARW - "Proste radioodbiorniki" Wacławek, Zalot
Witam wszystkich,
Po zbudowaniu odbiornika na pasmo 40m postanowiłem teraz zbudować odbiornik na fale długie. Przeglądając różne materiały, schematy wpadła mi do ręki pozycja "Proste radioodbiorniki" autorstwa Panów Rolanda Wacławek i Grzegorza Zalot z serii Biblioteka Młodego Technika wydanie z 1988 r. Na stronie 39 jest zamieszczony schemat ideowy części odbiorczej (tuner) odbiornika AM z automatyczną regulacją wzmocnienia. Mając wszystkie potrzebne elementy zabrałem się za budowę odbiornika w celu sprawdzenia jego działania.
Cewki wg. opisu:
L1 - 180 zw. DNE 0,15 (fale długie) lub 70 zw. DNE 0,25 (fale średnie)
L2 - 15 zw. DNE 0,2 (fale długie) lub 6 zw. DNE 0,3 (fale średnie)
W moim przypadku cewka L1 to masowo nawinięte około 80 zw. (tyle akurat miałem drutu), cewka L2 to 15 zw. Prawdę mówiąc nawet nie sprawdzałem średnicy drutu nawojowego. Obwody wejściowe generalnie zrobione na zasadzie "byle było".
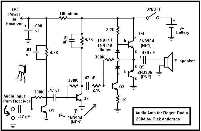
Wzmacniacz m.cz. zbudowany z wykorzystaniem tranzystorów BC548, BC557 wg. schematu KE3IJ.
Montaż tradycyjnie w stylu Manhattan pozwalający na modyfikacje, przejrzysty elektrycznie dla konstruktora, a zarazem stabilny mechanicznie.
Odbiornik działa. Bez problemu odbieram Program I Polskiego Radia. Wieczorem zdecydowanie wiecej stacji słychać, nawet jak jestem w piwnicy. Teraz przede mna jest wykonanie obwodów wejściowych zgodnie z opisem. W planie jest dodanie zakresu fal średnich. Wszystko zależy od wieczornych prób odbioru. Kolejnym wyzwaniem będzie obudowa, która też jest na liście rzeczy do wykonania.
Jak na tak prosty układ jestem bardzo zadowolony z efektów. Plan zbudowania odbiornika na fale długie (średnie) uważam za wykonany. Film z pracy odbiornika.
Dwa słowa odnośnie ARW. Nie zauważyłem zmian siły sygnału np. podczas zblizania dłoni do anteny ferrytowej co miało miejsce kiedy nie bylo ARW. Wychodzi na to, że układ działa zgodnie z założeniami.
(Ten post był ostatnio modyfikowany: 13-03-2022 21:57 przez SP9VQ.)