Odpowiedz 
 
Ocena wątku:
  • 0 Głosów - 0 Średnio
  • 1
  • 2
  • 3
  • 4
  • 5
Robię sobie ATU
SP6FRE Offline
Leszek
****

Liczba postów: 737
Dołączył: 20-09-2009
Post: #1
Robię sobie ATU
Witam!
Temat nie jest nowy, wielokrotnie podejmowany a klasykiem jest oczywiście projekt N7DDC i jego odmiany.

Opisywana realizacja zbliżona jest do klasyka choć i on wykorzystuje od dawna znaną możliwość transformacji impedancji za pomocą układu rezonansowego typu LC (w górę) lub CL (w dół).

Wykorzystywałem tą możliwość jeszcze w latach osiemdziesiątych jako instruktor ZHP na obozie łączności do dostrajania pionowej anteny (ok. 3m) do nadajnika łowów na lisa. Stopień wyjściowy na BC211 zapewniał z tak dostrojoną anteną szkolenie a nawet rywalizację w szukaniu lisa w promieniu do 2 km. Oczywiście wtedy układ wyjściowy miał ręcznie przełączaną cewkę i kondensator strojeniowy a o dostrojeniu informowała dioda LED.

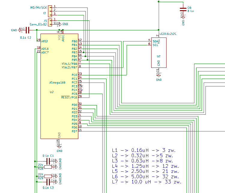
Zamiar zrobienia ATU dojrzewał długo, w końcu powstała płytka drukowana a prawie po roku dopiero zająłem się jej montażem. Schemat niemal identyczny jak u N7DDC z tą różnicą, że oparty na ATMEGA328 i programowany w Bascom-ie z wyświetlaczem LCD2x16 po I2C.
Wprawdzie można kupić gotowe zestawy do złożenia ale miałem ambicję aby zrobić to samemu z wykorzystaniem własnego algorytmu dostrojenia i kilkoma dodatkowymi funkcjami.


.pdf  schem.pdf (Rozmiar: 156.18 KB / Pobrań: 735)

Dlatego też układ zawiera zespół 5 klawiszy zapewniających większą swobodę w konfiguracji i ustawieniu urządzenia.

Płytki drukowane mają ok. 9.3/7.8cm

İmage

Po zmontowaniu wstawiłem całość do obudowy z laminatu i powstało pudełko o wymiarach ok.: 9/6/11.5cm (szerokość/wysokość/głębokość)

İmage İmage İmage
İmage İmage

Na razie laminat pudełka jest jeszcze surowy ale zamierzam pomalować je na czarno.
Ze względu na wysokość (wyświetlacz + rząd klawiszy) w pudełku powstało trochę miejsca gdzie wstawię zasilacz sieciowy. Zrobię go klasycznie, transformator, mostek itp. lub wykorzystam zakupione kiedyś po 5PLN gotowce z demontażu jak na zdjęciu:

İmage

Na razie zrobiłem szkielet oprogramowania ale już jest ono na tyle rozwinięte, że działa zgodnie z założeniami, dopasowanie dobierane jest jako LC lub CL w zależności od wielkości dopasowania w stosunku do 50 omów, wyświetlacz pokazuje moc i SWR ale też wartości LC dla najlepszego dopasowania.

İmage İmage İmage

Na koniec kilka słów na temat założeń:
- moc prawdopodobnie do ok. 50W
- impedancja 50 (51) omów
- strojenie automatyczne
- strojenie ręczne
- wskazania mocy, SWR, wartości LC lub CL
- kilka(naście) pamięci ustawień
- zasilanie +12V lub sieć 230V
- rozwinięty setup pozwalający na:
* zmianę adresu I2C wyświetlacza
* zmianę współczynników równania regresji dla pomiaru mocy
* zmianę czasu opóźnienia dla przekaźników
* inne (?)
W kolejnych postach postaram się opisać poszczególne funkcjonalności. Jak tylko program będzie gotowy do użycia pojawi się wsad hex.
Jak pisałem, można kupić gotowca ale mnie korciło aby samemu zmierzyć się z tematem, napisać swój algorytm dostrojenia i dobrać własną funkcjonalność. Szczególnie cieszy mnie możliwość przywołania z pamięci ustawień do wykorzystania np. z odbiornikiem. Płytki zamawiałem w Chinach więc od razu zrobiłem 10 szt. Zostawię sobie jedną w zapasie więc mam resztę do odstąpienia po kosztach (25PLN z przesyłką). Oczywiście układ będzie można zaprogramować moim wsadem ale może kogoś również skusi możliwość własnego oprogramowania układu?

L.J.


Witam!

Pudełko nie doczekało się czarnego koloru i musi zadowolić się kolorem podręcznym -> RAL7016 - antracyt, połysk.

İmage

Poprzedni schemat nie jest do końca prawdziwy, zakładał użycie LCD w klasycznej formie, z kilkoma liniami sterującymi i czterema liniami danych. Na liniach danych zapiąłem też klawisze mając nadzieję, że uda się na tych samych liniach obsłużyć jednocześnie LCD i klawisze ale po kilku próbach poddałem się. Oryginalna biblioteka bascom do obsługi LCD nie toleruje niczego więcej na liniach danych i wprawdzie LCD działa ale klawisze już nie chcą (oczywiście nie w tym samym czasie).

İmage

Stąd pomysł aby zastosować wyświetlacz 2x16 sterowany za pomocą I2C. Do połączenia z układem wyświetlacz potrzebuje tylko 4 linii a funkcjonalność jest niemal identyczna ze sterowaniem klasycznym. Trochę się naszukałem odpowiedniej biblioteki ale w końcu znalazłem taką z możliwością doboru adresu I2C.

İmage

Pokazany wyświetlacz ma nałożoną płytkę z układem PCF8574T z możliwością doboru adresu, domyślnie adres do ostatni, dostępny z zakresu.

L.J.
(Ten post był ostatnio modyfikowany: 14-08-2021 9:29 przez SP6FRE.)
12-08-2021 21:00
Odwiedź stronę użytkownika Znajdź wszystkie posty użytkownika Odpowiedz cytując ten post
SP6FRE Offline
Leszek
****

Liczba postów: 737
Dołączył: 20-09-2009
Post: #2
RE: Robię sobie ATU
Witam!

Na początku tej części dopowiem, że adresacja układu PCF8574 mieści się w granicach od 64 do 78 (40-4E hexadecymalnie) i zależy od stanu zwor A2-A1-A0 na płytce konwertera. Domyślnie sygnały te mają (przynajmniej na kilku wyświetlaczach jakie mam) adres 111 co oznacza, że do sterowania należy używać adresu 78 (4E hex).
Wyświetlacz I2C ma dodatkowo tą miłą (pewnie chińską) cechę, że otwory mocujące mają fabrycznie rozmiar 3mm a nie jak w typowych wyświetlaczach LCD 2x16 ok. 2.5mm.

Na początek kilka słów na temat algorytmu pomiaru mocy. 
Klasycznie, taki uproszczony system pomiarowy zakłada dwa ważne warunki:
- mierzony sygnał jest czysto sinusoidalny
- zależność mierzonej mocy od sygnału z detektora ma charakter kwadratowy
Od spełnienia obu tych warunków zależy dokładność pomiaru mocy i od razu można powiedzieć, że często wskazania mocy mogą odbiegać od rzeczywistości wskutek zniekształconego sygnału mierzonego ale także ze względu na niedokładności pomiarowe detektora.
Ale, o ile czystość sygnału nie zależy od układu pomiarowego, to sprawa charakterystyki może mieć znaczenie, szczególnie dla pomiaru mniejszych mocy.
Do pomiaru mocy wykorzystywany jest tor pomiarowy fali padającej.
Jak wiadomo, dioda nie jest idealnym półprzewodnikiem i po pierwsze ma próg działania. Używając diod Schottky a nawet germanowych udaje się zmniejszyć istotnie taki próg co zapewnia zwiększenie czułości detektora dla małych sygnałów.
Z drugiej strony, o ile dla mocy rzędu watów lub dziesiątek watów, dioda ,może z dużym przybliżeniem zachowywać się jak idealny detektor liniowy i spełniać przy pomiarze zasadę kwadratowej zalezności mocy od napięcia detekcji, o tyle mój układ przeznaczony jest raczej dla niewielkich mocy, rzędu pojedynczych, lub kilkunastu watów co narzuca większe wymagania na dobór algorytmu pomiaru mocy

İmage

Na rysunku pokazałem wstępny pomiar mojego detektora fali padającej wyrażony w osi poziomej w jednostkach pomiarowych przetwornika A/D mikroprocesora (1 jedn. = ok. 49mV) a w osi pionowej znajdują się wartości odpowiadające mierzonej mocy. Pomiar odbywał się w warunkach dopasowania obciążenia a skala osi x nie jest liniowa.
Czułość detektora szacuję na 0.1W (ok. 2.15V nap. skutecznego na obciążeniu 50 omów). Pomiar SWR ma sens dla mocy ok. 1W (ok. 7V nap. skutecznnego).

Charakterystyka detektora, szczególnie w zakresie małych mocy jest nieliniowa dlatego zdecydowałem się na wprowadzenie do procedury pomiarowej przybliżenia za pomocą funkcji kwadratowej. W tym celu przewiduję w procedurze setup możliwość zdjęcia serii pomiarowej zawierającej dane o jednostkach przetwarzania A/D dla zadanej mocy. Oczywiście, układ dostarczy jedynie tej pierwszej wartości, moc należy kontrolować w inny sposób (oscyloskop, miernik mocy).
Uzyskaną serię pomiarową poddaję regresji kwadratowej za pomocą dostępnego kalkulatora online

kalkulator regresji on line

Ten kalkulator pozwala na uzyskanie różnego typu regresji, od liniowej przez kwadratową do potęgowych i wykładniczych ale w tym przypadku wydaje się, że regresja kwadratowa będzie wystarczająco dobra do zakładanego celu.

Z przeprowadzonej analizy udało mi się ustalić, że równanie kwadratowe najlepiej opisujące moje wyniki pomiarowe od 0 do ok. 10W są dobrze opisane krzywą:

P = ax^2 + bx +c
P[W]= 0.0002*U^2 + 0.183*U +0.0666 -> U oznacza jednostki pomiaru A/D

Procedura, nazwijmy ją serwisowa, pozwoli na indywidualny pomiar zależności P od U a uzyskane za pomocą kalkulatora wartości a, b i c będzie można wprowadzić do każdego z układów oddzielnie.
Zakładam również wstępnie, że układ zmontowany w sposób żbliżony do opisywanego przeze mnie działał będzie poprawnie na wartościch domyślnych, które w każdej chwili można będzie wprowadzić do systemu pomiarowego za pomocą odpowiedniego klawisza użytego podczas włączenia zasilania.

Opisaną procedurę doboru wartości regresji wystarczy wykonać jedynie raz o ile zaprogramowane domyślne wartośći będą niewystarczające.

L.J.
14-08-2021 23:39
Odwiedź stronę użytkownika Znajdź wszystkie posty użytkownika Odpowiedz cytując ten post
SQ6ILB Offline
Użytkownik
***

Liczba postów: 186
Dołączył: 19-01-2019
Post: #3
RE: Robię sobie ATU
Hej. Nie brakuje tam obejścia skrzynki? Np. jak zabraknie napięcia zasilającego.

Pozdrawiam Grzegorz.
15-08-2021 21:59
Znajdź wszystkie posty użytkownika Odpowiedz cytując ten post
SP6FRE Offline
Leszek
****

Liczba postów: 737
Dołączył: 20-09-2009
Post: #4
RE: Robię sobie ATU
Witam!

Faktycznie, obejścia brakuje :-(
Najlepiej gdyby to był przekaźnik łączący wejście z wyjściem bez zasilania i rozłączający sie po włączeniu zasilania albo nawet tuż przed startem procedury optymalizacji ustawień.
Trudno, trzeba będzie do zestawu dołaczyć beczkę BNC jako manualny substytut tej funkcjonalności ;-)
Jeszcze tylko zastanowię się czy i kiedy będzie to potrzebne ;-)

L.J.

Zaczynam opis najważniejszych elementów montażu co pozwoli kilku kolegom, którzy poprosili o płytkę na szybsze uruchomienie układu. Większość elementów jest opisana na schemacie. Użyte w układzie strojenia pojemności to tzw "silver mika" na napięcie 500V. Induktory nawinięte są na czerwonych rdzeniach o średnicy 13mm (x7x5mm). Największy induktor ma dwa takie rdzenie. Opis transformatora mostka SWR podam oddzielnie. Wszystkie przekaźniki to HK4100F/12V ale używając takich w wersji na 5V można przejść w pełni na zasilanie 5V (pewnie zasilacz ładowarki telefonu byłby wystarczający).

İmage

Niestety, w projekt druku wkradł się niewielki błąd, dość łatwy do skorygowania

İmage

L.J.
(Ten post był ostatnio modyfikowany: 16-08-2021 12:49 przez SP6FRE.)
16-08-2021 9:17
Odwiedź stronę użytkownika Znajdź wszystkie posty użytkownika Odpowiedz cytując ten post
SQ5KVS Offline
Karol
*****

Liczba postów: 1,013
Dołączył: 26-09-2012
Post: #5
RE: Robię sobie ATU
Leszku, czy analizowałeś jakie napięcie będzie występować na mostku SWR i jakie jest napięcie przebicia twoich diod (bo napisałeś i widzę po kolorze że są to małe shottky)

Nie rozumiem - nie robię. Chyba że robię żeby zrozumieć.
16-08-2021 16:26
Znajdź wszystkie posty użytkownika Odpowiedz cytując ten post
SP6FRE Offline
Leszek
****

Liczba postów: 737
Dołączył: 20-09-2009
Post: #6
RE: Robię sobie ATU
Witam!

O napięciach na mostku można sobie wyrobić opinię analizując wykres jaki podałem wcześniej.
Mostek dla fali padającej reaguje już na moc ok. 0.1V dając na wyjściu po diodzie jedną jednostkę AC/DC czyli ok. 4.9mV napięcia stałego. Zakładając, że napięcie odcięcia diody to 250mV to napięcie zmienne z mostka wynosi właśnie ok. 250mV.
Nieco dokładniej można to oszacować dla mocy ok. 8W kiedy napięcie po detekcji w torze fali padającej to 150 jednostek (ok. 730mV) a więc napięcie zmienne to ok. 1V.
Dla napięcia zmiennego w torze fali padającej ok. 2V moc w obciążeniu będzie 4 razy większa (32W) .
Dla teoretycznego największego napięcia zmiennego jakie może zmierzyć tor fali padającej (5000mV = 1024 jednostki AC/DC) proporcja w stosunku do napięcia dla mocy 8W (1V) będzie 5 krotnie większa a zatem moc w obciążeniu powinna mieć wartość ok. 5^2 * 8W = 200W. Oczywiście, że względu na napięcie przewodzenia diody, szacunki nie są dokładne ale na pewno poruszamy się wokół prawdopodobnych wartości.

Tak więc napięcie przebicia diody nie ma tu wielkiego znaczenia bo aby osiągnąć na detektorze 5V trzeba 200W mocy w obciążeniu. Moc ok. 1000W wygeneruje w torze fali padającej napięcie nieco większe niż 10V co przy napięciu wstecznym użytej diody (BAT42) - 30V daje gwarancję pracy daleko od wartości granicznych.

Praca diody dla większych mocy (większe napięcie w torze detekcji) zbliża diodę do układu liniowego z punktu widzenia pomiaru mocy (napięcie w torze detekcji proporcjonalne do napięcia na obciążeniu) a mój układ będzie raczej operował w zakresie do 50W, tym bardziej zasadne wydaje się dobranie charakterystyki detekcji przez regresję i dobór współczynników równania aproksymacji co powinno zmniejszyć błąd pomiaru dla małych mocy.

L.J.
(Ten post był ostatnio modyfikowany: 16-08-2021 20:40 przez SP6FRE.)
16-08-2021 20:37
Odwiedź stronę użytkownika Znajdź wszystkie posty użytkownika Odpowiedz cytując ten post
SQ6ILB Offline
Użytkownik
***

Liczba postów: 186
Dołączył: 19-01-2019
Post: #7
RE: Robię sobie ATU
Hej.
Czy będzie potrzebne obejście? To zależy. Ja mając kiedyś automat LDG nie miałem problemu, bo ona miała. Mając antenę w naturalnym rezonansie na 40m nie miałem problemu gdy zapomniałem załaczyć zasilanie, a z reguły tam starowałem codzienną pracę. Teraz, mając CG-3000 jest problem, bo bez zasilania jest cisza. Antena niepdłączona, albo nie w rezonansie.

Pozdrawiam Grzegorz.
16-08-2021 21:27
Znajdź wszystkie posty użytkownika Odpowiedz cytując ten post
SP6FRE Offline
Leszek
****

Liczba postów: 737
Dołączył: 20-09-2009
Post: #8
RE: Robię sobie ATU
Witam!

Upały osłabiły chyba mój racjonalizm ale dziś jest przyjemne 16 stopni i doznałem małego olśnienia w sprawie obejścia w ATU.

Ale mówiąc poważnie, jak przyjrzeć się konstrukcji ATU, to widać, że wszystkie przekaźniki odpowiedzialne za dołączone pojemności korygujące są w pozycji rozłączonej a wszystkie odpowiedzialne za indukcyjności korygujące są w pozycji zwartej.

W ten sposób wejście jest połączone wprost z wyjściem i nie jest to wprawdzie oddzielny przekaźnik ale połączenie jest.

Oczywiście, takie obejście jak w ATU nie jest obejściem idealnym, zwora ma ok. 10cm długości, wtrącone dziesiątki miliomów styków przekaźników indukcyjności i jakaś pojemność rozproszona.

Nie pamiętam już źródła ale ktoś zrobił takie pomiary i konstatacja była taka, że zarówno wtrącona indukcyjność jak i pojemność rozproszona nie są większe niż najmniejsza użyta indukcyjność i pojemność korygująca ale niemniej są istotnie mierzalne.
Te szczątkowe elementy wtrącone zapewne nie mają znaczenia na większości pasm i można założyć, że neutralne położenie ATU to obejście.

Przy tej okazji przyszło mi do głowy aby setup skrzynki uzupełnić o dodatkową funkcjonalność polegającą na ustawieniu skrzynki w wybranej konfiguracji po włączeniu zasilania. W ten sposób system byłby gotowy do pracy na najczęściej używanym paśmie, oczywiście tą wybraną konfiguracją może być stan podstawowy czyli obejście.

L.J.
17-08-2021 9:11
Odwiedź stronę użytkownika Znajdź wszystkie posty użytkownika Odpowiedz cytując ten post
SQ6ILB Offline
Użytkownik
***

Liczba postów: 186
Dołączył: 19-01-2019
Post: #9
RE: Robię sobie ATU
Hej.
Ok, choć patrząc na zdjęcia upalonych przekaźników, to o ile to możliwe ja starałbym się wyeliminować ich jak najwięcej z toru przenoszącego sygnał. Być może fabryczne tak samo są zbudowane.

Pozdrawiam Grzegorz.
17-08-2021 13:12
Znajdź wszystkie posty użytkownika Odpowiedz cytując ten post
SP6FRE Offline
Leszek
****

Liczba postów: 737
Dołączył: 20-09-2009
Post: #10
RE: Robię sobie ATU
Witam!

Kolej na jeden z ważniejszych elementów pomiarowych, mostek SWR:

İmage

Do budowy mostka potrzebne są: rdzeń dwuotworowy (17x13x9mm), dwa odcinki przewodu środkowego RG58 (po ok. 35mm) oraz przewód DNE 0.35 (po ok. 45cm).
Rdzeń dwuotworowy należy przygotować do nawijania usuwając z brzegów kanałów nierówności za pomocą pilnika i/lub papieru ściernego.

İmage

Najpierw należy nawinąć uzwojenia drutem DNE zaczynając od środka dla obu uzwojeń. Dla podanej średnicy drutu powinno zmieścić się po 20 zwojów. Mniejsza ilość zwojów (grubszy drut) zmniejszy czułość dla małych mocy. Średnica 0.35 lub mniejsza umożliwia zachowanie symetrii obu części mostka.

İmage

Z odcinków przewodu środkowego RG58 należy zdjąć z obu stron izolację w taki sposób aby jej pozostała część miała długość nieco większą niż długość kanału rdzenia a na koniec należy oba końce zagiąć pod kątem prostym. Tak przygotowany mostek nadaje się do wlutowania.

L.J.
17-08-2021 16:31
Odwiedź stronę użytkownika Znajdź wszystkie posty użytkownika Odpowiedz cytując ten post
Odpowiedz 


Skocz do:


Użytkownicy przeglądający ten wątek: 1 gości