|
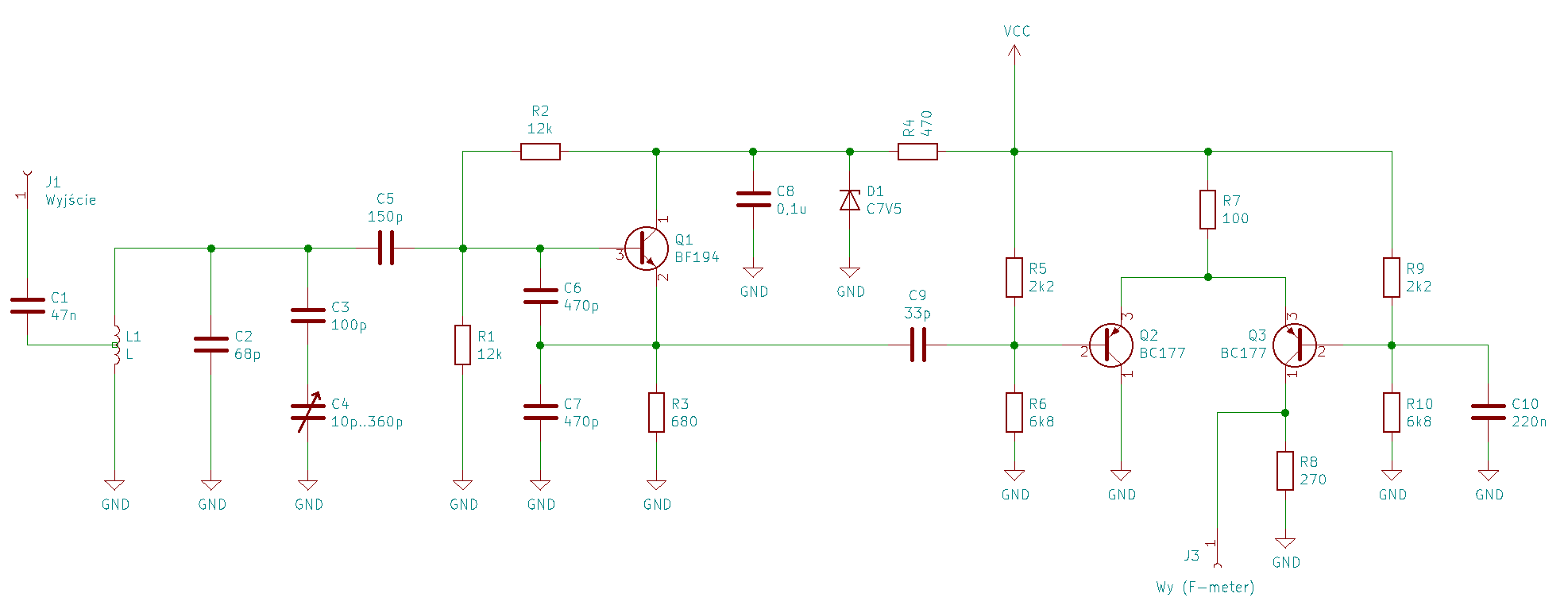
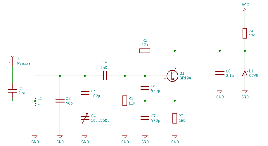
Generator VFO i separator - pomiar częstotliwości
|
SP9VQ
Radek ![]() ![]() Liczba postów: 55 Dołączył: 27-10-2020 |
|
||
| 28-11-2020 23:49 |
|
SP9FKP
Piotr ![]() ![]() ![]() ![]() ![]() Liczba postów: 1,287 Dołączył: 28-06-2009 |
|
||
| 29-11-2020 8:26 |
|
SP9VQ
Radek ![]() ![]() Liczba postów: 55 Dołączył: 27-10-2020 |
|
||
| 29-11-2020 14:08 |
|
SP9FKP
Piotr ![]() ![]() ![]() ![]() ![]() Liczba postów: 1,287 Dołączył: 28-06-2009 |
|
||
| 29-11-2020 14:49 |
|
SP9VQ
Radek ![]() ![]() Liczba postów: 55 Dołączył: 27-10-2020 |
|
||
| 29-11-2020 19:27 |
|
SP9FKP
Piotr ![]() ![]() ![]() ![]() ![]() Liczba postów: 1,287 Dołączył: 28-06-2009 |
|
||
| 29-11-2020 20:40 |
|
SP9VQ
Radek ![]() ![]() Liczba postów: 55 Dołączył: 27-10-2020 |
|
||
| 29-11-2020 21:04 |
|
SP9SNC
Piotr ![]() ![]() ![]() Liczba postów: 152 Dołączył: 30-06-2009 |
|
||
| 30-11-2020 13:27 |
|
SP9VQ
Radek ![]() ![]() Liczba postów: 55 Dołączył: 27-10-2020 |
|
||
| 30-11-2020 14:41 |
|
SQ9RFC
Jerzy ![]() ![]() ![]() ![]() ![]() Liczba postów: 1,193 Dołączył: 02-07-2010 |
|
||
| 03-12-2020 12:23 |
|
|
« Starszy wątek | Nowszy wątek »
|
Użytkownicy przeglądający ten wątek: 1 gości





