Odpowiedz 
 
Ocena wątku:
  • 0 Głosów - 0 Średnio
  • 1
  • 2
  • 3
  • 4
  • 5
Odbiornik dla skauta
SP7Q Offline
Nowicjusz
*

Liczba postów: 28
Dołączył: 24-02-2011
Post: #1
Odbiornik dla skauta
Szukam jakiegoś rozwiązania odbiornika który mogę złożyć z naszymi harcerzami (pewnie pamiętacie ich z Burzenina).

Konwencja podobna jak na Burzeninie, złożenie i uruchomienie w jedną sesję lub ewentualnie dwie.

Kilka założeń :
- płytkę możemy zaprojektować sami
- powtarzalność konstrukcji
- jedno pasmo ale 2 byłyby spoko (80-40 lub 80-20)
- na tyle czuły by dało się czegoś posłuchać na gównianej antenie

Jakieś pomysły, sugestie .....
08-11-2019 1:14
Znajdź wszystkie posty użytkownika Odpowiedz cytując ten post
SPO3O2OL Offline
_._. _ _._
****

Liczba postów: 330
Dołączył: 07-01-2017
Post: #2
RE: Odbiornik dla skauta
można zmodernizować do potrzeb
http://lpistor.chez-alice.fr/rx3bds.htm

Wojc!o
08-11-2019 23:09
Znajdź wszystkie posty użytkownika Odpowiedz cytując ten post
SQ9RFC Offline
Jerzy
*****

Liczba postów: 1,193
Dołączył: 02-07-2010
Post: #3
RE: Odbiornik dla skauta
Polyakov.

73 JERZY SQ9RFC
09-11-2019 3:19
Znajdź wszystkie posty użytkownika Odpowiedz cytując ten post
SP0056KS Offline


Liczba postów: 2
Dołączył: 24-10-2019
Post: #4
RE: Odbiornik dla skauta
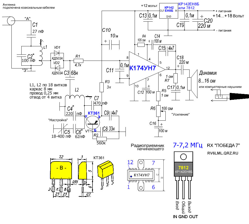
Polecam znaleziony na cqham.ru odbiornik Pobieda. W załączniku wersja dla pasma 40m. Układ wzmacniacza m.cz to odpowiednik TBA810 lub nasz stary UL1481 z CEMI, natomiast kt361 to w/g katalogu tranzystor pnp, 150mW/25V h21e w zależności od grupy 20 do 350, częstotliwość graniczna 250 MHz. Zrobiłem go dawno temu. Zaskakuje swoim działaniem, warto poświęcić kilka godzin i zmontować. Trochę kłopotliwe jest wykonanie cewek z odczepami ale warto.
Polecam i pozdrawiam.
73 Marek ex SP8OBR


Załączone pliki Miniatury
İmage İmage İmage İmage

Pozdrawiam.Marek ex SP8OBR
09-11-2019 17:47
Znajdź wszystkie posty użytkownika Odpowiedz cytując ten post
SP2JQR Offline
Henryk
*****

Liczba postów: 1,528
Dołączył: 23-08-2009
Post: #5
RE: Odbiornik dla skauta
Tu link do powyższego odbiornika:
http://www.cqham.ru/rx_pobeda80.htm


(08-11-2019 1:14)SP7Q napisał(a):  ...
- na tyle czuły by dało się czegoś posłuchać na gównianej antenie
...

Powyższy odbiornik potrzebuje bardzo dobrej anteny, nie "gównianej"
Brak w nim wzmocnienia w torze w.cz. i m.cz. w związku z tym jest pewne pole do popisu dla konstruktorów - zawsze coś można dołożyć. Zdaje mi się jednak, że widziałem gdzieś już takie udoskonalone wersje.
Osobiście dodałbym w nim z przodu wzmacniacz w.cz. a z tyłu za diodami detekcyjnymi jeden stopień m.cz. który jednocześnie byłby układem ARW.

Tu jest opis bardzo podobnego odbiornika z opisem możliwej rozbudowy i poprawy parametrów, warto przeczytać, nie tylko pooglądaćschematy:
http://www.cqham.ru/prostoy_ppp.htm

İmage


Tu jeszcze jeden przykład prostej superheterodyny na scalaku, który bardzo lubię:
http://www.cqham.ru/rx80m.htm
Układ TDA1083 zawiera w sobie wzmacniacz m.cz.co dodatkowo upraszcza konstrukcję. Filtr wejściowy dla harcerza nie musi być dwuobwodowy, wystarczy jeden obwód lub dwa ale na dławikach, niestrojone.
Filtr elektromechaniczny można zastąpić filtrem drabinkowym na rezonatorach ceramicznych 500kHz a nawet nieco wyższych np.800kHz lub 1MHz.
Ten odbiornik powinien mieć już dobrą czułość ale też i wytłumienie przeciwnej wstęgi.
İmage
(Ten post był ostatnio modyfikowany: 09-11-2019 19:12 przez SP2JQR.)
09-11-2019 19:12
Znajdź wszystkie posty użytkownika Odpowiedz cytując ten post
Odpowiedz 


Skocz do:


Użytkownicy przeglądający ten wątek: 2 gości