Witajcie,
Będzie to mój pierwszy projekt wrzucony na forum.
Po wielu dyskusjach z doświadczonymi kolegami postanowiłem zabrać się do roboty i zbudować wzmacniacz 100W+ na jakiejś w miarę dostępnej i prostej w sterowaniu lampie. Padło na kukułkę.
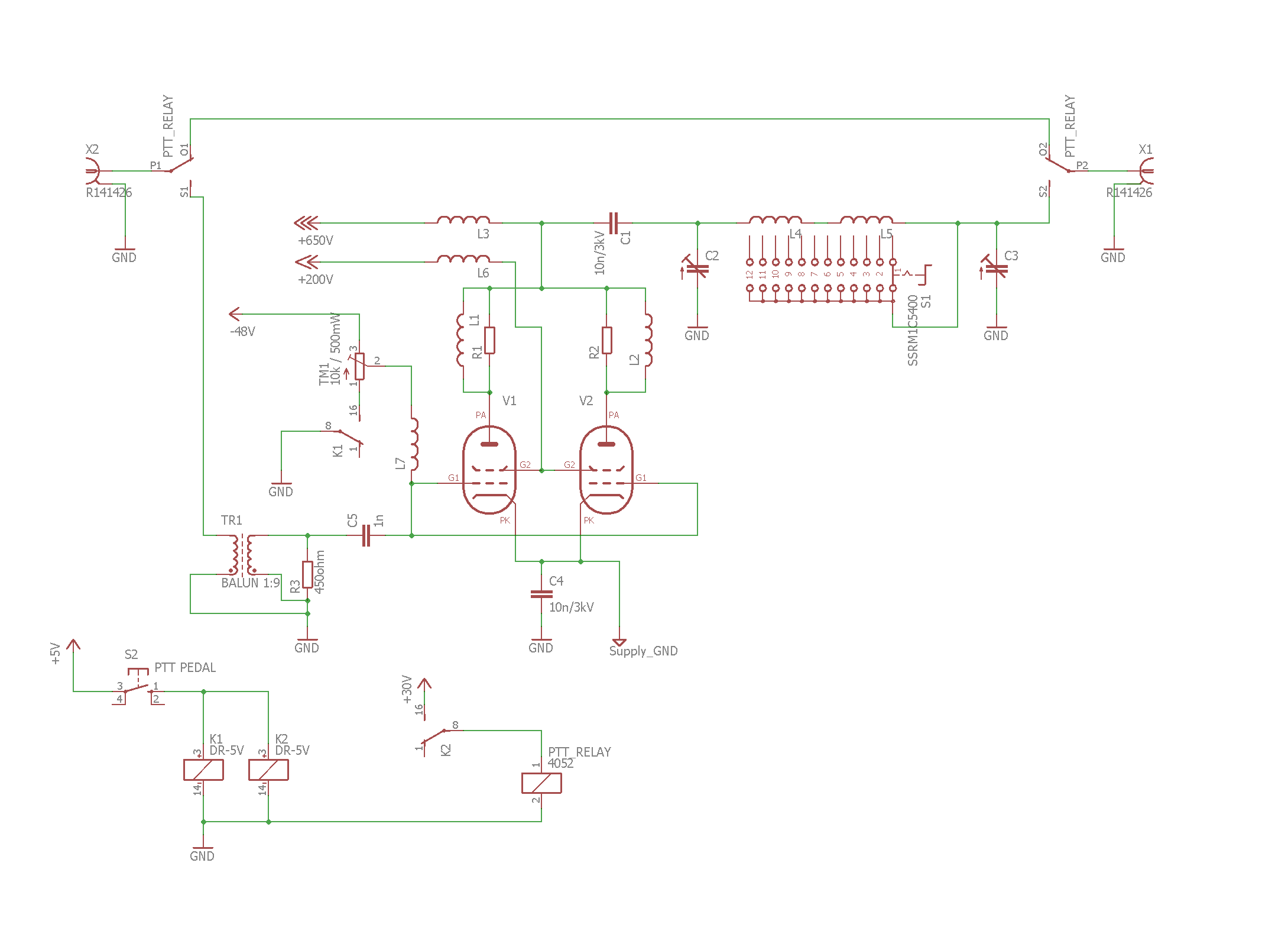
Zasilacz zbudowałem wykorzystując transformator z jakiegoś starego trxa lampowego Yaesu. Napięcia wyjściowe to 2x 6.3V, 0-230-460-600V, 140-0-140, 150V?
Zacząłem od zasilacza anody, który stanowią zestawy 2x po 3 kondensatory szeregowo 450V. Zasilacz siatki 1 i 2 oraz napięć pomocniczych znajduje się na zasilaczu anodowym w postaci "kanapki".
Zasilacz oddzielony jest od bloku lampy i filtra miedzianą płytą.
Lampa usytuowana jest na podstawce przykręconej do tylnej ściany obudowy ( poziomo ). Pod bańką wywiercone są otwory wlotowe powietrza, a nad lampą główny wentylator 12V. Wszystkie napięcia zasilające lampę doprowadzone dławikami. Dławik anodowy sekcyjny - dostałem z innego PA.
Filtr PI. Cewka z gotowej skrzynki którą kiedyś zakupiłem a leżała nieużywana - więc jedynie policzyłem orientacyjne wartości odczepów i doświadczalnie sprawdzałem moc wyjściową

( tu było trochę roboty ).
Układ wejściowy wzmacniacza to balun 1:9 z rezystorej 450ohm*, którego wartość delikatnie korygowałem dla najlepszego dopasowania. Sterowanie w siatce 1 równolegle dwa tory lampy.
Na razie tyle.. cdn.
[edit #1]:
Sterowanie odbywa się poprzez płytkę przekaźników.
przekaźnik 1 - sterowanie przekaźnikami w.cz.
przekaźnik 2 - napięcie sterowania prądem spoczynkowym lampy ok. 20mA (-23Vstab )
Wyświetlacz pokazuje poziom wysterowania na prostej skali - jest to odczyt napięcia w.cz na ferrycie ( wyjście ant ). Lutowany "w pająku" z diodą GD5xx + kondensator i dławik tłumiący w.cz.
Odczyt zrealizowany został na Arduino Uno. Ponieważ przy dokładnym wskazaniu mocy wyjściowej musiałbym zrobić osobny przełącznik, lub równoległy z bandswitchem PI-filtra ( a nie chciało mi się aż tak

), więc następuje zwykły odczyt ADC 0-5V

. Dzięki czemu można bardzo dokładnie ustawić LOAD / PLATE na każdym paśmie.

Wyświetlacz to jeden z tańszych 16x2 HD44780 z adapterem I2C aby zminimalizować ilość przewodów.
Po włączeniu uruchamia się prosty timer 120s, który po upływie czasu informuje użytkownika o gotowości pracy ( napięcia podłączane są ręcznie siatka2+anoda )
Uruchomiłem pasma 3.5; 7; 10; 14. Moc na każdym z pasm nie jest mniejsza niż 85W i maksimum w paśmie 7 MHz osiągająca około 120W w piku przy zasilaniu anody z 850V(sterowanie 5W). ( Mimo przekroczenia dopuszczalnego napięcia pracy anody - nic się nie dzieje z lampą ).
Pozostało mi jeszcze kilka przekaźników do wykorzystania. Czy któryś z kolegów robił softstart żarzenia lamp? Czy ma to sens, czy bardziej byłaby to sztuka dla sztuki?
[cdn]