Odpowiedz 
 
Ocena wątku:
  • 0 Głosów - 0 Średnio
  • 1
  • 2
  • 3
  • 4
  • 5
Z najlepszymi życzeniami - Mój prezent gwiazdkowy
SP4LVC Offline
Bogdan sk
*****

Liczba postów: 761
Dołączył: 10-07-2009
Post: #1
Z najlepszymi życzeniami - Mój prezent gwiazdkowy
Przedstawiam dokumentację wzmacniacza PA-200 do Husarka DSP i nie tylko. Miałem się ujawnić jak będzie gotowe pudełko, ale co tam. Po to jest forum, aby coś się na nim działo.


Załączone pliki
.pdf  HUSAREK PA-200 opis v.2.pdf (Rozmiar: 13.76 MB / Pobrań: 3389)

Bogdan
23-12-2018 1:27
Znajdź wszystkie posty użytkownika Odpowiedz cytując ten post
SP4LVC Offline
Bogdan sk
*****

Liczba postów: 761
Dołączył: 10-07-2009
Post: #2
RE: Z najlepszymi życzeniami - Mój prezent gwiazdkowy
Przepraszam, że wrzucam nastepną wersję opisu, ale wyrzuciłem z dokumentu puste strony oraz poprawiam trochę składnię i logikę zdań. Dla mnie wszystko jest oczywiste, ale chcę, aby było to zrozumiałe dla wszystkich. Poza tym dodałem trochę informacji.


Załączone pliki
.pdf  HUSAREK PA-200 opis v.3.pdf (Rozmiar: 13.93 MB / Pobrań: 2192)

Bogdan
(Ten post był ostatnio modyfikowany: 26-12-2018 11:34 przez SP4LVC.)
26-12-2018 11:34
Znajdź wszystkie posty użytkownika Odpowiedz cytując ten post
SP6AUO Offline
Andrzej
*****

Liczba postów: 1,051
Dołączył: 20-09-2009
Post: #3
RE: Z najlepszymi życzeniami - Mój prezent gwiazdkowy
A można poprosić o zrzut przebiegu sygnału na drenach na 80m i na 10m ?

Andrzej
26-12-2018 12:22
Znajdź wszystkie posty użytkownika Odpowiedz cytując ten post
SP4LVC Offline
Bogdan sk
*****

Liczba postów: 761
Dołączył: 10-07-2009
Post: #4
RE: Z najlepszymi życzeniami - Mój prezent gwiazdkowy
Andrzeju ja jeszcze jestem nie gotowy. Właśnie skończyłem poprawkę opisu i wziąłem się za przygotowywanie okablowania. Być może dziś lub jutro spróbuję to odpalić. Rodzinne świąteczne wizytacje skutecznie to uniemożliwiają. Możliwe, że Jerzy SP7OGR ma jakieś materiały.

Bogdan
(Ten post był ostatnio modyfikowany: 26-12-2018 13:59 przez SP4LVC.)
26-12-2018 12:51
Znajdź wszystkie posty użytkownika Odpowiedz cytując ten post
SP6AUO Offline
Andrzej
*****

Liczba postów: 1,051
Dołączył: 20-09-2009
Post: #5
RE: Z najlepszymi życzeniami - Mój prezent gwiazdkowy
Bogdan,nie ma pośpiechu.
Jak będzie okazja to bardzo bym prosił.
Miłego popołudnia.

Andrzej
26-12-2018 13:43
Znajdź wszystkie posty użytkownika Odpowiedz cytując ten post
SP4LVC Offline
Bogdan sk
*****

Liczba postów: 761
Dołączył: 10-07-2009
Post: #6
RE: Z najlepszymi życzeniami - Mój prezent gwiazdkowy
Pierwsze ,,koty za płoty". Wzmacniacz działa. Modulacja bez zarzutu. Zrobiłem kilka łączności na 80 m, ale musiałem się ograniczać do krótkich relacji, bo radiator nie ma jeszcze wentylatora. Moc output ok. 220W przy sterowaniu z Husarka mocą 10W dla U zas. 24V. Przy 28V moc wyjściowa dochodzi do 300W. Tak pokazuje reflektometr - chociaż nie wiem jak to jest możliwe, bo zasilacz ma 300W mocy. Chyba za głośno pracują jego wentylatory. Będę musiał pomyśleć coś nad wyciszeniem - tym bardziej, że jest on zupełnie chłodny - nawet po kilku łącznościach. Dalszy ciąg testów jutro.

UWAGA! Koledzy, którzy posiadają moją płytkę PA proszeni są o dolutowanie do którejś ze skrajnych nóżek środkowej nogi PR-ka do ustawiania prądu spoczynkowego. Dopiero dziś zauważyłem, że wisi sobie swobodnie. Niestety mój ,,babol" z projektu PCB. Całe szczęście, że to drobiazg.

Regulator obrotów AVT-1596 ogólnie daje radę. Trzeba tylko dolutować równolegle do rezystora R1 (270 Om/1 W) elektrolit 470-1000uF/16V plusem do żródła tranzystora i minusem do wiatraka, aby pomóc mu w rozruchu przy załączaniu wzmacniacza. Po szybkim starcie (i rozładowaniu kondensatora) schodzi na wolniejsze obroty ,,spoczynkowe". PR-ek na płytce regulatora ustawiamy w lewe skrajne położenie - układ i wentylator reaguje wówczas niemal bezzwłocznie na zmiany temperatury radiatora.
Zapomniałem też dodać w opisie, że dobrą i sporo tańszą alternatywą są tranzystory D1028UK. Do kupienia na Ali za 50-60$. Myślę, że to nie jest drogo. Przy tym typie i rozmiarze radiatora i tak nie damy rady wykorzystać pełnych możliwości mocowych tranzystorów - zarówno D1029UK, jak i D1028UK (chyba, że ktoś lubi podniesiony poziom adrenaliny i ma dużo wolnych środków płatniczych). Moc wyjściowa w granicach 200-220W, o którą nam chodzi dla jednego i drugiego typu tranzystora jest pracą na tzw. ,,luzie". Myślę zatem, że ten tańszy będzie w zupełności wystarczający.

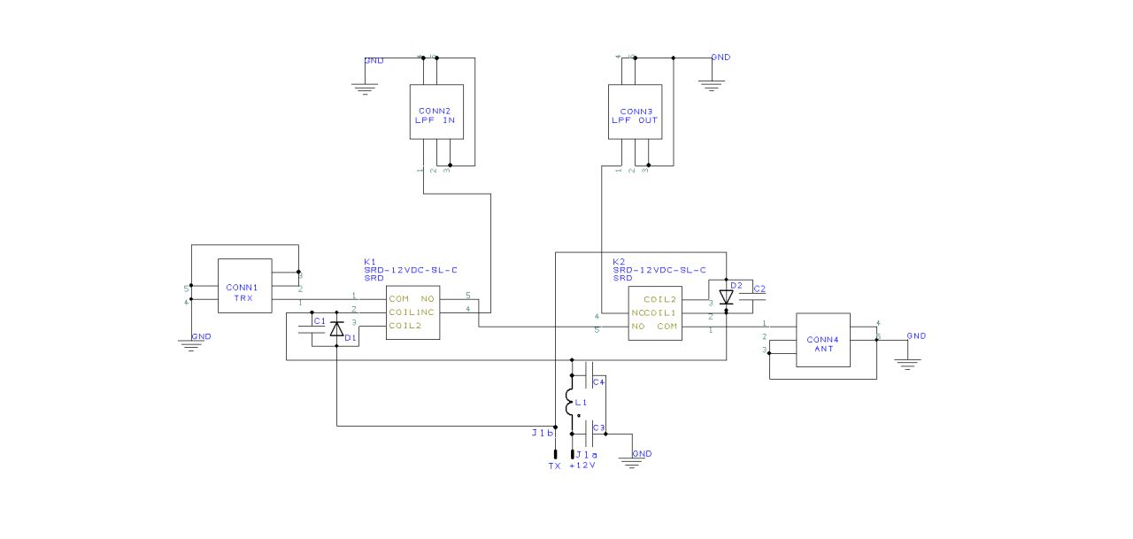
Ja już po pracowitym Sylwestrze. Życzę Wam samych dobrych dni w 2019 roku oraz ,,lawiny" nowych konstrukcji. Wczoraj skonstatowałem, że w obecnej kofiguracji LPF, by słuchać Husarka muszę włączać wzmacniacz, ponieważ przekaźniki poszczególnych zakresów potrzebują napięcia, aby były one aktywne. Przysiadłem do programu i ,,popełniłem" małą płytkę z 2 przekaźnikami i 4 gniazdkami SMA. To pozwoli na korzystanie z samego Husarka bez załączania wzmacniacza i jego LPF-ów - czyli da nam to funkcję Bypass załączaną klawiszem na przedniej płycie obudowy wzmacniacza. Przyda się tor napięcia ,,TX" wychodzącego z Husarkowej płytki sterowania zewnętrznym wzmacniaczem. Płytki za kilka dni pewnie przyjadą z Chin i będą na pewno niedrogie.
Dziś chcę zaprojektować jeszcze płytkę z 7 małymi przekaźnikami ST-SH112L, która pozwoli na przechodzenie wzmacniacza w tryb sterowania AUTO lub MANUAL poszczególnych filtrów LPF bez konieczności otwierania obudowy i rozłączania wtyków. Przy ich pomocy w trybie MANUAL odłączają się sygnały sterujące wyjścia band dekodera (ULN2003A) od złącza J3 i sterowanie poszczególnych sekcji LPF odbywa się podawaniem minusa z przełącznika obrotowego na płycie głównej. Rozważam jeszcze opcję przekaźników elektronicznych, ale będą one zapewne droższe niż przekaźniki mechaniczne, a gabarytowo wyjdzie pewnie na to samo. Moze koledzy coś podpowiedzą? Każdy zespół 2 przekaźników szeregowych LPF pobiera ok. 70mA prądu.

Chciałbym dopisać, że Józef SP9HVW w swojej obecnej wersji wzmacniacza (patrz strona) bardzo fajnie i nieskomplikowanie rozwiązał kwestię sterowania przekaźnika K1 zabezpieczającego układ wzmacniacza przed zbyt dużą mocą wejściową. Tyrystor, tranzystor cyfrowy pnp i dosłownie kilka innych elementów - myślę, że jest to pomysł do wykorzystania.

Jest dobrze! Przy optymalnym poziomie dopasowania wyjścia wzmacniacza (SWR w okolicach 1) temperatura radiatora na płaskowniku miedzianym w okolicach żródła tranzystora mocy nie przekracza 45 - 50 stopni - nawet w trakcie kilkunastu przeprowadzonych jedna po drugiej łączności. Krótko mówiąc wiatrak chyba daje radę, a próg 65 stopni C ustalony w programie HF multimetra jest jeszcze daleko. Po włożeniu gratów w pudełko być może temperatura podniesie się troszkę, ale nie sądzę, aby ten wzrost był mocno znaczący. Krótko mówiąc wyłącznik termiczny sterowania tranzystorem mocy zadziała w sytuacji ,,prawie" ekstremalnej, ale jeszcze bezpiecznej dla temperatury złącza tranzystora - i o to chodzi.

Edit - 05.01.2019 r. Panowie! Jako, że temat się trochę spopularyzował planuję zamówić w najbliższym czasie jeszcze kilka (może naście ?) kompletów płytek. Będzie to już chyba ostatnia partia. Na płytkach nie ma już błędów. Na płytce PA dołożyłem jeszcze jedno złącze CRIMP w gałęzi +12V do podpięcia wentylatora oraz dołożyłem podobne złącze w gałęzi +24V - gdyby ktoś chciał zastosować wentylator na to napięcie lub z tego miejsca przez dodatkowy stabilizator zasilać wiatrak 12V. Powiększyłem miejsce na stabilizator 12V w obudowie DPAK - dzięki czemu da się z niego pociągnąć większy prąd. Złącze J3 dostało sześć pinów (dołożyłem brakujący pin GND - na wypadek zabawy z rozwiązaniem zabezpieczenia według pomysłu Józka SP9HVW). Płytki LPF mają już prawidłową średnicę otworów w padach na cewki (1 mm). Zmieniam firmę, bo po listopadowej promocji na transport ALLPCB wróciło do normalności i trochę nam podrożało. W tej chwili taniej jest w JLCPCB. Można zamawiać tylko płytkę PA lub tylko LPF + band dekoder - niekoniecznie muszą to być komplety. Jeżeli ktoś ma jeszcze ochotę na płytki proszę pisać mi na PW. To pozwoli mi określić wielkość zamówienia. Czekam na wieści od chętnych do wtorku wieczorem - potem opłacam zamówienie.

Edit - 07.01.2019 r. Lada moment dostanę również PCB Bypass i PCB przekaźników do przełączania opcji Auto/Manual, o których pisałem wcześnie.

Edit - 08.01.2019 r. Bez wątpienia spora część kolegów będzie szukać stosownego tranzystora i być moze go zakupi. Dajcie znać jeśli wasze zakupy będą udane i pochwalcie się gdzie dokonaliście zakupu - krótko mówiąc chodzi o sprawdzone źródło. W dobie ,,malowanek" wielu kolegów podchodzi sceptycznie do aukcji internetowych na Ebay i Aliexpress. Być może nie taki diabeł straszny...... Ja zaryzykowałem na Ebay-u, ale w USA. Za parę dni zobaczymy co z tego wynikło. Nie sądzę natomiast, aby znalazł się ktoś kto zechce koordynować akcję zakupu tranzystorów - choćby ze względów, o któych przed chwilą napisałem. To nie są małe kwoty i nie wyobrażam sobie, aby znalazł się odważny, który chciałby wyłożyć własne pieniądze na zakup hurtowej (małej, ale zawsze) ilości tranzystorów nie będąc w 100% pewnym, że kupuje oryginalne tranzystory. Myślę więc, że z tym tematem każdy będzie musiał zmierzyć się sam. Możemy sobie pomóc na zasadzie o której pisałem wcześnie. Myślę, że kilkunastu kolegów na pewno będzie szukać tych półprzewodników. Jeśli ktoś dobrze trafi pochwalcie się - ,,wziąłem tu i tu, za tyle i tyle i działa". To już będzie informacja na wagę niemal szóstki w toto lotka. W naszym kręgu zainteresowań powinien również znaleźć się tranzystor z tej samej stajni, ale jeszcze mocniejszy (400 W) - D1040UK. Jest droższy od pozostałych, ale kto wie na co trafimy w naszych poszukiwaniach. Trzeba tylko pamiętać, aby nie eksperymentować bez opamiętania, bo połowę mocy doprowadzonej z zasilacza tranzystor musi oddać w postaci ciepła, a radiator i wiatrak mają określoną wydajność. Jeśli zastosujemy tranzystor, który nie będzie w stanie zbilansować się cieplnie to bez przerwy będziemy uruchamiać zabezpieczenia wzmacniacza lub się z nim po prostu po którejś łączności pożegany. Wyjścia z sytuacji są dwa:
1. Radiator o pow. 0,5 m kw. i mocny nawiew, ale to już nie wejdzie do obudowy, którą planuję zrobić. Zasilacz o stosownych parametrach również będzie dużo większy i nie wejdzie w pudełko.
2. Redukcja mocy sterującej do takiego poziomu, aby tranzystor pracował bezpiecznie, a radiator i wentylator były w stanie odprowadzić ciepło, które wytworzy tranzystor nie uruchamiając zabezpieczeń wzmacniacza.


Załączone pliki Miniatury
İmage İmage İmage İmage

.pdf  HUSAREK PA-200 opis v.4.pdf (Rozmiar: 13.98 MB / Pobrań: 1676)
.pdf  Płytka AUTO-MANUAL.pdf (Rozmiar: 15.76 KB / Pobrań: 1036)

Bogdan
(Ten post był ostatnio modyfikowany: 19-01-2019 9:44 przez SP4LVC.)
01-01-2019 11:29
Znajdź wszystkie posty użytkownika Odpowiedz cytując ten post
SQ4AVS Offline
Rafał
*****

Liczba postów: 1,421
Dołączył: 29-01-2010
Post: #7
RE: Z najlepszymi życzeniami - Mój prezent gwiazdkowy
Mogę polecić takie dwa kontrolery wentylatorów, nieco bardziej zaawansowane:
https://www.ebay.com/itm/12V-PWM-PC-CPU-...bqvFN:rk:1Tonguef:0
https://www.ebay.com/itm/DC-12V-Temperat...F4jG:rk:14Tonguef:0
Oba są bardzo dobre.
01-01-2019 13:05
Odwiedź stronę użytkownika Znajdź wszystkie posty użytkownika Odpowiedz cytując ten post
SP4LVC Offline
Bogdan sk
*****

Liczba postów: 761
Dołączył: 10-07-2009
Post: #8
RE: Z najlepszymi życzeniami - Mój prezent gwiazdkowy
Dorzucam spakowane pliki flitrów LPF do zabawy w programie RFSimm99. Być może niektórzy koledzy dysponują w swoich zapasach innymi wartościami kondensatorów. Można szybko sprawdzić jakie parametry będzie miał układ po ich zastosowaniu. Wartości elementów mogą się trochę różnić od tych z tabeli w opisie PA, bo trochę jeszcze eksperymentowałem teoretycznie. W realu dochodzą nam jeszcze pojemności montażu i to widać na analizatorze szczególnie na wysokich pasmach. Jest konieczna korekcja wartości elementów (przeważnie w dół) bez oglądania się na wykresy z RFSimm99.

Edit - 09.01.2019 r. Ponieważ koledzy upominają się o płytki transformatora wyjściowego spłodziłem dziś gerbery jak w załączniku. Szerokość płytek pasuje do długości ścieżek na płytce PA. Dostałem informację, że otwory w klockach dwuotworowych i tulejkach mają te samą średnicę oraz rozstaw (po złożeniu ze sobą dwóch tulejek). W średnicy otworów na płytkach dałem lekki zapas na grubość rurek. Jak coś nie pasuje to poprawię - dajcie tylko znać co. Ja robiłem to pomiędzy śniadaniem, a poranną kawą. Śpieszyłem się, bo podobno w JLCPCB jest jakaś promocja na małe płytki. Proponuję kontaktować się ze Zbyszkiem SP6LTP. Z naszych rozmów wynika, że miał zamiar zamawiać je w fabryce. Zamówi zapewne tyle, aby uszczęśliwić wszystkich potrzebujących, ale trzeba zgłosić u niego taki akces. Ja na razie chcę odpocząć od ,,płytkarni", bo nie zacznę prac przy obudowie.
Edit - dorzucam jeszcze pliki gebera na 6 kompletów płytek. To mieści się na płytce o wymiarze 10 x 10 cm.

Edit - 10.01. 2019 - przyszły płytki Bypass i Auto/Manual. JLCPCB nie daje niestety ,,nadmiarowych" prezentów. W płytce Baypass przekaźniki identyczne jak w płytce LPF, ale na napięcie cewki 12V. W płytce Auto/ Manual przekaźniki Goodsky ST-SH112L - dobrze nam znane z poczynań ,,husarkowych". To wszystko wynika też ze schematów, które zamieściłem wcześnie. Myślę, że diody i kondensatory bocznikujące cewki przekaźników nie wymagają omawiania. Na płytce Bypass przy jednym z gniazd SMA opis zamiast TRX powinien brzmieć PA OUT. Zanim się zorientowałem było już za późno na poprawki - produkcja ruszyła. Załączam też możliwie dokładne zdjęcie oryginalnego tranzystora D1029UK, który odmówił współpracy. Być może przyda się ono w poszukiwaniu oryginałów. Nie wiem tylko, czy SEMELAB nie robi mutacji jeśli chodzi o sposób nadruku oznaczeń. Nigdzie w obecnie oferowanych elementach nie widać na przykład tej czarnej kropki w lewym górnym rogu obudowy. Czasem na aukcjach można spotkac również nadruk oznaczeń wykonany jakby z kropek laserowych. Ciekawe - czy robi to fabryka, czy robią to w garażu?

Edit - 11.01. 2019 - Wrzucam jeszcze plik płytek transformatora wyjściowego PA z warstwą konturu (Outline), bo okazuje się , że Panom inżynierom z JLCPCB wszystko sprawia problem. Trzy dni im tłumaczyłem jak mają wyciąć dziurę na tranzystor w płytce PA. Maili w tej sprawie nie zliczę. Widzę, że ruszyła produkcja PCB, a ja siedzę i się denerwuję, czy nic nie spaprali - chociaż prosiłem kilka razy, aby przed produkcją podesłali plik do kontroli. W ALLPCB tak nie ma. Dopóki nie napiszesz im, że można produkować to robota nie ruszy, a w sprawie slotu na tranzystor mocy wystarczył im mój jeden mail. Może i JLCPCB jest tańsze, ale na nich trzeba mieć mocne nerwy i dużo czasu.

Zerknijcie na sklep: https://dutchrfshop.nl/en/150-watt-and-m...029uk.html
Odpisali mi, że towar mają od firm produkujących sprzęt broadcastingowy i w kwestii zaopatrzenia nie współpracują z Dalekim Wschodem. Właśnie kupiłem sobie 1 sztukę D1029UK. Z wysyłką wychodzi ok. 380 zł. Nie jest to tragedia - biorąc pod uwagę, że źródło jest raczej pewne.

Edit - 15.01.2019 - informacja dla kolegów, którzy zamówili PCB. Nareszcie wyjechały z Chin. Przewidywany termin dostarczenia 21 stycznia. Jak tylko będę znał wysokosć opłat granicznych kalkuluję ceny i wysyłam Wam informację z kwotą do wpłaty i numerem konta.

Edit - 18.01.2019 - płytki PA, LPF i band dekodera przyszły dziś. Wszyscy koledzy, których mam na liście ,,potrzebujących" dostali stosowne powiadomienia. Proszę sprawdzać swoje PW.


Załączone pliki Miniatury
İmage İmage

.zip  Filtry LPF Husarek PA-200 RFSimm99.zip (Rozmiar: 9.05 KB / Pobrań: 979)
.zip  Plytki PA OUT.zip (Rozmiar: 3.76 KB / Pobrań: 916)
.zip  TR OUT - 6.zip (Rozmiar: 4.56 KB / Pobrań: 861)
.zip  TR OUT - 6 - kontur.zip (Rozmiar: 6.02 KB / Pobrań: 997)

Bogdan
(Ten post był ostatnio modyfikowany: 19-01-2019 9:51 przez SP4LVC.)
11-01-2019 13:32
Znajdź wszystkie posty użytkownika Odpowiedz cytując ten post
SP6AUO Offline
Andrzej
*****

Liczba postów: 1,051
Dołączył: 20-09-2009
Post: #9
RE: Z najlepszymi życzeniami - Mój prezent gwiazdkowy
Bogdan,można to jakoś wyjaśnić.Taki mam widok jak otwieram twoje pliki.Nie mogę uruchomić simulate.
İmage

Andrzej
(Ten post był ostatnio modyfikowany: 11-01-2019 22:29 przez SP6AUO.)
11-01-2019 22:29
Znajdź wszystkie posty użytkownika Odpowiedz cytując ten post
SP4LVC Offline
Bogdan sk
*****

Liczba postów: 761
Dołączył: 10-07-2009
Post: #10
RE: Z najlepszymi życzeniami - Mój prezent gwiazdkowy
Andrzeju nie wiem o co chodzi. Ja mam wersję programu 1.05 i mnie działa jak na obrazku.


Załączone pliki Miniatury
İmage

Bogdan
(Ten post był ostatnio modyfikowany: 11-01-2019 23:34 przez SP4LVC.)
11-01-2019 23:33
Znajdź wszystkie posty użytkownika Odpowiedz cytując ten post
Odpowiedz 


Skocz do:


Użytkownicy przeglądający ten wątek: 1 gości