Odpowiedz 
 
Ocena wątku:
  • 1 Głosów - 1 Średnio
  • 1
  • 2
  • 3
  • 4
  • 5
Trx na początek
SP5IOU Offline
Użytkownik
***

Liczba postów: 120
Dołączył: 02-05-2013
Post: #51
RE: Trx na początek
Piszą wopisie że to tani filtr.
Musiałbym rozkręcić radio, wyjąć PCB z obudowy i zobaczyć ile ma nóżek, co niebyło by też dokońca miarodajne, gdyż są kwarce z wyprowadzeniem obudowy.

73's Marcin.
29-01-2020 11:08
Znajdź wszystkie posty użytkownika Odpowiedz cytując ten post
SP6FRE Offline
Leszek
****

Liczba postów: 737
Dołączył: 20-09-2009
Post: #52
RE: Trx na początek
Witam!

Przyłożyłem się bardziej iznalazłem na ebay taki filtr.

İmage

Na razie nie znalazłem go w ofercie krajowej ale może ktoś wie gdzie można to łatwo nabyć?

Niestety, trudno też o kwarce 45MHz, są za to 48MHz (np. na tme)

L.J.
29-01-2020 11:21
Odwiedź stronę użytkownika Znajdź wszystkie posty użytkownika Odpowiedz cytując ten post
SQ5KVS Offline
Karol
*****

Liczba postów: 1,013
Dołączył: 26-09-2012
Post: #53
RE: Trx na początek
Zastanawiałem się jakiś czas temu czy nie użyć tylko tej jednej wysokiej pośredniej a konieczną elektywność uzyskać filtracją w Audio. No ale raczej wycięcie drugiej wstęgi byłoby niezadowalające (nie znalazłem pasma przenoszenia takiego filtru w formie wykresu, jeśli ktoś ma pod ręką to może zrobi taki pomiar przy pomocy NVT czy czegoś innego?).
Zastosowanie jednej i wysokiej pośredniej uprościło by znacznie konstrukcję.

Nie rozumiem - nie robię. Chyba że robię żeby zrozumieć.
29-01-2020 11:55
Znajdź wszystkie posty użytkownika Odpowiedz cytując ten post
SP6FRE Offline
Leszek
****

Liczba postów: 737
Dołączył: 20-09-2009
Post: #54
RE: Trx na początek
Witam!

Na tak postawione pytanie odpowiedź kryje sie w tytule aukcji:

Monolithic crystal filter 45MHz 2 pole ±7.5KHz ±20KHz 45E1AY15F 45M40A

Akurat na tej aukcji sa filtry z pasmem 15 i 40kHz. Pokazany wyżej obrazek dotyczy filtra 40kHz ale ten węższy jest bardzo podobny:

İmage

Jak nie znajdę gdzie indziej to pewnie kupię ten filtr na ebay godząc się na koszmarny czas dostawy (miesiąc do dwóch).

L.J.
29-01-2020 12:15
Odwiedź stronę użytkownika Znajdź wszystkie posty użytkownika Odpowiedz cytując ten post
SP3FEC Offline
Jerzy
**

Liczba postów: 62
Dołączył: 11-12-2011
Post: #55
RE: Trx na początek
Czy takie coś z wylutu może być?
45 MHz +/- 10 kHz
kwarc (niezbyt wyraźnie) 44,7425 MHz
İmage
29-01-2020 15:39
Znajdź wszystkie posty użytkownika Odpowiedz cytując ten post
SP9MRN Offline
MAc
*****

Liczba postów: 822
Dołączył: 29-08-2009
Post: #56
RE: Trx na początek
sztuczka dotycząca si5351 i generatora pierwszej przemiany. - przy odpowiednio dobranych częstotliwościach - np 45/12 do przemiany wykorzystujemy zegar z SI535i, które taktujemy nietypowo (np 33MHz) dzięki czemu cały czas zostaje nam wolne trzecie wyjście np do direct cw. któraś wersja trx "SW" tak była zrobiona.
mrn
02-02-2020 15:06
Odwiedź stronę użytkownika Znajdź wszystkie posty użytkownika Odpowiedz cytując ten post
SP6FRE Offline
Leszek
****

Liczba postów: 737
Dołączył: 20-09-2009
Post: #57
RE: Trx na początek
Witam!

Właśnie kończę programować Si5351. Udało mi się uzyskać na każdym z trzech wyjść inną częstotliwość, oczywiście każdą z nich da się oddzielnie sterować.

Nie bardzo jarzę o co chodzi z tym "zegar z SI535i"? Możesz to rozwinąć?

Si5351 może być sterowany z generatora kwarcowego (25 lub 27MHz) lub zewnętrznym sygnałem zegara co po wymnożeniu i synchronzacji w pętli PLL daje wewnętrzny zegar rzędu kilkuset MHz, który następnie podlega podziałowi w programowanych rejestrach w celu uzyskania trzech częstotliwości roboczych (moja wersja generatora) lub nawet do 8 sygnałów. Dodam, że w układzie są dwie takie pętle PLL i każda z nich może być podstawą do generowania sygnału wyjściowego. Ta część układu Si jest dość skomplikowana zarówno w budowie jak i w programowaniu, wspominam o tym jedynie dla porządku wykorzystując w swoim algorytmie najprostszą z możliwych możliwości - sterowanie trzech wyjść z tej samej pętli PLL.

Dla mnie, atrakcyjność rozwiązania uBITX polega na wykorzystaniu Si5351 do elastycznego generowania żądanych częstotliwości.

Odbiornik uBITX ma podwójną przemianę, korzysta przy tym z trzech częstotliwości: powiedzmy F1, F2 i F3. Jeśli pierwsza pośrednia to 45MHz a druga pośrednia to 11.0512MHz (chyba od wersji 6) to częstotliwości te układają się dla pasma 3.5-3.8 następująco:

F1 - od 45+3.5=48.5MHz do 45+3.8=48.8MHz -> przestrajana
F2 = 45MHz - 11.0512MHz = 33.9408MHz (dla dolnej wstegi) -> stała
F2= 45MHz + 11.0512MHz = 56.0512MHz (dla górnej wstegi) -> stała
F3=11.0592 (BFO) -> stała

Nadajnik uBITX na fonii działa klasycznie z odwróceniem kierunku sygnału a więc sygnał formowany jest na F3=11.0592, następnie mieszany z F2 do pasma 45MHz i po raz kolejny mieszany do właściwego pasma z pomocą częstotliwością heterodyny F1.
Sygnał cw uzyskuje się dość sprytnie bowiem tworzy się go bezpośrednio w mieszaczu drugiej przemiany na częstotliwości pasma. Wtedy F1 nie działa np. dla pasma 3.5 w zakresie 48.5-48.8MHz jak przy odbiorze ale wprost na częstotliwości 3.5-3.8MHz. Kluczowanie cw odbywa się przez rozrównoważenie tego mieszacza. Tłumienie "cienia" sygnału cw zależy w tym wypadku od dokładności zrównoważenia tego mieszacza.

L.J.
==================================================​==========
Jurek, SP3FEC obiecał mi przysłać pokazany filtr 45MHz - mam nadzieje, że wkrótce zacznę eksperymenty praktyczne.
Jak wyniki będą zachęcające to zapewne pokuszę się o zrobienie płytek drukowanych.
(Ten post był ostatnio modyfikowany: 03-02-2020 10:00 przez SP6FRE.)
03-02-2020 10:00
Odwiedź stronę użytkownika Znajdź wszystkie posty użytkownika Odpowiedz cytując ten post
SP9MRN Offline
MAc
*****

Liczba postów: 822
Dołączył: 29-08-2009
Post: #58
RE: Trx na początek
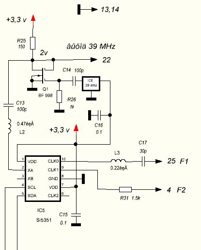
Otóż Si5351 nie musi być sterowane 25 lub 27MHz (wyłącznie) Jak będzie sterowane inaczej to też zadziała. (o tym mówie jako o "zegarze") Jeżeli go )Si) będziemy sterować 33MHz, to dostaniemy za darmo sygnał do pierwszej przemiany - (45/12) albo np 39MHz (45/6) (biorąc go prosto z generatora)
Trzeci generator może nam się do czegoś przydać. Oczywiście jeżeli nie potrzebujemy, to nie ma co kombinować.
73
mrn

İmage
03-02-2020 16:23
Odwiedź stronę użytkownika Znajdź wszystkie posty użytkownika Odpowiedz cytując ten post
SP6FRE Offline
Leszek
****

Liczba postów: 737
Dołączył: 20-09-2009
Post: #59
RE: Trx na początek
Witam!

Zgadza się Mac, pisałem o tym też, że źródłem zegara może być zewnętrzny generator ale myślałem, że znasz jeszcze inny sposób na konfigurację tego układu.

İmage

Jak widać, sygnał zewnętrzny może działać w dość szerokim zakresie, poza tym można go dodatkowo zmniejszyć konfigurując dodatkowy podzielnik.

Jestem na ukończeniu oprogramowania tego generatora dla zastosowania w urządzeniu z podwójną przemianą co opisuję w tym wątku.
Tam też pojawi się wkrótce wersja oprogramowania na procesor Mega328, a może nawet uda mi się wszystko pomieścić w Mega168 :-)?

Na razie zrobiłem prosty test mieszania sygnałów z dwóch wyjść których różnica częstotliwości znajduje się w paśmie akustycznym. Mieszacz to dwie diody BAT42 połączone przeciwsobnie a detektor to słuchawki od smartfona. Oczywiście na wyjściu mam sygnał akustyczny i 'na oko' wynik mieszania jest zbliżony przy mieszaniu na 1MHz jak i na 100MHz co napawa optymizmem co do sygnału z SI5351 dla wysokich częstotliwości.
Przy tej okazji ze smutkiem stwierdziłem, że moje uszy, jako detektor akustyczny, mają częstotliwość graniczną mniej więcej w okolicach 10.5kHz a jeszcze niedawno mogłem wieczorem pogadać z nietoperzami :-(

L.J.
03-02-2020 21:48
Odwiedź stronę użytkownika Znajdź wszystkie posty użytkownika Odpowiedz cytując ten post
SQ6PNO Offline
Przemek
*

Liczba postów: 14
Dołączył: 30-11-2019
Post: #60
RE: Trx na początek
İmage
Nadal nie skalibrowany ale za to w ładnej obudowieSmile
04-02-2020 22:21
Znajdź wszystkie posty użytkownika Odpowiedz cytując ten post
Odpowiedz 


Skocz do:


Użytkownicy przeglądający ten wątek: 4 gości