Odpowiedz 
 
Ocena wątku:
  • 2 Głosów - 5 Średnio
  • 1
  • 2
  • 3
  • 4
  • 5
Autotuner 100w wg N7DDC
SQ8AQX Offline
Robert
***

Liczba postów: 189
Dołączył: 08-03-2010
Post: #121
RE: Autotuner 100w wg N7DDC
Do danej wersji softu jest opis jak obracać obraz na wyświetlaczu.
W eepromie zmieniasz komórke 01 na
01- lcd 2x16
02 128x32
03 128x32 -odwrócone
04 128x64
05 128x64 -odwrócone

https://github.com/Dfinitski/N7DDC-ATU-1...mini_board

http://sq8aqx.blogspot.com/
(Ten post był ostatnio modyfikowany: 06-07-2019 13:58 przez SQ8AQX.)
06-07-2019 13:57
Odwiedź stronę użytkownika Znajdź wszystkie posty użytkownika Odpowiedz cytując ten post
SP2GNB Offline
Staszek sk
****

Liczba postów: 451
Dołączył: 14-02-2015
Post: #122
RE: Autotuner 100w wg N7DDC
Dzięki, już znalazłem...

73 Staszek SP2GNB
06-07-2019 15:26
Znajdź wszystkie posty użytkownika Odpowiedz cytując ten post
SP8GPQ Offline
Tadek
****

Liczba postów: 353
Dołączył: 26-01-2013
Post: #123
RE: Autotuner 100w wg N7DDC
Witam
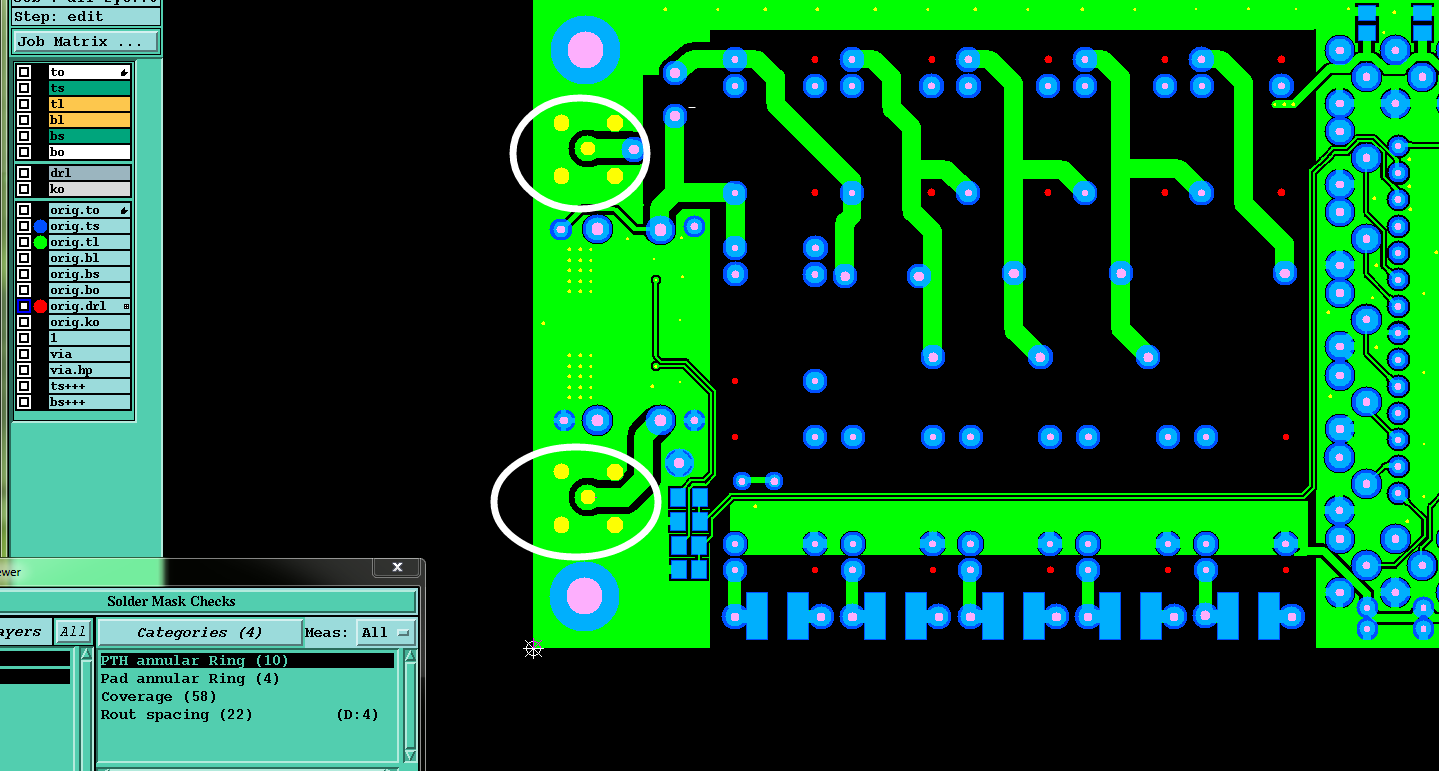
Oczekuję własnie na płytki do tunera N7DDC . Wysłałem w spakowanym RARem komplecie plików gerbera . Przysłano mi informację o niedokładności na projekcie .
İmage
(Ten post był ostatnio modyfikowany: 16-07-2019 6:21 przez SP8GPQ.)
16-07-2019 6:21
Znajdź wszystkie posty użytkownika Odpowiedz cytując ten post
SQ8MVY Offline
Paweł
****

Liczba postów: 724
Dołączył: 30-07-2011
Post: #124
RE: Autotuner 100w wg N7DDC
Witaj,

Tadziu, skoro przysłali Ci informacje z opisem problemu, to go tu podaj. Sam rysunek kompletnie nic nie mówi o co chodzi.

Aby zrobić poprawki należy mieć pliki źródłowe płytek, które się otwiera w programie do rysowania płytek. Jezeli się nie mylę to PCB rysowane były w SprintLatout.

Pliki gerber do poprawiania / nanoszenia zmian się nie nadają.

73 Paweł
16-07-2019 7:02
Znajdź wszystkie posty użytkownika Odpowiedz cytując ten post
SP8GPQ Offline
Tadek
****

Liczba postów: 353
Dołączył: 26-01-2013
Post: #125
RE: Autotuner 100w wg N7DDC
Chodzi o brak soldermask w punktach lutowniczych gniazd antenowych SMA i ich cynowania . ja nie potrafię tego zrobić .
To orginalne zapytanie wykonawcy : Dear client, Here is the system notice regarding your PCB item H53893S5SG131 We need your help to confirm for the below issues :
for the marked places, they had pads on one side, but no pads on another side.

should we make as cover ink or soldermask opening and apply tin?
16-07-2019 7:32
Znajdź wszystkie posty użytkownika Odpowiedz cytując ten post
SP9BSL Offline
Sławek
*****

Liczba postów: 788
Dołączył: 20-10-2015
Post: #126
RE: Autotuner 100w wg N7DDC
(16-07-2019 7:32)SP8GPQ napisał(a):  Chodzi o brak soldermask w punktach lutowniczych gniazd antenowych SMA i ich cynowania . ja nie potrafię tego zrobić .
To orginalne zapytanie wykonawcy : Dear client, Here is the system notice regarding your PCB item H53893S5SG131 We need your help to confirm for the below issues :
for the marked places, they had pads on one side, but no pads on another side.

should we make as cover ink or soldermask opening and apply tin?

"Please do a soldermask opening and apply tin."

Więcej i tak nie zrobisz. Jeśli przykryją Ci soldermaską pad to nic od spodu nie przylutujesz. Jeśli odsłonią a będziesz używał gniazd SMA to będzie to pewne utrudnienie ale da się przylutować. Jesli nie będziesz używał gniazd SMA to nie ma to znaczenia.

Swoją drogą Chińczyk bardzo się stara przy przeglądaniu PCB, zamawiałem już u nich kilkadziesiąt projektów płytek i są bardzo czujni na jakiekolwiek niepewności produkcji.

73 Sławek
(Ten post był ostatnio modyfikowany: 16-07-2019 8:28 przez SP9BSL.)
16-07-2019 8:24
Odwiedź stronę użytkownika Znajdź wszystkie posty użytkownika Odpowiedz cytując ten post
SP8GPQ Offline
Tadek
****

Liczba postów: 353
Dołączył: 26-01-2013
Post: #127
RE: Autotuner 100w wg N7DDC
Ja pierwszy raz zamawiam i mam pewne trudności . Minimalna ilość u nich 5 szt.
16-07-2019 16:00
Znajdź wszystkie posty użytkownika Odpowiedz cytując ten post
SP8GPQ Offline
Tadek
****

Liczba postów: 353
Dołączył: 26-01-2013
Post: #128
RE: Autotuner 100w wg N7DDC
Będę miał trudności z wgraniem oprogramowania ponieważ nie posiadam podstawek SMD do programatora . Sprawa jest jeszcze odległa , ale czy ktoś z kolegów mógłby coś w tej sprawie pomóc?
20-07-2019 8:42
Znajdź wszystkie posty użytkownika Odpowiedz cytując ten post
SO8FM Offline
Paweł
**

Liczba postów: 68
Dołączył: 19-07-2015
Post: #129
RE: Autotuner 100w wg N7DDC
A to nie lepiej zaprogramować po przylutowaniu? Piny do programowania są na złączu wyświetlacza (przynajmniej w oryginale).

Pozdrawiam,
Paweł
20-07-2019 9:35
Znajdź wszystkie posty użytkownika Odpowiedz cytując ten post
SP9BSL Offline
Sławek
*****

Liczba postów: 788
Dołączył: 20-10-2015
Post: #130
RE: Autotuner 100w wg N7DDC
Tadku,
nie wiem dla czego chcesz programować kostkę w programatorze. N7DDC wyprowadził na złącze wszystkie sygnały do podłączenia programatora. Dodatkowo, po uruchomieniu urządzenia trzeba skonfigurować kilka parametrów - przecież nie będziesz wylutowywał kostki żeby to zrobić prawda? Zainwestuj w urządzenie o nazwie PICkit 3. Około 30zł na Aliexpress lub trochę drożej na allegro...

73 Sławek
(Ten post był ostatnio modyfikowany: 20-07-2019 9:37 przez SP9BSL.)
20-07-2019 9:36
Odwiedź stronę użytkownika Znajdź wszystkie posty użytkownika Odpowiedz cytując ten post
Odpowiedz 


Skocz do:


Użytkownicy przeglądający ten wątek: 1 gości