|
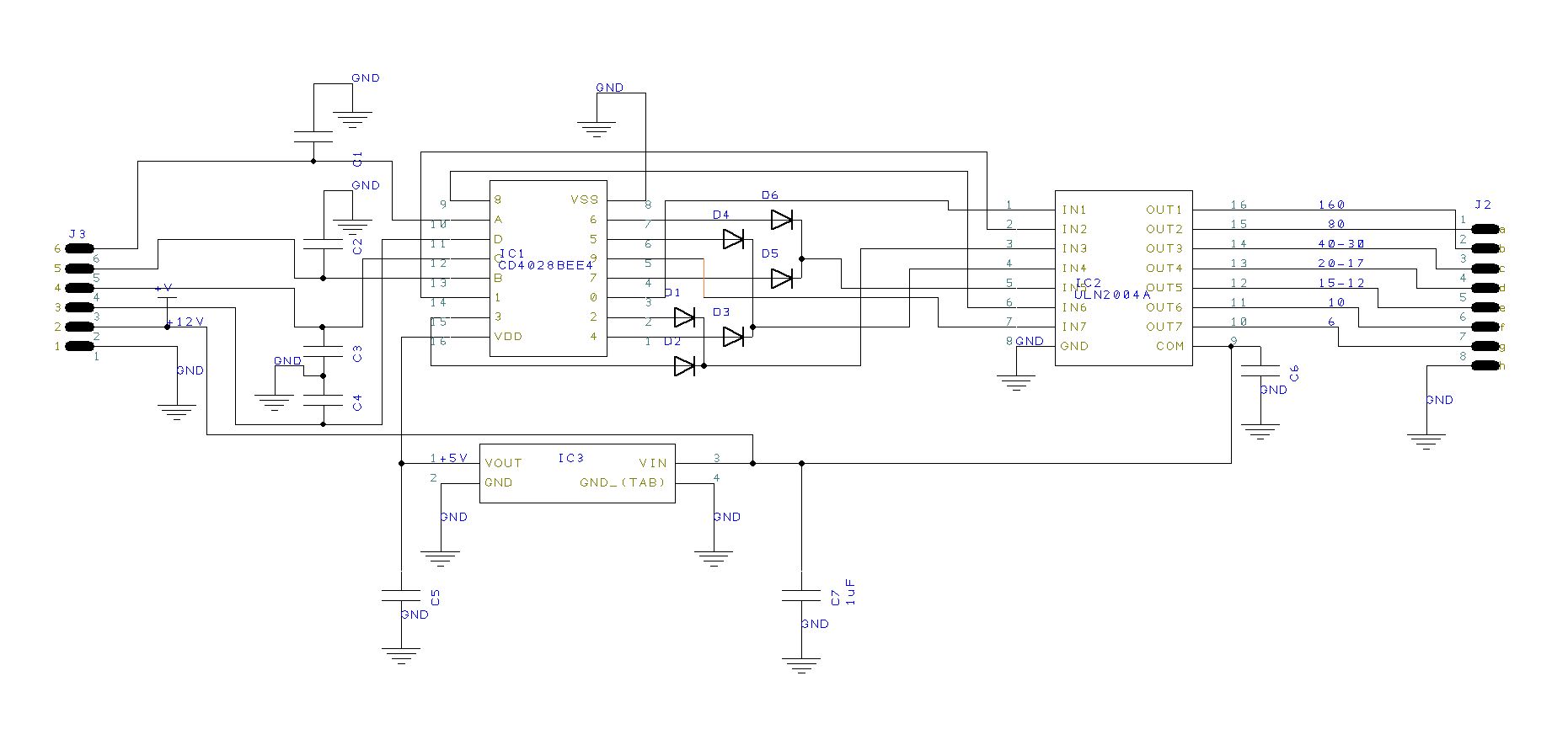
Band dekoder - proszę o konsultację
|
SP4LVC
Bogdan sk ![]() ![]() ![]() ![]() ![]() Liczba postów: 761 Dołączył: 10-07-2009 |
|
||
| 23-09-2018 16:27 |
|
SP6LUN
Andrzej ![]() ![]() ![]() ![]() Liczba postów: 259 Dołączył: 01-09-2014 |
|
||
| 23-09-2018 16:51 |
|
SP4LVC
Bogdan sk ![]() ![]() ![]() ![]() ![]() Liczba postów: 761 Dołączył: 10-07-2009 |
|
||
| 23-09-2018 17:00 |
|
SP6LUN
Andrzej ![]() ![]() ![]() ![]() Liczba postów: 259 Dołączył: 01-09-2014 |
|
||
| 23-09-2018 20:18 |
|
SP4LVC
Bogdan sk ![]() ![]() ![]() ![]() ![]() Liczba postów: 761 Dołączył: 10-07-2009 |
|
||
| 23-09-2018 21:51 |
|
SP6LUN
Andrzej ![]() ![]() ![]() ![]() Liczba postów: 259 Dołączył: 01-09-2014 |
|
||
| 23-09-2018 23:45 |
|
SP4LVC
Bogdan sk ![]() ![]() ![]() ![]() ![]() Liczba postów: 761 Dołączył: 10-07-2009 |
|
||
| 24-09-2018 10:18 |
|
SP6LUN
Andrzej ![]() ![]() ![]() ![]() Liczba postów: 259 Dołączył: 01-09-2014 |
|
||
| 25-09-2018 11:27 |
|
|
« Starszy wątek | Nowszy wątek »
|
Użytkownicy przeglądający ten wątek: 1 gości




