Jako amator, zająłem się wykorzystaniem różnych tranzystorów
w końcówce mocy Tx.
Do swych testów wykorzystałem takie tranzystory:
MRF9180,MRF186,BUK452,FQP13N10,RD15,RD16.
Chciałem uzyskać około 50W mocy przy zasilaniu 13.8V.
Na początku nie miałem takiej wiedzy jak teraz, to zdążyłem je upalić:
Został mi jeden MRF186. Dokupiłem Buk452 i FQP13N10.
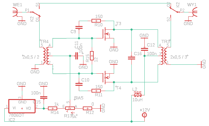
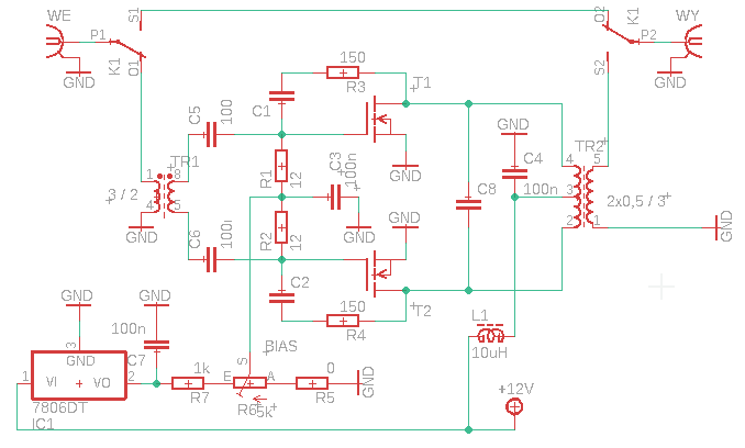
Najbardziej intrygowała mnie sprawa transformatorów.
Na jednej dokumentacji Tr1(wejściowy) 1:1 na innej 2:1 a nawet 3:1.
Postanowiłem ustalić praktycznie jaki Tr ma być.
Użyłem do tego celu analizatora MAX6.
Podpiąłem do niego 50om i otrzymałem wykres widoczny na zrzucie pierwszym
|Z| prawie 50om SWR1:1.04 ideał.
Na drugim wejście przez Tr1 3zw/2zw na MRF186

,
Odpiąłem rezystor50om a podłączyłem badany zestaw i dążyłem do uzyskania
podobnych wartości na wejściu wzmacniacza.
Przy różnych transformatorach wyglądało to różnie i różne musiały być rezystory
zasilające bramki G.
Dla MRF186 podobną charakterystykę uzyskałem z transformatorem
na BN43-202 3zw:2zw.
Dla RD16 ten transformator miał 2zw na 2zw.
Teraz do sterowania rd16 potrzebuje najmniejszy sygnał a Buk 452 największy.
Jak podam na wejście Tr1 20Vp-p to na G RD16 pojawia się 10Vp-p a na wyjściu na 50om-ach jest 90Vp-p.
Jak podam na wejście Tr1 20Vp-p to na G BUK452 pojawia się 5Vp-p
a na wyjściu na 50om-ch 45Vp-p.
Opłaca się budować wzmacniacz na BUK452.Raczej nie.
Czyli na rd16 z 20Vp-p uzyskuję 90Vp-p a na Buk452 z 20Vpp-p uzyskuję 45Vp-p.
Założyłem idealne dopasowanie sterownika 50om do wzmacniacza 50om.
Tak to wyszło w praktyce.
Zamówiłem do następnych prób tranzystory RD70.
Myślę,że będzie wymagał transformatora 1:1.
Dla transformatora o konstrukcji przełożenia 2:1, napięcie podane na G (bramkę)
jest 4 razy mniejsze.Żeby wyrównać różnicę czyli osiągnąć na BUK452 90Vp-p
trzeba podać na Tr1 40Vp-p.
Celowo nie miałem na wejściu tłumika bo sprawa się jeszcze bardziej pogarsza.
Podałem już tak dla sprawdzenia 63Vp-p(10W) na Tr1 z BUK452 i uzyskałem na wyjściu na 50om-ach 128Vp-p około 40W.Tr1 trochę się zagotował (BN43-202)
Wniosek:można uzyskać 40W na byle jakim tranzystorze ale trzeba dobrze spasować wy sterownika i we wzmacniacza.Piszę na byle jakim bo testy były też na FQP13N10.Podobnie duża moc sterowania 10W i 40Wna wyjściu.
To na 80m.Na 10m jest jeszcze gorzej.
To charakterystyka wejścia wcześniej opisanego tranzystora BUK452.
Duże pojemności między elektrodowe powodują,że ten tranzystor
nadaje się na częstotliwości od 1MHz do 21MHz.
Lepiej jest poszukać tranzystor o małej pojemności.
Niestety te są drogie albo bardzo drogie.
Może jeszcze jedna uwaga, oczywiście praktyczna.
Teoria teorią a praktyka swoje.
Sprawa dotyczy rezystora zasilającego G bramkę.
Jest ten rezystor bardzo ważny (kiedyś odpisałem Andrzejowi sp6lun,że
ten rezystor jest mało ważny.Bardzo się pomyliłem.Andrzej przepraszam).
Od razu podam dla BUK452 i TR1 2zw/1zw ten rezystor ma wartość 6R8.
Dla RD16 i Tr1 2zw/2zw ten rezystor ma 25R.
Dla MRF186 i Tr1 3zw/2zw ten rezystor ma wartość 12R5.
Na początku stosowałem 2x100om czyli 50om i to było przyczyną
wypalania tranzystorów.Już wcześniej spotkałem się z nadmiernym
wypalaniem IRF520 w sławnym TRx "Antek". Tam ten rezystor miał wartość
chyba 1k.
Zebrałem kilkadziesiąt dokumentacji różnych wzmacniaczy.
Z uwagi na ten rezystor większa część moim zdaniem to "buble elektroniczne".