Odpowiedz 
 
Ocena wątku:
  • 0 Głosów - 0 Średnio
  • 1
  • 2
  • 3
  • 4
  • 5
Wariacja na temat minitransceivera fazowo-homodynowego
SQ5KVS Offline
Karol
*****

Liczba postów: 1,013
Dołączył: 26-09-2012
Post: #1
Wariacja na temat minitransceivera fazowo-homodynowego
Witam.
W tamtym wątku już pisałem - postanowiłem nieco poeksperymentować przy tej idei i na początek zbudować modulator (i produkt detektor) DSB. Z tym że zamiast mieszacza na diodach - 74HC4066, zamiast przesuwnika RC - przesuwnik LC itp... (jak w radiu Erywań, hi).
Przesuwnik m.cz. jest spotykanym spliterem 90* i idee zaczerpnąłem z odbiornika Funster http://qrp-popcorn.blogspot.com/search/l...20Part%202 - policzony miał być na 850Hz, wyszło wyżej prawdopodobnie za mało nawinąłem. Czy splitter dobrze "fazuje" - sprawdziłem oscyloskopem, najlepiej na 1280Hz.
Splitter zrealizowałem (bo miałem i wyszła mi sensowna ilość zwojów) na rdzeniu dwuotworowym BN-73-202 - około 30 zwojów.
Ponieważ w założeniu miało by to być do PSK ewentualnie CW (i to bardziej do odbioru), to wąski margines gdzie faza jest 90* nie jest dla mnie jakimś specjalnym minusem (PSK ma pasmo kilkudziesięciu Hz).

74HC4066 steruję typowo I+, I-, Q+, Q- z dzielnika na 74AC74, częstotliwość po podzieleniu powiedzmy że 7MHz. Dla sygnału m.cz. powinien to być modulator zrównoważony.

Działa. Po podaniu z generatora m.cz. sygnału ~1250Hz druga wstęga w zasadzie nie jest widoczna na SDR co mogło by sugerować że tłumienie (ale tylko dla tej częstotliwości tj 1.2kHz) jest na poziomie kilkudziesięciu dB (lepsze niż 40dB).
Problemem który napotkałem to to że dość znacznie przecieka nośna. Wykluczyłem już większość oczywistości typu źle podpięta noga scalaka, brak biasu na którymś 4066 itp. Wydaje mi się że ten układ powinien być zrównoważony, ba - kiedy odłączę sygnał m.cz nośna dalej jest - czego już totalnie nie rozumiem (ale może przyczyną była pora zakończenia prac, powiedzmy - wczesno-poranna..). Nawet jeśli przyczyną by był rozrzut rezystancji rON kluczy to nie powinno tak być.


Załączone pliki Miniatury
İmage
(Ten post był ostatnio modyfikowany: 08-06-2017 14:22 przez SQ5KVS.)
08-06-2017 12:45
Znajdź wszystkie posty użytkownika Odpowiedz cytując ten post
SP9FKP Offline
Piotr
*****

Liczba postów: 1,287
Dołączył: 28-06-2009
Post: #2
RE: Wariacja na temat minitransceivera fazowo-homodynowego
Nie wiem w jakiej konwencji są na tym schemacie klucze ale w jakiejkolwiek by nie były coś się nie zgadza z czasami załączeń i wyłączeń a także wzajemnymi relacjami. Sprawdź (niekoniecznie nad ranem Smile).

Byłbym zapomniał. Tego rodzaju spliter daje nierówne amplitudy na wyjściu I/Q więc albo stosujesz 2 takie splitery , które wzajemnie się kompensują albo uwzględniasz różnicę w planie wzmocnienia.
(Ten post był ostatnio modyfikowany: 08-06-2017 14:05 przez SP9FKP.)
08-06-2017 14:05
Znajdź wszystkie posty użytkownika Odpowiedz cytując ten post
SP6LUN Offline
Andrzej
****

Liczba postów: 259
Dołączył: 01-09-2014
Post: #3
RE: Wariacja na temat minitransceivera fazowo-homodynowego
Jedyna niesymetryczność jaką widzę:
C9 jest spolaryzowany, a C8 z jednej strony wisi w powietrzu (dla DC).
[po 8 godz.]
Wpływ tego na sygnały jest znikomy
Zamienić trzeba sterowanie kluczy R4 - R5

Andrzej
(Ten post był ostatnio modyfikowany: 08-06-2017 22:18 przez SP6LUN.)
08-06-2017 14:07
Znajdź wszystkie posty użytkownika Odpowiedz cytując ten post
SQ5KVS Offline
Karol
*****

Liczba postów: 1,013
Dołączył: 26-09-2012
Post: #4
RE: Wariacja na temat minitransceivera fazowo-homodynowego
(08-06-2017 14:05)SP9FKP napisał(a):  Nie wiem w jakiej konwencji są na tym schemacie klucze ale w jakiejkolwiek by nie były coś się nie zgadza z czasami załączeń i wyłączeń a także wzajemnymi relacjami. Sprawdź (niekoniecznie nad ranem Smile).

Byłbym zapomniał. Tego rodzaju spliter daje nierówne amplitudy na wyjściu I/Q więc albo stosujesz 2 takie splitery , które wzajemnie się kompensują albo uwzględniasz różnicę w planie wzmocnienia.

Co miałeś na myśli pisząc "konwencji"? Zwykłe klucze 74HC4066, zasilanie 5V. Sygnały się zgadzają, patrzyłem oscyloskopem.
Co do nierównych amplitud - to pewna przeszkoda jakby chcieć żeby to pracowało w pasmie SSB tzn 2.5kHz - ale dla częstotliwości "policzonej" tj ~1250Hz amplitudy się zgadzają, fazy są 90*
(Ten post był ostatnio modyfikowany: 08-06-2017 14:27 przez SQ5KVS.)
08-06-2017 14:27
Znajdź wszystkie posty użytkownika Odpowiedz cytując ten post
SP9FKP Offline
Piotr
*****

Liczba postów: 1,287
Dołączył: 28-06-2009
Post: #5
RE: Wariacja na temat minitransceivera fazowo-homodynowego
Rozszyfruj proszę zapis: PULSE (0 1 35n 5n 5n 60n 140n)

--------------------------------------------------------------------

Jest jeszcze jeden aspekt układu. Na wyjściu transformatora powinny być rezystory bowiem w połowie taktu obie gałęzie I/Q są otwarte i płyną prądy wyrównawcze między nimi.
(Ten post był ostatnio modyfikowany: 09-06-2017 6:52 przez SP9FKP.)
09-06-2017 6:52
Znajdź wszystkie posty użytkownika Odpowiedz cytując ten post
SQ5KVS Offline
Karol
*****

Liczba postów: 1,013
Dołączył: 26-09-2012
Post: #6
RE: Wariacja na temat minitransceivera fazowo-homodynowego
Pulse to w LTSpice źródło sygnału gdzie można sobie ustawiać - tu odpowiednio - stan niski (0V), stan wysoki (1V), opóźnienie względem t=0 (35nS), czas narastania (5nS), czas opadania (5nS), czas stanu wysokiego (60nS) i okres (140nS). Czyli tu prostokąt o wypełnieniu 50% i okresie 140nS, f ~ 7.1MHz). Tutaj tylko pogląd z symulatora, w rzeczywistości sygnały są oczywiście TTL (z wyjścia 74AC74). Sygnał kwadraturowy dają mi cztery źródła każdy z przesunięciem.

Sprawdziłem oscyloskopem co jest na wyjściach i jest poprawnie, tj. faza na VA - 0°, VB - 180°, VC - 90°, VD - 270°.
Tylko to wcale nie zmienia faktu że przy braku sygnału na wejściu, na wyjściu powinienem mieć co najwyżej szumek z przecieków sygnału kluczującego do wyjścia. Nawet jeśli rozrzut rON kluczy jest koszmarny to nie zmienia faktu - powinno nic nie być, więc docieram do wniosku że któryś klucz ma jakiś przeciek (btw klucze steruje przez rezystory 47omów).
09-06-2017 10:14
Znajdź wszystkie posty użytkownika Odpowiedz cytując ten post
SQ9RFC Offline
Jerzy
*****

Liczba postów: 1,193
Dołączył: 02-07-2010
Post: #7
RE: Wariacja na temat minitransceivera fazowo-homodynowego
Vinitial[V] = 0V
Von[V] = 1V
Tdelay[s] = 35 ns
Trise[s] = 5 ns
Tfall[s] = 5 ns
Ton[s] = 60 ns (???)
Tperiod[s] = 140ns
Ncycle = ciągły

Czy się mylę ?
İmage


Opps ktoś był szybszy :-)
Karol podłączaj pliki *.asc


Załączone pliki
.zip  pulse.zip (Rozmiar: 327 bajtów / Pobrań: 823)

73 JERZY SQ9RFC
(Ten post był ostatnio modyfikowany: 09-06-2017 10:40 przez SQ9RFC.)
09-06-2017 10:40
Znajdź wszystkie posty użytkownika Odpowiedz cytując ten post
SQ5KVS Offline
Karol
*****

Liczba postów: 1,013
Dołączył: 26-09-2012
Post: #8
RE: Wariacja na temat minitransceivera fazowo-homodynowego
Jerzy, nie mylisz się.
Nie połączyłem pliku *.asc bo potraktowałem LTSpice jako generator schematu do zrzutu ekranowego. Zresztą na symulacji jest ok - tylko rzeczywistość nic o tym nie wie Smile Co do znaku zapytania - czemu 60nS - gdzieś się pomyliłem, powinno być 70ns, w LTSpice trzeba doliczać połowę czasu zboczy do tON (65 + (5+5)/2 = 70 vs 140nS czyli 50/50).
(Ten post był ostatnio modyfikowany: 09-06-2017 11:24 przez SQ5KVS.)
09-06-2017 11:24
Znajdź wszystkie posty użytkownika Odpowiedz cytując ten post
SQ8MVY Offline
Paweł
****

Liczba postów: 724
Dołączył: 30-07-2011
Post: #9
RE: Wariacja na temat minitransceivera fazowo-homodynowego
(09-06-2017 10:14)SQ5KVS napisał(a):  Sprawdziłem oscyloskopem co jest na wyjściach i jest poprawnie, tj. faza na VA - 0°, VB - 180°, VC - 90°, VD - 270°.

Karolu, zrób pomiar na wejściach sterujących kluczy a nie na wyjściach przerzutnika.
Zapewne czasy załączania poszczególnych kluczy w hc4066 mogą się znacznie różnić i trzeba to uwzględnić.

73 Paweł
(Ten post był ostatnio modyfikowany: 09-06-2017 11:43 przez SQ8MVY.)
09-06-2017 11:43
Znajdź wszystkie posty użytkownika Odpowiedz cytując ten post
SQ5KVS Offline
Karol
*****

Liczba postów: 1,013
Dołączył: 26-09-2012
Post: #10
RE: Wariacja na temat minitransceivera fazowo-homodynowego
Witam
Ciekawe jak to uwzględnić.... Ale do rzeczy... Męczarni ciąg dalszy.
Wkurzyłem się na 74HC4066 podejrzewając go o wszystko co najgorsze (rON ~50 omów) i zamieniłem go na CBT3125 - odpowiednik ale z rON 5-10 omów i dużo szybszy.
Tłumienie nośnej wzrosło znacznie. Tłumienie lustrzanki spadło dramatycznie. To przykład ze gorsze komponenty potrafią maskować błędy projektowe -
w schemacie w pierwszym poście jest "błąd". Błąd polega na tym że nieraz załączane są dwa klucze na raz:

İmage

Gdy oba są otwarte, pomiędzy wyjściem I z "fazera" a wyjściem Q z fazera mamy zwarcie (przez dwie przewodzące bramki). Gdy był to 4066 rezystancja kluczy maskowała ten problem. Z CBT było znacznie gorzej - niska rezystancja między I-Q psuje fazę dramatycznie i tłumienie lustrzanki do bani.
Zwracał na to uwagę Piotr SP9FKP ale nie bardzo wtedy zrozumiałem co miał na myśli Smile

Zmieniłem sterowanie kluczami pojedynczo czyli jeden na raz otwarty - A - C - B - D. Nie chcąc dodawać innych układów cyfrowych użyłem CBT3253 który ma własną "logikę" sterującą i mogę użyć dwóch sygnałów z wyjścia 74AC74 tj. CLK_I+, CLK_Q+ (nazwijmy umownie).
Super. Tłumienie lustrzanki wzrosło. Dzięki mniejszej rezystancji kluczy sygnał na wyjściu wzrósł. Tłumienie nośnej spadło...
To co zmierzyłem w najlepszym punkcie - częstotliwość 7010kHz, wartości względne:
sygnał właściwy -42dB, nośna -63dB, lustrzanka -73dB (pewnie mogło by być lepiej ale nie starałem się z przesuwnikiem fazy).
Upraszczam układ do minimum. Generator m.cz. odłączony. Bias wyłączony (czyli na środkowym uzwojeniu transformatora było zero). Nośna dalej była..
Oscyloskop w dłoń. W załącznikach mniej więcej to co się pokazało moim oczom -
İmage
Są to "przesłuchy" z linii sterującej wejściami kluczy. Wg. karty katalogowej CBT3253 pojemność wejścia sterującego Cin to około 5pF. Pewnie względem masy ale ja w symulatorze założyłem ze jest to względem we/wy sygnałowych klucza. Przy prędkości narastania zbocza z 74AC74 (pojedyncze nS) 5pF daje spory przesłuch. Ponieważ mam transformator na wyjściu to zamiast się sumować (to by dało na wyjściu poczwórną częstotliwość sterującą), niektóre są w przeciwfazie i na wyjściu mam piękne szpilki o częstotliwości podstawowej.

To przykład jak rzeczy które łatwo zaniedbać (co to jest jakieś kilka pF) potrafią zepsuć koncepcję. I chylę czoła przed konstruktorami Husarków i nie tylko, za takie zaprojektowanie wejścia/wyjścia gdzie te problemy są rozwiązane.

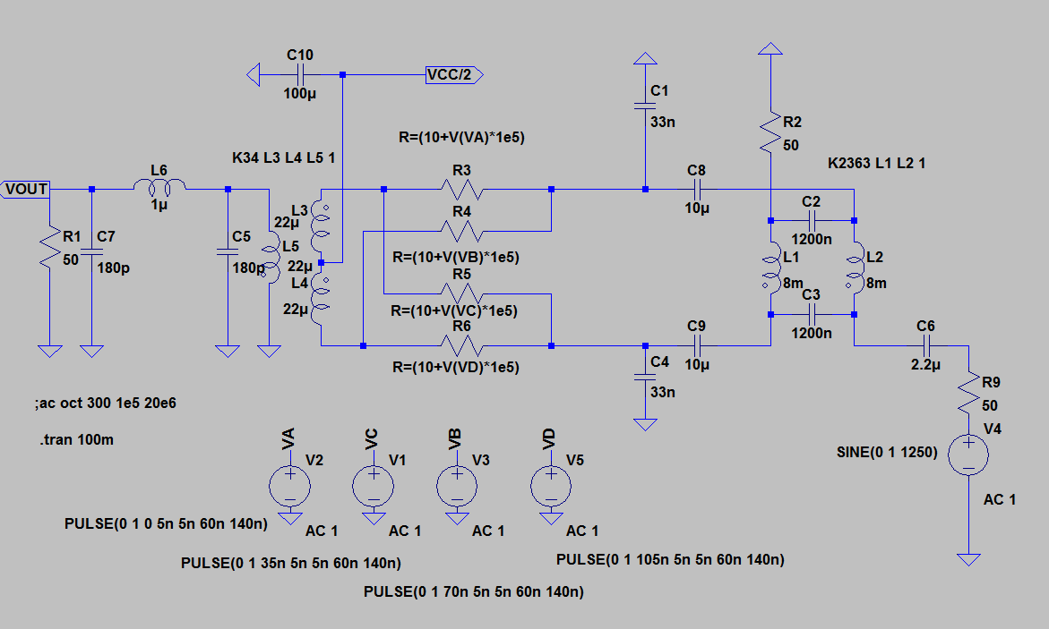
Poniżej układ uproszczony do minimum żeby pokazać że to tylko pojemności kluczy tak przesiewają.


Edit: Pogłówkowałem chwilę i doszedłem do wniosku ze przecież CBT3253 ma na każdej gałęzi cztery klucze . Ja użyłem tylko dwóch, a konkretnie - tylko po dwa klucze z gałęzi były użyte, w górnej A i B, w dolnej C i D, ale przecież reszta też jest połączona "po prawej" w strukturze tego scalaka (u mnie wejścia A, B są po stronie m.cz.) Problem u mnie tkwi więc w tym że ilość szpilek od nie użytych kluczy nie równoważy się na wejściu transformatora...


Załączone pliki Miniatury
İmage
(Ten post był ostatnio modyfikowany: 14-06-2017 16:56 przez SQ5KVS.)
14-06-2017 16:43
Znajdź wszystkie posty użytkownika Odpowiedz cytując ten post
Odpowiedz 


Skocz do:


Użytkownicy przeglądający ten wątek: 1 gości