Andrzeju, bez urazy, ale bardzo mi tu zajeżdża czystą teorią, a nie widzę w tym podejścia praktycznego.
(19-09-2016 9:51)SP6LUN napisał(a): (Przekaźnik proszę potraktować jako ideę-> przełącznik,
No ale jak tę ideę chcesz wcielić w życie i po co?
Przecież dodatkowe przełączniki (nawet bezstykowe, elektroniczne) niepotrzebnie skomplikują układ, a pewnie i wprowadzą dodatkowe błędy pomiaru.
A wszystko tylko po to, żeby zaoszczędzić 15PLN na 3 układach AD8307?
(19-09-2016 9:51)SP6LUN napisał(a): z wzorami nie ma problemów-jak się nie da na piechotę to jest xmaxima
)
Tak? To pokaż mi wzory na część rzeczywistą i urojoną mierzonej impedancji takiej Twojej rozbudowanej sieci - nawet wyprowadzone przy użyciu maximy.

Bo ja śmiem twierdzić, że problem nie polega tutaj na zawiłości obliczeń, lecz na tym, że dla sieci, w którą w kilku punktach wprowadzamy impedancję równoległą, wzory już nie sprowadzają się do pięknych równań liniowych, lecz pozostają w formie wzajemnie zależnych równań wyższego rzędu...
(19-09-2016 9:51)SP6LUN napisał(a): Po analizie artykułu doszedłem do wniosku, że nie ma sensu stosować układów logarytmicznych.
To powiedz mi, którego "miernika" liniowego chcesz użyć, aby zapewnić odpowiednią dynamikę pomiarów, rozdzielczość, a w dodatku jeszcze możliwy pomiar różnicowy? ;-)
(19-09-2016 9:51)SP6LUN napisał(a): Błędy pomiarów silnie rosną, gdy element mierzony (wartości rezystancji lub reaktancji) znacząco różni się od wzorcowego.
To chyba pomyliłeś z miernikami opartymi na sprzęgaczach (gdzie faktycznie tak jest). Popatrz na wykresy w artykule na stronach 9 i 20.
Nie bez powodu przyjąłem Rref=200R i Xref=100pF.
(19-09-2016 9:51)SP6LUN napisał(a): Dla napięć rzędu 200-1000mV lepszy będzie pomiar liniowy (większa rozdzielczość).
No właśnie rzecz polega na tym, że najbardziej zależy nam na dokładnym pomiarze tych najmniejszych napięć (kilkaset uV do kilku mV)
(19-09-2016 9:51)SP6LUN napisał(a): Problem zostaje następujący: jak dobrze zmierzyć napięcie pomiędzy dwoma gorącymi punktami.
Problem rozwiązany - AD8307 to potrafi!
A teraz już bez czepiania się i śmiechów:
Długo myślałem nad dalszą koncepcją tego miernika. Doszedłem do wniosku, że pójdę jednak w stronę odpowiednio dobranych tłumików i bezpośrednich pomiarów z AD8307.
Pomyślałem, że może przyjmę jakieś sensowne granice, a kompromisu (bo jak to zwykle w elektronice - potrzebny jest kompromis

poszukam w symulatorze.
Przyjąłem zakres częstotliwości 2-70MHz oraz impedancję mierzoną od 3-1000 omów.
Wcześniej podawałem przybliżone zakresy pomiarów poszczególnych napięć, które dyktowały potrzebną dynamikę. Zapomniałem jednak, że dla pomiarów, z którymi związana jest reaktancja (a więc Vx i Vz) dochodzi zjawisko rezonansu, gdzie napięcia mogą już być tak duże, że dynamika nie ma ograniczenia od góry (i to m.in. wyszło w symulatorze).
Zatem należy się skupić na tym, aby tłumiki były możliwie duże (najmniejsze błędy pomiaru spowodowane bocznikowaniem miernika), a jednocześnie na tyle małe, aby umożliwić pomiar najmniejszych napięć w przyjętym zakresie pracy.
Po wielu symulacjach oraz obliczeniach wyszło mi, że najlepszym rozwiązaniem będzie zastosowanie tłumienia 20dB: rezystor 10k na gałęziach niesymetrycznych oraz 2 x 5k na gałęziach symetrycznych (różnicowych) mierników.
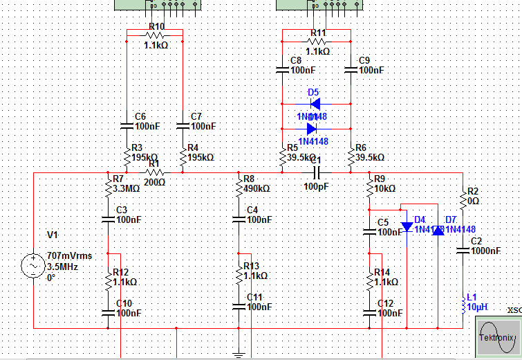
Do tego, ze względu na możliwy skok napięć przy rezonansach - zabezpieczenie diodowe. Ostatecznie coś takiego:
I znów: wszystkie rezystory 1.1k to kostki AD8307;
R2,C2,L1 - proszę traktować jako mierzoną impedancję;
Jeśli więc pomiar "zebrany" przez odpowiednią kostkę pomnożymy przez 10.1, to całość nawet sensownie działa w symulatorze.
Wierzę głęboko w to (i to już niestety tylko kwestia głębokiej wiary

, że w praktyce kalibracja numeryczna open-short-load jeszcze poprawi dokładność wyników.
Co Wy na to?
Jakieś uwagi krytyczne?
Pozdrawiam,
Rafał SP3GO
Mam kolejne wieści (dobre!) w temacie U-VNA
Otóż tak sobie pomyślałem, że niby dlaczego stosować te same tłumiki na każdej gałęzi pomiarowej. Przecież można je zoptymalizować pod kątem tego, jakich spodziewamy się napięć z danej gałęzi dla przyjętego przedziału pomiarowego U-VNA.
No i na podstawie symulacji oraz przyjętych zakresów pomiarowych wyszło mi, że:
Vs potrzebuje właściwie zerowej dynamiki - tyle co zmieni się amplituda DDS'a w funkcji częstotliwości, albo pod wpływem obciążenia siecią;
Vxz schodzi do nieco poniżej -7dBm, więc potrzebuje ~17dB;
Vz schodzi do prawie -40dBm, więc potrzebuje ~50dB;
Vr schodzi do -9dBm, więc potrzebuje ~19dB;
Vx schodzi do prawie -22dBm, więc potrzebuje ~32dB;
No i teraz, ponieważ charakterystyka AD8307 wygląda mniej więcej tak:
to zakładając odpowiedni tłumik na daną gałąź i pamiętając o tym jak nisko ona schodzi w pomiarach, możemy ściągnąć całą potrzebną rozpiętość dynamiki odpowiednio nisko, aby uzyskać możliwie największą dokładność (rozdzielczość) odczytu w możliwie "liniowym" odcinku charakterystyki. Oczywiście tutaj ograniczeniem jest poziom szumów i śmieci, które AD8307 może ściągać z otoczenia.
Chyba jednak sprawa nie wygląda tak źle, a pokazał to prosty eksperyment.
Otóż kostkę AD8307 w obudowie DIP-8 (a więc "masakra") podłączyłem w układzie podstawowym na kawałku laminatu w stylu manhattan (a więc "masakra nr 2"). Zupełnie jej nie ekranując ("masakra nr 3") oba wejścia miała podłączone do kondensatorów 100n, których drugie pady nie były do niczego podłączone.
Przy takiej konfiguracji wyjście z kostki (mierzone oscyloskopem) wskazywało na poziom -73.12dBm (czyli super). Oczywiście każde zbliżenie palca w okolicach jednego z wejść kostki powodowało poszybowanie poziomu w górę (ale też nie za bardzo). Następnie spiąłem oba wejścia kostki rezystorem 100k (pamiętajmy - manhattan style, więc prawie pająk!) - dało to poziom ok. -69.6dBm.
Zachęcony wynikiem odlutowałem rezystor, a następnie do jednego z wejść (drugie pozostawione wolne) przylutowałem mały drucik długości ok. 2cm i pozostawiłem go wolny (taka antenka zbierająca co się da

Wtedy wynik wyjścia pokazał poziom ok. -53.6dBm - ciągle bardzo dobrze! biorąc pod uwagę tę antenkę, która zbiera wszelkie tło (w szczególności 50Hz z otoczenia).
No i po tym eksperymencie tak sobie pomyślałem, że jeśli miernik będzie w SMD, a do tego głowica pomiarowa z AD8307 odpowiednio zaekranowana, to chyba nie ma co się bać, aby dać tłumik, który zejdzie z pomiarem do powiedzmy -70dBm na każdej gałęzi!
To by dało niesamowitą rozdzielczość pomiaru, przy której nie mają szans znane mi mierniki liniowe. Bo dla przykładu, porównując taki liniowy AD8361 (pomijam to, że nie ma on wejścia różnicowego) z naszą kostką AD8307, to:
AD8361 ma nachylenie charakterystyki o współczynniku 7.5 (Vout = 7.5 * Vinrms) - oczywiście liniowo;
AD8307 w okolicach -70dBm ma nachylenie ok. 10uVrms wejściowego na 1dB, czyli 25mV wyjściowego - to daje współczynnik 2500!
w okolicach -60dBm ma nachylenie ok. 27uVrms/dB, czyli współczynnik ~925;
dopiero w okolicach -20dBm (!) AD8307 ma nachylenie na poziomie 7.5, czyli tyle, ile ma liniowa kostka AD8361.
O ile być może nie ma sensu schodzić z Vs (na zaciskach generatora) z poziomu +10dBm do -70dBm (choć być może i warto ze względu na dokładność pomiaru nawet najmniejszej odchyłki poziomu napięcia), o tyle dla potrzebnej dużej dynamiki jak w przypadku Vx, czy w szczególności Vz - ma to duży sens.
Przyjmując więc dolną granicę jako -70dBm, sieć pozwoliła na zaskakującą dokładność pomiarów (!) i wygląda tak:
Dla przykładowego pomiaru czystej rezystancji 200R (SWR=4; F=3.5MHz) obliczenia (a więc miernik w symulatorze) pokazały rezystancję 194,15om (błąd 3%) i reaktancję -2,6oma - jak dla mnie rewelacja! (w symulacji oczywiście).
Dla czystej rezystancji 50R - wynik: rezystancja 52.14oma (błąd 4.3%), reaktancja ~0om;
Dla czystej reaktancji w postaci cewki 10uH (czyli 220omów @ 3.5MHz) - wynik: rezystancja 5.5om i reaktancja 219.77oma (!!!

Do tego trzeba pamiętać, że te obliczenia robione bez korekcji numerycznej open-short-load w całym zakresie częstotliwości.
Jeśli symulacja będzie miała odzwierciedlenie w praktyce, to żaden MAX6 nie jest mi już potrzebny...
Czy ktoś widzi jakieś błędy logiczne lub inne zagrożenia w rozumowaniu powyżej?
Będę wdzięczny za wszelkie krytyczne (acz konstruktywne) uwagi.
Pozdrawiam,
Rafał SP3GO