Odpowiedz 
 
Ocena wątku:
  • 1 Głosów - 5 Średnio
  • 1
  • 2
  • 3
  • 4
  • 5
Transceiver z Radio Hobby 05/2010
SQ8NZD Offline
Adrian
*****

Liczba postów: 858
Dołączył: 11-02-2011
Post: #1
Transceiver z Radio Hobby 05/2010
Witam Kolegów !

Mam wszystko co trzeba do tego transceiverka oprócz ;

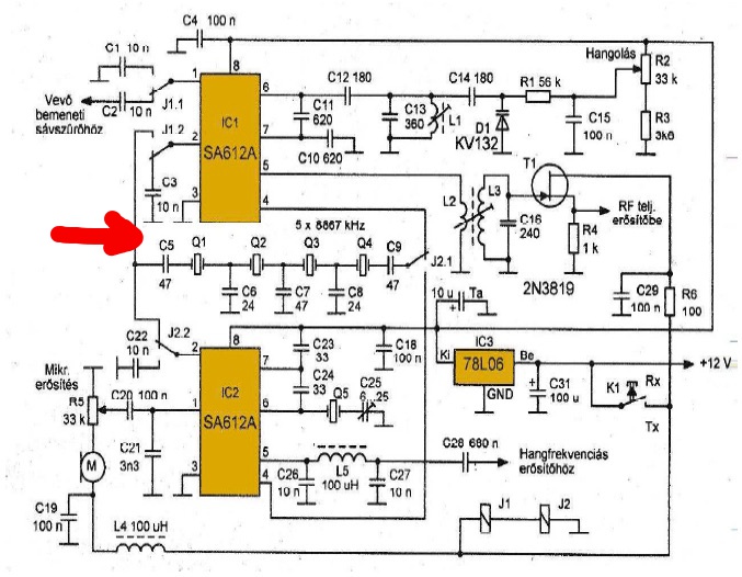
- Rezonatorów, bo mam tylko 8.664 MHz a tam należy wlutować 8.887 MHz. Czy coś trzeba modyfikować ?

- Nie mam rdzeni filtrów p.cz. o średnicy 5 mm. Mam tylko FT50-43 i T50-2.

Proszę o Waszą pomocną dłoń.


Załączone pliki
.pdf  f2011.pdf (Rozmiar: 480.38 KB / Pobrań: 1862)

https://sites.google.com/view/sq8nzd - Moja strona web.
26-08-2016 15:14
Znajdź wszystkie posty użytkownika Odpowiedz cytując ten post
SP6LUN Offline
Andrzej
****

Liczba postów: 259
Dołączył: 01-09-2014
Post: #2
RE: Transceiver z Radio Hobby 05/2010
Kwarce można zamienić bez problemu - istotniejsze jest by Q1-Q4 były jednakowej częstotliwości +/- 50Hz.
Filtry: chyba chodzi o filtry 5x5?
FT50-43 się nie nadaje, T50-2 tak.
Lepiej jednak podstawić jakieś gotowe (filtry), bo łatwiej je stroić.
L3 z C16 tworzy obwód na ok 3,7MHz. L2 ma mniej zwojów niż L3
L1 z C13 i C14 z diodą pojemnościową tworzą obwód na ok 5,2 MHz.
Nie podoba mi się bezpośrednie połączenie L2 do 5 nóżki IC1 - albo kondensator po drodze, albo drugi koniec cewki do +6V

Pozdrawiam

Andrzej
26-08-2016 18:24
Znajdź wszystkie posty użytkownika Odpowiedz cytując ten post
SP9LVZ Offline
Piotr
*****

Liczba postów: 806
Dołączył: 13-01-2015
Post: #3
RE: Transceiver z Radio Hobby 05/2010
To nie jest treansceiver(ek), tylko "główna część". Do transcivera jeszcze mu dużo brakuje.... A tak poza tym, układy radiowe dzielą się na proste i prymitywne. Ten akurat jest prymitywny.
(Ten post był ostatnio modyfikowany: 26-08-2016 22:27 przez SP9LVZ.)
26-08-2016 22:26
Odwiedź stronę użytkownika Znajdź wszystkie posty użytkownika Odpowiedz cytując ten post
SQ8NZD Offline
Adrian
*****

Liczba postów: 858
Dołączył: 11-02-2011
Post: #4
RE: Transceiver z Radio Hobby 05/2010
Niestety nie rozumiem co tam pisze po jakiemuś ?? W jakim to języku ?

Możecie to przetłumaczyć ?

OK. Wykrywacz języka w google translator załatwił sprawę. To węgierski.

https://sites.google.com/view/sq8nzd - Moja strona web.
(Ten post był ostatnio modyfikowany: 29-08-2016 20:00 przez SQ8NZD.)
29-08-2016 20:00
Znajdź wszystkie posty użytkownika Odpowiedz cytując ten post
SQ8NZD Offline
Adrian
*****

Liczba postów: 858
Dołączył: 11-02-2011
Post: #5
RE: Transceiver z Radio Hobby 05/2010
Jak tutaj przykładam końcówkę wtyku UC-1 to słychać jakieś stacje radiowe. Poziom sygnału się podnosi.

Ale dlaczego akurat tu a nie na C2 (10nF) ?

Czy znowu autor coś napsocił w schemacie ? Czy numeracja nóżek z IC1 - IC2 jest poprawna ?

Bardzo proszę o Waszą pomoc. Zbudowałem go bo mi nuda doskwierała. hihi Smile


Załączone pliki Miniatury
İmage

https://sites.google.com/view/sq8nzd - Moja strona web.
(Ten post był ostatnio modyfikowany: 30-11-2016 21:37 przez SQ8NZD.)
30-11-2016 21:37
Znajdź wszystkie posty użytkownika Odpowiedz cytując ten post
SQ3SWF Offline
Olgierd
*

Liczba postów: 33
Dołączył: 26-09-2013
Post: #6
RE: Transceiver z Radio Hobby 05/2010
(30-11-2016 21:37)SQ8NZD napisał(a):  Ale dlaczego akurat tu a nie na C2 (10nF) ?

Bo sygnał z C2 jest mieszany z tym co generator w górnym 602 wyprodukuje - obwód L1-C13-14 tak jak napisał Andrzej, a potem idzie to na filtr drabinkowy. Czemu nic nie słyszysz -możliwe że nie ma tam żadnych sygnałów, ciężko powiedzieć, przydałby się generator do sprawdzenia czy pierwszy mieszacz dobrze chodzi i jaka z grubsza jest odpowiedź filtru.

Podając sygnał tam gdzie zaznaczyłeś, wykorzystujesz tylko IC2 jako w zasadzie homodynę, o częstotliwości takiej jak kwarc Q5 - czyli 8867kHz. NE602 i sygnał prosto z anteny to gotowa katastrofa, szczególnie wieczorem. Wystarczy jeden silny sygnał który sygnał i cała liniowość pracy idzie w las -> odbierasz całe pasmo fal krótkich na raz.

(30-11-2016 21:37)SQ8NZD napisał(a):  Czy znowu autor coś napsocił w schemacie ? Czy numeracja nóżek z IC1 - IC2 jest poprawna ?

To akurat możesz łatwo sprawdzić. Zakładam, że wiesz jak działa NE602/SA612 i jesteś w stanie znaleźć dokumentację tego układu.


Przydałby Ci się generator sygnału i coś chociażby do zmierzenia na jakiej QRG stoi pierwszy mieszacz. AD9850, arduino nano i rtl-sdr - łączny koszt poniżej $20 na aliexpress.
(Ten post był ostatnio modyfikowany: 30-11-2016 22:25 przez SQ3SWF.)
30-11-2016 22:25
Znajdź wszystkie posty użytkownika Odpowiedz cytując ten post
SQ8NZD Offline
Adrian
*****

Liczba postów: 858
Dołączył: 11-02-2011
Post: #7
RE: Transceiver z Radio Hobby 05/2010
OK. Jak lutowałem to miałem chyba jakieś zwarcie na lutownicy bo, aż światło przygasło. Może gdzieś napięcie poleciało po IC1 a IC2 się uchował, bo dotknąłem płytki nie grotem tylko miedzianymi prętami do których jest przymocowany grot.

Może tak być ?

Aktualnie czekam na dostawę SA612 z AVT.

https://sites.google.com/view/sq8nzd - Moja strona web.
(Ten post był ostatnio modyfikowany: 30-11-2016 22:41 przez SQ8NZD.)
30-11-2016 22:37
Znajdź wszystkie posty użytkownika Odpowiedz cytując ten post
SQ9JXT Offline
Tomek
****

Liczba postów: 493
Dołączył: 05-04-2011
Post: #8
RE: Transceiver z Radio Hobby 05/2010
(30-11-2016 22:37)SQ8NZD napisał(a):  OK. Jak lutowałem to miałem chyba jakieś zwarcie na lutownicy bo, aż światło przygasło.

Bo lutownica winna być na 24 V, albo transformatorowa jak kogoś ręka nie boli.
30-11-2016 23:44
Znajdź wszystkie posty użytkownika Odpowiedz cytując ten post
SQ8NZD Offline
Adrian
*****

Liczba postów: 858
Dołączył: 11-02-2011
Post: #9
RE: Transceiver z Radio Hobby 05/2010
Dobra Koledzy. A jak najprościej sprawdzić czy IC1 jest sprawny ?

https://sites.google.com/view/sq8nzd - Moja strona web.
01-12-2016 9:55
Znajdź wszystkie posty użytkownika Odpowiedz cytując ten post
SP2SGA Offline
Adam
***

Liczba postów: 110
Dołączył: 10-02-2014
Post: #10
RE: Transceiver z Radio Hobby 05/2010
Zamień miejscami

Pozdrawiam
Adam
SP2SGA
01-12-2016 11:01
Znajdź wszystkie posty użytkownika Odpowiedz cytując ten post
Odpowiedz 


Skocz do:


Użytkownicy przeglądający ten wątek: 1 gości