Odpowiedz 
 
Ocena wątku:
  • 0 Głosów - 0 Średnio
  • 1
  • 2
  • 3
  • 4
  • 5
Schemat zasilacza regulowanego
SP6LUN Offline
Andrzej
****

Liczba postów: 259
Dołączył: 01-09-2014
Post: #11
RE: Schemat zasilacza regulowanego
Warto zastanowić się nad wersją z kolektorami na zerze. Nie potrzeba izolacji i można bezpiecznie "wystawić" tranzystory na zewnętrznym radiatorze.
http://www.qslnet.de/member/dk4dds/schem...supply.jpg

http://www.qsl.net/wb4kdi/PowerSupply/UpsideDown.html

Andrzej
01-02-2016 1:30
Znajdź wszystkie posty użytkownika Odpowiedz cytując ten post
SP4BK Offline
Karol
***

Liczba postów: 152
Dołączył: 09-12-2010
Post: #12
RE: Schemat zasilacza regulowanego
Bardzo mocna i sprawdzona (w północno-wschodnim SP4) konstrukcja. Stosowano różne tranzystory mocy (nie takie jak na schemacie, również 2N3055 i KD 502-503) i działa bez problemu. Kolektor na minusie więc z chłodzeniem nie ma problemu.

http://www.foxtango.kc9foz.com/Eighties/...Manual.pdf
(Ten post był ostatnio modyfikowany: 01-02-2016 7:19 przez SP4BK.)
01-02-2016 7:12
Odwiedź stronę użytkownika Znajdź wszystkie posty użytkownika Odpowiedz cytując ten post
SQ4CTM Offline
Zdzisiek
***

Liczba postów: 125
Dołączył: 21-03-2009
Post: #13
RE: Schemat zasilacza regulowanego
Szkoda tylko że w poście nr12 nie ma ten zasilacz regulacji V. Ale i tak dzięki za info. pozdrawiam.
01-02-2016 21:29
Znajdź wszystkie posty użytkownika Odpowiedz cytując ten post
SP4BK Offline
Karol
***

Liczba postów: 152
Dołączył: 09-12-2010
Post: #14
RE: Schemat zasilacza regulowanego
A potencjometr (montażowy VR101 - 4k7) to co? Nie można wyprowadzić na zewnątrz. Rezystory po bokach ograniczają minimalne i maksymalne napięcie.
(Ten post był ostatnio modyfikowany: 01-02-2016 21:51 przez SP4BK.)
01-02-2016 21:51
Odwiedź stronę użytkownika Znajdź wszystkie posty użytkownika Odpowiedz cytując ten post
SQ4CTM Offline
Zdzisiek
***

Liczba postów: 125
Dołączył: 21-03-2009
Post: #15
RE: Schemat zasilacza regulowanego
Sorki dobrze nie zerknąłem na schemat ale konstrukcja jest b.ciekawa i solidna.
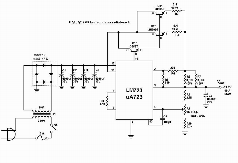
Drodzy Koledzy a co sądzicie o tym schemacie ?? İmage
Zamiast 2N3055 wstawię KD502. 6 sztuk KD502
No i oczywiście zmienię mostek GREZA na mostek 50 amperowy
(Ten post był ostatnio modyfikowany: 01-02-2016 22:33 przez SQ4CTM.)
01-02-2016 22:04
Znajdź wszystkie posty użytkownika Odpowiedz cytując ten post
SQ1GYQ Offline
Andrzej
****

Liczba postów: 411
Dołączył: 18-06-2009
Post: #16
RE: Schemat zasilacza regulowanego
Witam

Nie wiem ile w tym prawdy ale uA723 nie jest odporny na wcz, tak mówią. Chociaż sam mam taki własnoręcznie zbudowany zasilacz oparty na uA723 i współpracował z CB, ze sprzętem na pasama krótkofalarskie i działa nie było awarii. Jedyne co dorobiłem to układ na tyrystorze odcinający napięcie na wyjściu jeśli stabilizator się uszkodzi napięcie wzrośnie, przepala się bezpiecznik i radio które było zasilane z tego zasilacza przeżyje :-). Zabezpieczenie nie drogi a warto je mieć.

Pozdrawiam

Andrzej
02-02-2016 0:04
Znajdź wszystkie posty użytkownika Odpowiedz cytując ten post
SQ4CTM Offline
Zdzisiek
***

Liczba postów: 125
Dołączył: 21-03-2009
Post: #17
RE: Schemat zasilacza regulowanego
Można jeszcze zastosować takie zabezpieczenie, co sądzicie o tym ???


Załączone pliki Miniatury
İmage
02-02-2016 23:49
Znajdź wszystkie posty użytkownika Odpowiedz cytując ten post
SP4BK Offline
Karol
***

Liczba postów: 152
Dołączył: 09-12-2010
Post: #18
RE: Schemat zasilacza regulowanego
(02-02-2016 23:49)SQ4CTM napisał(a):  Można jeszcze zastosować takie zabezpieczenie, co sądzicie o tym ???

W zasilaczu z mojego postu stosuję właśnie takie zabezpieczenie.

Tu masz jeszcze projekt rozbudowanego zasilacza na 2N3055 (KD502) i uA723

http://www.qsl.net/vu2upx/Projects/40apsu.htm
03-02-2016 6:50
Odwiedź stronę użytkownika Znajdź wszystkie posty użytkownika Odpowiedz cytując ten post
KLIMA Offline
Użytkownik
***

Liczba postów: 194
Dołączył: 15-09-2010
Post: #19
RE: Schemat zasilacza regulowanego
Problem z takim zabezpieczeniem jest taki, że działa tylko dla zasilacza na określone stałe napięcie, regulacja 5-15V uniemożliwia zastosowanie takiego zabezpieczenia.
03-02-2016 22:01
Znajdź wszystkie posty użytkownika Odpowiedz cytując ten post
SP9OYA Offline
Władek
*

Liczba postów: 26
Dołączył: 19-07-2009
Post: #20
RE: Schemat zasilacza regulowanego
Jeszcze jeden ciekawy zasilacz http://sp9xuh.pl/index.php?p=1_13
06-02-2016 23:43
Znajdź wszystkie posty użytkownika Odpowiedz cytując ten post
Odpowiedz 


Skocz do:


Użytkownicy przeglądający ten wątek: 3 gości