Odpowiedz 
 
Ocena wątku:
  • 0 Głosów - 0 Średnio
  • 1
  • 2
  • 3
  • 4
  • 5
Cyfrowy miernik mocy i SWR
SP2IPT Offline
Jakub
***

Liczba postów: 233
Dołączył: 01-03-2012
Post: #11
RE: Cyfrowy miernik mocy i SWR
Bogdan zacznij moze od poczatku czyli sprawdzenia samego sprzegacza z detektorem. Pomierz napiecia na detektorze - moze powodem problemow jest dioda w nim zastosowana. IMHO lepiej byloby wymienic diode niz sztucznie dorabiac tablice kalibracji do programu.

pz
26-01-2014 16:11
Znajdź wszystkie posty użytkownika Odpowiedz cytując ten post
SP4LVC Offline
Bogdan sk
*****

Liczba postów: 761
Dołączył: 10-07-2009
Post: #12
RE: Cyfrowy miernik mocy i SWR
Jakubie zastosowałem diody BAT54. W załączniku schemat mostka, który wykonałem. Stosunek napięć F/R po dobraniu i zestrojeniu trymera jest moim zdaniem dobry (1045 mV/ 8 mV). Mierzone na sztucznym obciążeniu przy 5W mocy doprowadzonej do mostka. Jedyne co można zrobić bez ingerencji w soft to ,,osłabiać" napięcia F/R dzielnikami z oporników lub PR-kami.


Załączone pliki
.pdf  SWR-Bridge_Schematic.pdf (Rozmiar: 14.65 KB / Pobrań: 2400)

Bogdan
(Ten post był ostatnio modyfikowany: 26-01-2014 16:50 przez SP4LVC.)
26-01-2014 16:50
Znajdź wszystkie posty użytkownika Odpowiedz cytując ten post
SP2IPT Offline
Jakub
***

Liczba postów: 233
Dołączył: 01-03-2012
Post: #13
RE: Cyfrowy miernik mocy i SWR
Sprawdz czy w zakresie roznych mocy podawanych dioda wykrywa odpowiednie napiecie - w ten sposob sprawdzisz jej ewentualna nieliniowosc i bedziesz wiedziec czy przeklamania nie biora sie juz tutaj. Jesli wszystko bedzie OK to dolozylbym potencjometr precyzyjny tak aby ustawic napiecie rowne pelnemu zakresowi wejsciowemu ADC dla pelnego przewidywanego wysterowania.

pz
26-01-2014 18:21
Znajdź wszystkie posty użytkownika Odpowiedz cytując ten post
SP4LVC Offline
Bogdan sk
*****

Liczba postów: 761
Dołączył: 10-07-2009
Post: #14
RE: Cyfrowy miernik mocy i SWR
Jakub nie rozumiem ostatniego zdania. Weź może jakoś inaczej opisz sprawę. Jakie sprawdzone diody mógłbyś polecić? Te moje BAT 54 są to trzynóżkowe pchełki SMD.

Bogdan
(Ten post był ostatnio modyfikowany: 26-01-2014 19:36 przez SP4LVC.)
26-01-2014 19:36
Znajdź wszystkie posty użytkownika Odpowiedz cytując ten post
SP2IPT Offline
Jakub
***

Liczba postów: 233
Dołączył: 01-03-2012
Post: #15
RE: Cyfrowy miernik mocy i SWR
Chodzi o sprawdzenie czy dioda liniowo przenosi napiecie w.cz. na DC. Diody detekcyjne robione sa tak, aby zachowywaly sie tak w naj najszerszym zakresie. Chodzi po prostu o sprawdzenie czy po podaniu mocy o znanej wartosci na wyjsciu pojawia sie takie napiecie jakby wskazywalo ze wzoru P=U^2/R czy inne. Jesli beda odchylki to dopiero wtedy trzeba bedzie stosowac tabele do korekcji wynikow.
Jak bedziesz znal napiecie podawane przez diode to trzeba bedzie ustawic dzielnik napiecia tak, aby przy maksymalnej mocy doprowadzonej do miernika nie przekraczac maksymalnego napiecia jakie mozna podac na przetwornik analogowo-cyfrowy procka. Chodzi o to aby wykorzystac maksymalnie zakres dynamiczny urzadzenia.

Diody masz dobre, przypuszczam ze az za dobre Smile Sprawdz czy nie sa przesterowane (czyli czy nie przekraczasz napiecia). Podejrzewam ze podaja po prostu za wysokie napiecie - na podobnej diodzie przy 200 mW i sprzegaczu na laminacie mam ok. 3 V - wszystko zalezy od sprzegacza.

pz
26-01-2014 20:37
Znajdź wszystkie posty użytkownika Odpowiedz cytując ten post
SP4LVC Offline
Bogdan sk
*****

Liczba postów: 761
Dołączył: 10-07-2009
Post: #16
RE: Cyfrowy miernik mocy i SWR
Na rdzeniu FT50-43 mam nawinięte 10 zwojów bifilarnych. Czy dobrze rozumiem, że trzeba byłoby trochę odwinąć?

Bogdan
(Ten post był ostatnio modyfikowany: 26-01-2014 23:12 przez SP4LVC.)
26-01-2014 23:12
Znajdź wszystkie posty użytkownika Odpowiedz cytując ten post
SP2JQR Offline
Henryk
*****

Liczba postów: 1,528
Dołączył: 23-08-2009
Post: #17
RE: Cyfrowy miernik mocy i SWR
O sondzie diodowej pisałem tu: http://sp-hm.pl/thread-672-post-6505.html#pid6505
Można ją kalibrować napięciem stałym (tylko sondę bez podwajacza napięcia).
Sposób kalibracji jest prosty. Zwierasz kondensator wejściowy, aby napięcie stałe było podane prosto na detektor. Napięcie wejściowe musi być oczywiście dość dokładnie regulowane i mierzone.
Zmieniając napięcie na wejściu odczytujesz wskazania na wyjściu i sporządzasz tabelę kalibracji sony. Obowiązkowo na wyjściu sondy musi być zapięty ten sam miernik, który będzie z nią współpracował docelowo.
Ten sposób kalibracji sprawdza się dla niższych zakresów pracy detektora, gdzie pojemności diody nie grają jeszcze roli.
Dla częstotliwości zbliżonych do granicznych należy kalibrować za pomocą generatora w.cz. z tłumikiem i oscyloskopu lub analizatora widma. Może też być uzyty dobrze wykalibrowany miernik mocy.
27-01-2014 9:27
Znajdź wszystkie posty użytkownika Odpowiedz cytując ten post
SQ9MDD Offline
Rysiek
****

Liczba postów: 380
Dołączył: 01-02-2009
Post: #18
RE: Cyfrowy miernik mocy i SWR
(26-01-2014 14:38)SP5MNL napisał(a):  W programie jest wyłączony HF - widocznie autor używał SWR tylko do UKF
Oto ten fragment programu

BAND = EEPROM.read(2);
if (BAND == 0) {
BAND = 3; // No HF for time being, default = 2m
PowCal = PowCalHF;}
if (BAND == 1) {
PowCal = PowCal6m;}
if (BAND == 2) {
PowCal = PowCal4m;}
if (BAND == 3) {
PowCal = PowCal2m;}
if (BAND == 4) {
PowCal = PowCal70;}
if (BAND == 5) {
PowCal = PowCal23;}
if (BAND == 6) {
PowCal = PowCal13;}

Usuń linię BAND = 3; // No HF for time being, default = 2m
żeby było tak
if (BAND == 0) {
PowCal = PowCalHF;}

powinno pomóc.
Jeżeli chodzi o kalibrację to zmierz napięcie (VoltFWD) na wejściu fali padającej i oblicz wg wzoru PowCal=(VoltFWD²/Power) / 1000 (gdzie Power = moc na 50 Ohm w watach)
to co ci wyjdzie wpisz do programu w nawias zamiast 100
#define PowCalHF (100) // HF band

powodzenia

Trzeba jeszcze od-komentować samo przełączanie pasm w pętli głównej programu, to powyżej dotyczy ładowania pasma z pamięci eeprom przy starcie urządzenia, też się dałem złapać na to za pierwszym razem Wink

Kod:
if (digitalRead (BANDSwitch) == 1) {   // released
              
                  beepband = 0;
                  
                          BAND = BAND + 1;  
                            
                            if (BAND >= 7) BAND = 1;    // set 0 if HF is enabled !
                          
                            EEPROM.write(2,BAND);       // store new mode permanently
                            
                            if (BAND == 0) {            //set proper calibration constants
                                  PowCal = PowCalHF;}
                            if (BAND == 1) {        
                                  PowCal = PowCal6m;}    
                            if (BAND == 2) {        
                                  PowCal = PowCal4m;}
                            if (BAND == 3) {        
                                  PowCal = PowCal2m;}    
                            if (BAND == 4) {        
                                  PowCal = PowCal70;}
                            if (BAND == 5) {        
                                  PowCal = PowCal23;}    
                            if (BAND == 6) {        
                                  PowCal = PowCal13;}

Dokładnie chodzi o linię:

Kod:
if (BAND >= 7) BAND = 1;    // set 0 if HF is enabled !

Zmieniamy tam na 0 tak jak jest opisane w komentarzu

Z tego co widzę wyświetlana moc jest liniowo zależna od napięcia na przetworniku procesora. Nie widziałem jakiegoś specjalnego przeliczania, użyta została krzywa dwupunktowa na anjprostszej funkcji map. Więc jeśli mostek pomiarowy nie pracuje liniowo to należało by chyba to skompensować programowo. Podejrzewam że dla każdego pasma osobno bo będą rozbieżności.
Może ktoś kto ma większe doświadczenie w pomiarach by to opisał to można by posiedzieć nad softem.
Jeśli będzie bardzo tragicznie z tymi pomiarami to można by wprowadzić krzywą na przykład trzy punktową albo więcej tak by jak najwierniej małym nakładem pracy poprawić odczyty

...przede wszystkim nie zakłócać...
27-01-2014 10:57
Odwiedź stronę użytkownika Znajdź wszystkie posty użytkownika Odpowiedz cytując ten post
SP4LVC Offline
Bogdan sk
*****

Liczba postów: 761
Dołączył: 10-07-2009
Post: #19
RE: Cyfrowy miernik mocy i SWR
Panowie dzięki za wszelką pomoc. Wszystkie uwagi i sugestie będę starał się wprowadzać w życie. Po poprawkach umieszczę również rysunek płytki drukowanej w PDF. W wersji prototypowej płytki zapomniałem umieścić na niej PR 10 Kom do regulacji kontrastu. Zastanawiam się również , aby dodać na niej od razu układ na przekaźnikach do przełączania sygnałów z mostka na tłumiki rezystorowe do opcji pomiarów większej mocy. (>100W). Chociaż z drugiej strony nie wszystkim będzie to potrzebne. Najwyżej powstaną dwie wersje płytki lub pozostanę przy opcji z dodatkową (dokładaną) płytką przekaźników i tłumików rezystancyjnych. W związku z tym potrzebne będą zmiany w sofcie i tu Panowie ukłon w Waszą stronę. Myślę więc, że układ po dopracowaniu elektroniki i softu może być ogólnie dostępny i wykonany bardzo niedużym nakładem kosztów.

Bogdan
(Ten post był ostatnio modyfikowany: 27-01-2014 12:47 przez SP4LVC.)
27-01-2014 12:47
Znajdź wszystkie posty użytkownika Odpowiedz cytując ten post
SP4LVC Offline
Bogdan sk
*****

Liczba postów: 761
Dołączył: 10-07-2009
Post: #20
RE: Cyfrowy miernik mocy i SWR
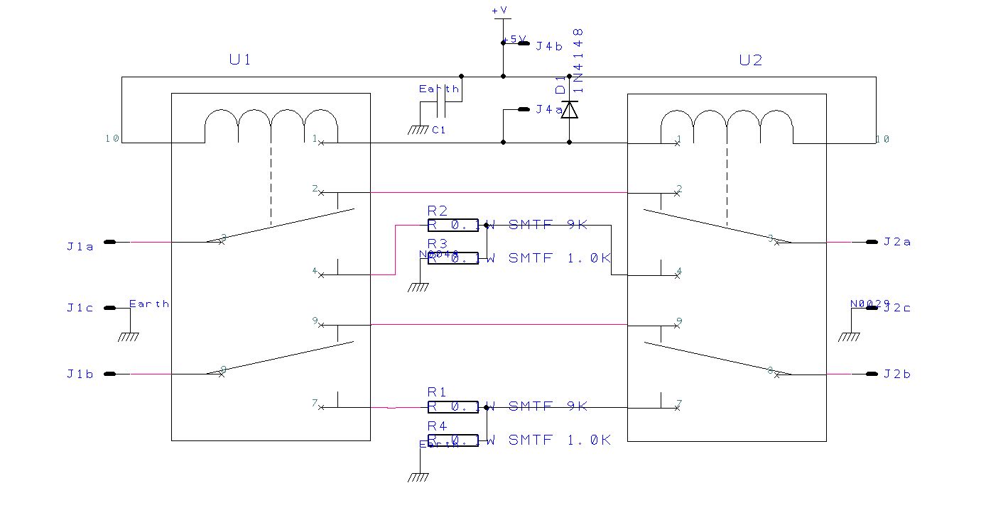
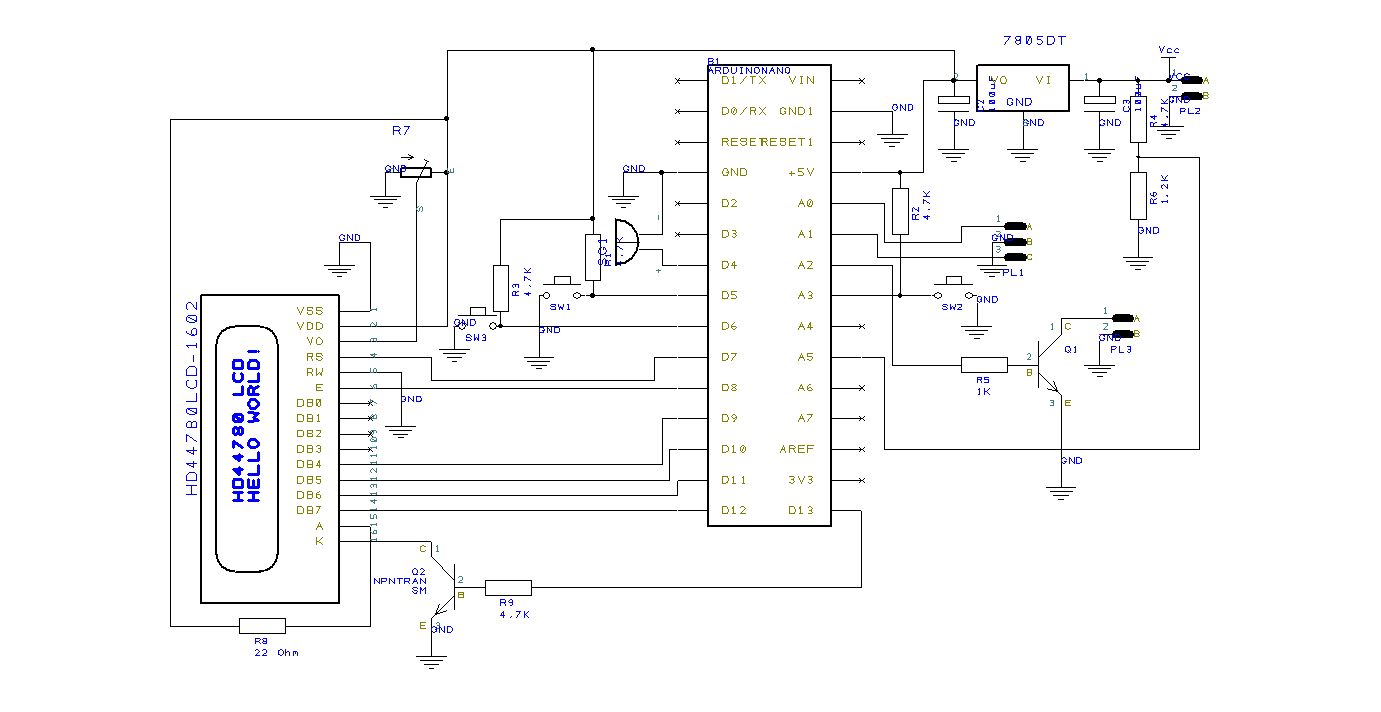
Zgodnie z obietnicą przedstawiam schemat i PCB miernika. Około weekendu dołożę schemat i PCB płytki tłumików rezystancyjnych przełączanych przekaźnikami do pomiaru mocy > 100 W. Przepraszam za formę schematu - mam nadzieję, że będzie do strawienia. Wyszło jak wyszło - nie robię tego na co dzień, ani dla pieniędzy. Jak chcę zrobić bardziej przejrzysty to nie wchodzi mi w całości na ekran. Potem trzeba w kawałkach eksportować do bmp. Pozostało tylko ,,pochylić" się nad zmianą softu, aby dało się pomierzyć większe moce. Sprawa dla znawców jest prosta - po przekroczeniu mocy 100W podmiana danych kalibracyjnych i wyprowadzenie sygnału na bazę tranzystora Q 1 sterującego przekaźnikami płytki tłumika rezystancyjnego 1:10. Ja na razie jestem za cienki w te klocki - tak więc czekam na chętnych do pomocy. Koszt miernika ok. 70 zł (może mniej - zależy co zalega u kolegów w szufladach) włączając w to obudowę - także myślę, że warto rozpropagować. Switch SW 2 jest przewidziany do ręcznej zmiany zakresu maksymalnej mocy pomiaru.
Obiecane materiały płytki tłumika.
Poprawiony schemat z zaznaczonym + zasilania.
[attachment=8380]
Jeszcze raz schemat miernika.


Załączone pliki Miniatury
İmage İmage

.pdf  Arduino PWR - SWR meter PCB.pdf (Rozmiar: 13.15 KB / Pobrań: 1921)
.pdf  PCB tłumiki.pdf (Rozmiar: 9.99 KB / Pobrań: 1654)

Bogdan
(Ten post był ostatnio modyfikowany: 14-03-2014 22:44 przez SP4LVC.)
14-03-2014 2:00
Znajdź wszystkie posty użytkownika Odpowiedz cytując ten post
Odpowiedz 


Skocz do:


Użytkownicy przeglądający ten wątek: 3 gości