Odpowiedz 
 
Ocena wątku:
  • 0 Głosów - 0 Średnio
  • 1
  • 2
  • 3
  • 4
  • 5
Kompresor a'la Husarek
SQ5KVS Offline
Karol
*****

Liczba postów: 1,013
Dołączył: 26-09-2012
Post: #1
Kompresor a'la Husarek
Witam,
Zainspirowany potrzebą, i trochę ciekawością jak działa kompresor audio z Husarka oparty na fotorezystorze, postanowiłem coś takiego wykonać. Sporo światła na niuanse działania fotorezystora wyłożył mi też Henryk SP2JQR.
Układ nieco zmodyfikowałem, użyłem dwóch przeciwsobnie włączonych diod LED, zamiast układów U9b i diod D9 .. D13. Poza pewną trudnością przygotowania tychże, układ, jak mi się wydaje ma swoje zalety - unikam spadku napięcia na diodach prostujących, co jest może najważniejsze. No i oszczędność :-)
Poza tą modyfikacją w ostatnich stopniach kompresora, reszta trzyma się w zasadzie oryginału, z dokładnością że np. zamiast rezystora 5.1k użyłem 4.7k, TL072, ect.
Tu drobna uwaga - na schemacie Automatyki Husarka jest napisane "Rezystor R77 dobrać w zależności od mikrofonu". Pierwotnie numer R77 chyba był gdzie indziej, teraz jest gdzie indziej, trzeba uważać :-). Zapewne chodziło o R79, z gwiazdką. Przy modyfikacjach schematu zmienia się numeracja elementów, a opisy pozostają...
Diody jakich użyłem to dwie L-424IDT (czerwone). Fotorezystor ten sam co w Husarku. Delikatnie, na drobnym papierze ściernym starłem diody wzdłuż, prawie do połowy, tak żeby nie uszkodzić struktury. Skleiłem obie kropelką, po sklejeniu starłem diody " w pionie" do długości ok 2mm (były dość długie).
Kropelką przykleiłem sklejone diody czołem do fotorezystora. Nie mam czarnego kleju na gorąco, więc kilkukrotnie uszczelniłem całość koszulkami termokurczliwymi. Pomiar pod lampą pokazał opór rzędu kilkuset kiloomów więc nieźle. Całość zajęła pół godziny (włącznie z rozklejaniem palców).

İmage İmage İmage

Reszta to jakaś płytka uniwersalna, generator audio, oscyloskop. Trochę przelotek pod spodem :-)

İmage

Teraz to co najważniejsze - charakterystyka kompresji. Zmierzyłem od ~4mV do 100mV p-p sygnału wejściowego, f = 1kHz.

İmage

Wygląda całkiem nieźle. Na wykresie logarytmicznym prawie linia prosta. Być może wolałbym większy wzrost sygnału w okolicach 'zera'. Natomiast nie jest to limiter - wraz ze zwiększaniem się sygnału wejściowego, nawet dla dużych wartości, sygnał wyjściowy również rośnie , choć powoli. Przy bardzo silnym gwiździe, jest możliwość przekroczenia sygnału wyjściowego. Zastanawiam się czy diody LED nie powinny być jaśniejsze.
Na mój odsłuch, układ za dużo przenosi wysokich tonów. Praktycznie nie ma w samym kompresorze elementów ograniczających pasmo od góry (poza elementami ujemnego sprzężenia w op-ampach). Wrzuciłem go na symulator i faktycznie - pasmo sięga baardzo daleko, dużo dalej niż SSB. Niby późniejsze stopnie filtracji to wytną, ale - i tu pytanie do konstruktorów - czy nie spowoduje to wadliwego zadziałania kompresora w pewnych sytuacjach? Mikrofony elektretowe przenoszą wysoko, jakieś bardzo wysokie tony mogą nam "skompresować" sygnał użyteczny...

İmage
(grubsza kreska to wzmocnienie układu).

Polecam ten układ, bo jest ciekawy i prosty, a każdemu miłośnikowi QRP i SSB tym bardziej może się przydać.

Pozdrawiam, liczę na uwagi.
Karol SQ5KVS
(Ten post był ostatnio modyfikowany: 17-07-2013 18:30 przez SQ5KVS.)
17-07-2013 16:19
Znajdź wszystkie posty użytkownika Odpowiedz cytując ten post
SQ5KVS Offline
Karol
*****

Liczba postów: 1,013
Dołączył: 26-09-2012
Post: #2
RE: Kompresor a'la Husarek
Z tak zmontowanym układem kompresora, TRX QRP "post AVT5151" przeprowadziłem kilka łączności. Korepondenci potwierdzją bardzo dobrą modulację mimo niskiej mocy wyjściowej TRX (5W). Od jednego usłyszałem nawet że "jak z fabryki", hi. Najdalsze jak na razie QSO z DF0MG - minimalnie ponad 1000km z raportem 59 (!).

Pozdrawiam
30-07-2013 11:12
Znajdź wszystkie posty użytkownika Odpowiedz cytując ten post
SQ5KVS Offline
Karol
*****

Liczba postów: 1,013
Dołączył: 26-09-2012
Post: #3
RE: Kompresor a'la Husarek
Dłubiąc w temacie AGC do Fukusia i pamiętając słowa Henryka z wątku Husarka przy okazji omawiania kompresora właśnie:
Cytat:"Najlepsze sterowanie diody LED byłoby ze źródła prądowego, skomplikowałoby to jednak nadmiernie całą konstrukcję"

pomyślałem aby pominąć "mostek" prostujący napięcie ze wzmacniacza operacyjnego (tak zrobiłem we własnym kompresorze wyżej) a diody LED - dwie przeciwsobnie - wsadzić w gałąź ujemnego sprzężenia wzmacniacza. Daje to właśnie źródło prądowe sterowane napięciem, czyli (prawie) liniową charakterystykę prądu diody - a co za tym idzie - świecenia, od napięcia wejściowego.
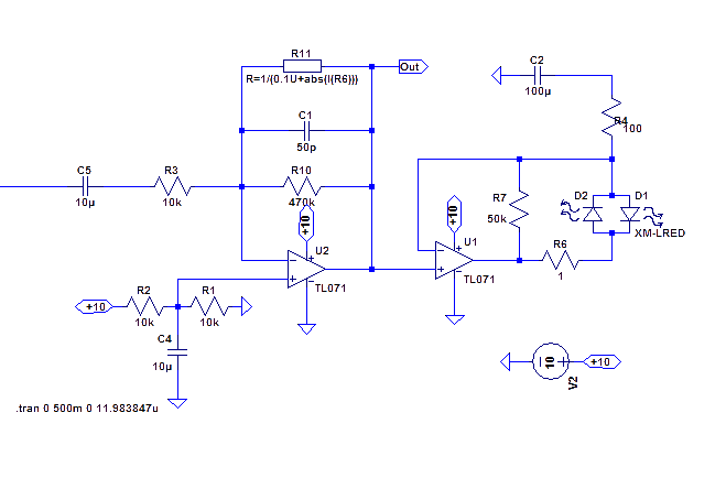
Schemat poniżej:
İmage

O wartości przełożenia napięcia na prąd decyduje rezystor R4 prostą relacją Uwe / R4. W tym układzie dla 10mV na wejściu przez diody popłynie prąd 100uA. Wydaje się to mało ale diody świecą pełnym światłem przy 10-20mA (takie zwykłe) a 100uA to aż dość światła żeby fotorezystor (który, przypomnę jest elementem wykonawczym w pętli kompresora) to wyczuł.

Trudnym się może wydawać przeciwsobne łączenie ledów, problemy mogą być mechaniczne - bo trzeba obydwie upchnąć przed fotorezystorem i elektryczne - bo wydajność świecenia w zależności od prądu może być różna... Ale od czego jest google które wynalazł mi przeciwsobną diodę LED o identycznych kolorach tzn czerwonym Smile http://www.optosupply.com/UploadFile/PDF...23131a.pdf. Dokładnie ta jest do nabycia w TME. Warto jej zeszlifować łepek dzięki czemu będzie bliżej fotorezystora i skleić np. kropelką.

Jeszcze kilka słów o użytym wzmacniaczu operacyjnym w tym układzie (i podobnych).
Dopóki napięcie wyjściowe wzmacniacza nie przekracza napięcia progowego diody, wzmacniaczowi wydaje się że pracuje w otwartej pętli wzmocnienia czyli ma - idealnie - wzmocnienie nieskończone. Powyżej tego napięcia dioda zaczyna przewodzić i działa ujemne sprzężenie zwrotne.
W praktyce wzmocnienie otwartej pętli jest skończone i mocno zależy od częstotliwości (szybko spada). Dla TL072 i podobnych jest to (dla DC) nieco ponad 100 tyś x. Dla 5kHz już tylko około 1000x (http://www.ti.com/lit/ds/symlink/tl071.pdf rysunek 9 str. 10). Załóżmy teraz że nasze diody LED zaczynają przewodzić przy napięciu 1.5V. Dla 10Hz mamy 100 000x wzmocnienia więc na wejściu potrzebujemy 15uV . Dla 5kHz potrzebujemy już 1.5mV. Tak więc wydajność sterowania LEDem wyraźnie maleje z częstotliwością. Dla wyższych częstotliwości próg zadziałania kompresji jest wyższy. Można to skompensować prostym filtrem RC na wejściu (np. kondensatorem C1). W praktyce i tak chyba mamy dość napięcia na wejściu (z samego mikrofonu elektretowego spokojnie wyjdzie kilkadziesiąt mV) i można będzie zwiększyć R4.
Dla wysokich częstotliwości, konieczności wysterowania dużym prądem lub wysokiego napięcia progowego LEDów TL072 może nie być za dobry, ponieważ ma dość małą wydajność prądową, do tego wymaga dość sporego odstępu maksymalnego napięcia wyjściowego od napięć zasilających.

Przebiegi prądu na diodach:
İmage
V004 to wejście, Ix to prąd wyjściowy (czyli prąd na diodach). Widać tam ten ząbek w okolicach zera, to jest właśnie efekt skończonego wzmocnienia opampa i progu przełączania diody.
23-06-2016 13:23
Znajdź wszystkie posty użytkownika Odpowiedz cytując ten post
SP2JQR Offline
Henryk
*****

Liczba postów: 1,528
Dołączył: 23-08-2009
Post: #4
RE: Kompresor a'la Husarek
Super. Tak trzymać!
Może spróbujesz zrobić też kompresor dynamiki w tej filozofii.
Choć robisz ARW to ciekaw jestem jak będzie brzmiało audio z tak przerobionego kompresora? Można nagrać plik bezpośrednio z kompresora. Dla porównania przydałby się też plik z oryginalnego kompresora bez modyfikacji. Jakby się uprzeć to można w stereo, dwa kompresory puścić z jednego mikrofonu, w lewym uchu nowy kompresor w prawym stary.

Pojedyncza dioda z mostkiem też powinna działać, tylko progi diód się niestety pododają. Można jednak zastosować diody schotky i spróbować jaka będzie różnica.
(Ten post był ostatnio modyfikowany: 23-06-2016 19:39 przez SP2JQR.)
23-06-2016 19:39
Znajdź wszystkie posty użytkownika Odpowiedz cytując ten post
SQ5KVS Offline
Karol
*****

Liczba postów: 1,013
Dołączył: 26-09-2012
Post: #5
RE: Kompresor a'la Husarek
To co napisałem wyżej to właśnie kompresor. Na AGC / ARW jest raczej za wolne, choć prostota układu mnie mocno kusi.
Zacząłem pisać o opampie - a nie skończyłem bo mi wyleciało - z gorąca. Lepszy zamiast TL072 może być NE5532, który co prawda dla DC ma mniejsze wzmocnienie otwartej pętli, ale dla 5kHz jest jeszcze siedemdziesiąt kilka dB czyli kilka razy więcej niż TL. Co może być też ważne, NE5532 ma kilka razy większy prąd który może oddać. W Husarku właśnie ten został użyty. W rzeczywistym układzie jako napięcie połowy zasilania (łączenie R4 i R3) można użyć gotowego źródła napięcia np 5 czy 6V, jak np. właśnie w Husarku.

W kwestii AGC do Fukusia jestem już sporo mądrzejszy, co niestety słabo się przekłada na moje zadowolenie z uzyskanych rezultatów... Tzn rezultaty są, ale komplikacja rośnie, a tego chcę uniknąć.
24-06-2016 10:55
Znajdź wszystkie posty użytkownika Odpowiedz cytując ten post
SQ5KVS Offline
Karol
*****

Liczba postów: 1,013
Dołączył: 26-09-2012
Post: #6
RE: Kompresor a'la Husarek
Witam
Przeprowadziłem kilka pomiarów. Niewątpliwie układ działa, choć nie jestem pewien czy ma taką charakterystykę jaką byśmy chcieli Smile Układ podobny to tego który zamieściłem powyżej choć R4 nie idzie do połowy zasilania tylko przez kondensator kilkaset uF do masy. W innym wypadku całość się potrafiła wzbudzać (to wina prostoty układu i montażu).
Diodę LED zeszlifowałem i skleiłem kropelką z fotorezystorem. Na nóżki założyłem cienkie czarne koszulki termokurczliwe, na korpusy grubsze. Opór bez świecenia diodą pod lampką wykraczał poza możliwości mojego miernika (czyli jest większy niż 20MOmów).
İmage

Dla różnych wartości wzmocnienia (R3) przeprowadziłem kilka pomiarów Uwyp-p / Uwe p-p. Generalnie wykres przypominał wykresy W1 i W2 czyli był logarytmiczny*. Ciekawy wykres jest gdy dodałem rezystor ograniczający wzmocnienie sterowania ledami - R7 (dla W1 i W2 go nie było, dla WL był około 22k) - wyraźnie widać jak poniżej pewnego napięcia wejściowego pierwszy wzmacniacz wzmacnia maksymalnym wzmocnieniem (~R10/R3) a potem zaczyna działać dość ostro ograniczenie i działa prawie jak limiter. Wartość progu tego załamania można by właśnie regulować wartością R7 (im mniejszy tym wyższy próg).

İmage

*Tak do końca nie był logarytmiczny ale go przypominał. Logarytm robi się bardziej "płaski". Tu to coś bardziej jak N*Log(x) + M*x.
(Ten post był ostatnio modyfikowany: 04-08-2016 13:11 przez SQ5KVS.)
04-08-2016 13:11
Znajdź wszystkie posty użytkownika Odpowiedz cytując ten post
SP5BMP Offline
Janusz
****

Liczba postów: 606
Dołączył: 02-11-2010
Post: #7
RE: Kompresor a'la Husarek
Zmieniając wartość R7 będziesz mógł regulować stopień kompresji. A może zastosować SSM2167, który kosztuje 4 zł. I posiada jeszcze bramkę szumów ? powodzenia Karolu. Pozdrawiam, Janusz.
04-08-2016 13:54
Znajdź wszystkie posty użytkownika Odpowiedz cytując ten post
SQ5KVS Offline
Karol
*****

Liczba postów: 1,013
Dołączył: 26-09-2012
Post: #8
RE: Kompresor a'la Husarek
Taaak.. Odpowiadając na pytanie czemu nie użyć SM2167 odpowiem że... nie pamiętam Smile Pierwotnie Fukuś miał być THT, i chyba dlatego, ale powiem szczerze....
Pomysł ze źródłem prądowym zaświtał mi w głowie jak myślałem nad detektorem do AGC i pomyślałem że można to tu zaadaptować.
Ciekawą sprawą jest też czemu ludzie boją się wzmacniaczy operacyjnych Smile

Inna rzecz. W tym SM2167 jest detektor RMS. Do jego wyjścia nie mamy wprost dostępu, ale jest kondensator odpowiadający za stałą czasową. Czy ktoś może sprawdzał co na tym kondensatorze jest (pin6 układu). Podejrzewam że to co na rys. 13 i 14 ale pewności nie mam (a nie mam jak sprawdzić teraz, mieszkanie w proszku).
05-08-2016 10:47
Znajdź wszystkie posty użytkownika Odpowiedz cytując ten post
SP2JQR Offline
Henryk
*****

Liczba postów: 1,528
Dołączył: 23-08-2009
Post: #9
RE: Kompresor a'la Husarek
Gdzie SSM2167 jest po 4zł, bo tu:
http://www.tme.eu/pl/katalog/#idp=1&sear...rameters=1
jest znacznie droższy?
05-08-2016 12:15
Znajdź wszystkie posty użytkownika Odpowiedz cytując ten post
SQ5KVS Offline
Karol
*****

Liczba postów: 1,013
Dołączył: 26-09-2012
Post: #10
RE: Kompresor a'la Husarek
W TME i w Sławmirze jest po 9zł, taniej też nie widziałem (chyba że aukcje itp).
05-08-2016 12:31
Znajdź wszystkie posty użytkownika Odpowiedz cytując ten post
Odpowiedz 


Skocz do:


Użytkownicy przeglądający ten wątek: 1 gości