Odpowiedz 
 
Ocena wątku:
  • 0 Głosów - 0 Średnio
  • 1
  • 2
  • 3
  • 4
  • 5
Zasilacz 6-8A
SQ4RNF Offline
Łukasz
***

Liczba postów: 213
Dołączył: 19-04-2010
Post: #1
Zasilacz 6-8A
Witam,
Poszukuję schematu zasilacza regulowanego 0-14V o wydajności prądowej około 6-8A. Posiadam słynny zasilacz laboratoryjny z electronics-lab 0-30V ale przy zasilaniu odbiornika 12V (a takim napięciem najczęściej się coś zasila) sporo mocy idzie w powietrze (a pokój wolę ogrzewać gazem, bo taniej Big Grin ). Oczywiście napięcie ma być stabilizowane. Ze względu na prawo Darwina, przyda się także zabezpieczenie przeciwzwarciowe Cool

Z pozdrowieniami,
Łukasz SQ4RNF
(Ten post był ostatnio modyfikowany: 07-11-2012 23:26 przez SQ4RNF.)
07-11-2012 23:26
Znajdź wszystkie posty użytkownika Odpowiedz cytując ten post
SP6-11003 Offline
Andrzej
**

Liczba postów: 63
Dołączył: 24-06-2012
Post: #2
RE: Zasilacz 6-8A
Hej Łukasz. ja kiedyś zmajstrowałem taki sobie zasilacz Smile

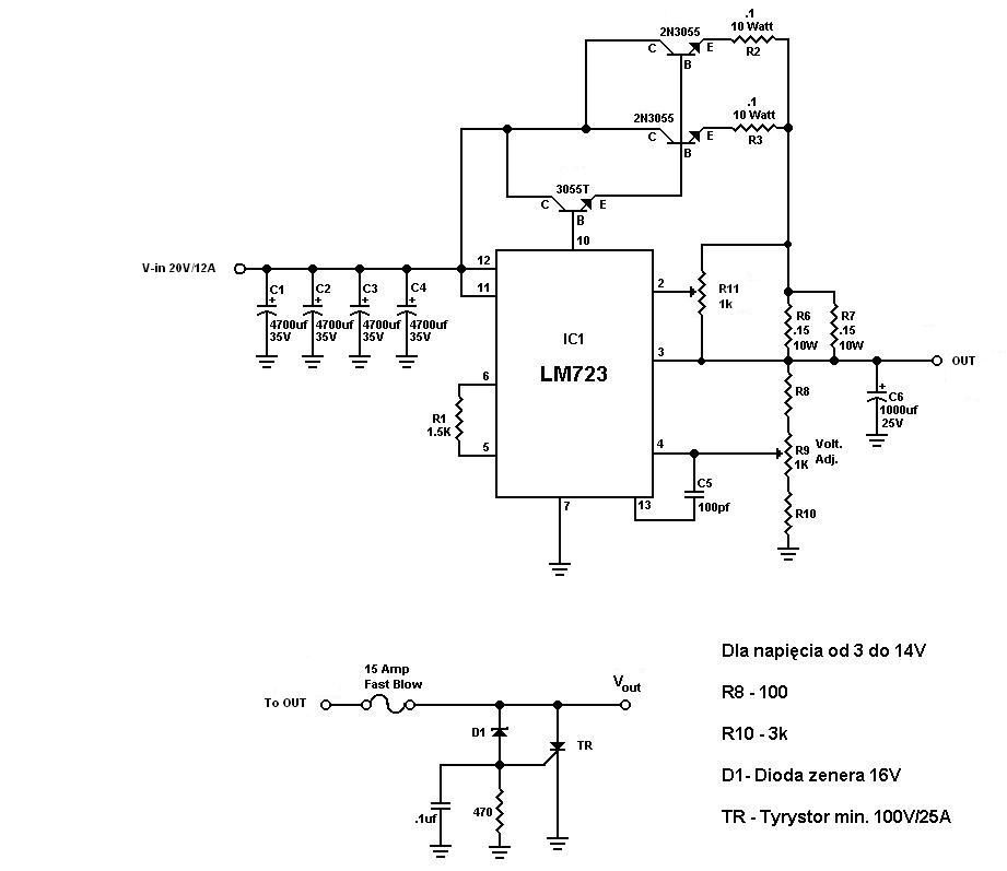
İmage

Przy podanych wartościach elementów uzyskałem zakres regulacji od 3V do 14V. Zamiast 2n3055 możesz zastosować każdy inny tranzystor o wytrzymałości min 10A. Choć szczerze to z tymi tranzystorami dalej problemu nie ma w sklepach jak i z lepszymi np. KD502 a obudowa tego tranzystora typu TO-3 zapewnia prawidłowe chłodzenie na radiatorze. Układ ten posiada limiter prądu wyjściowego regulowanym na potencjometrze R11.


Może Ci się nada ten schemat znaleziony kiedyś w internecie i układ ten działa ciągle u mnie z bardzo zadowalającą stabilizacją Smile
08-11-2012 1:01
Odwiedź stronę użytkownika Znajdź wszystkie posty użytkownika Odpowiedz cytując ten post
SQ9JXT Offline
Tomek
****

Liczba postów: 493
Dołączył: 05-04-2011
Post: #3
RE: Zasilacz 6-8A
Rozejrzyj się za stabilizatorem LM338 jak połączysz 2 szt to będziesz miał około 10A.
cxem.net/doc/pitanie/LM138.pdf

Już prościej się nie da Smile
08-11-2012 13:16
Znajdź wszystkie posty użytkownika Odpowiedz cytując ten post
NEXIA Offline


Liczba postów: 7
Dołączył: 19-09-2010
Post: #4
RE: Zasilacz 6-8A
Da się, np. KS SN07 (max.7A) lub KS SN10 (max.10A)
http://www.nikomp.com.pl/opisy/UXK00/UXKSN070.pdf
(Ten post był ostatnio modyfikowany: 08-11-2012 18:56 przez NEXIA.)
08-11-2012 18:56
Znajdź wszystkie posty użytkownika Odpowiedz cytując ten post
SQ8AQX Offline
Robert
***

Liczba postów: 189
Dołączył: 08-03-2010
Post: #5
RE: Zasilacz 6-8A
Może wystarczy zrobić zasilacz na LT1083 ?

http://www.ebay.pl/itm/1PCS-LT1083CP-LT1...3a73202448

http://www.ebay.pl/itm/2PCS-IC-LINEAR-TO...3a77e6dde4

http://sq8aqx.blogspot.com/
09-11-2012 10:59
Odwiedź stronę użytkownika Znajdź wszystkie posty użytkownika Odpowiedz cytując ten post
SQ4RNF Offline
Łukasz
***

Liczba postów: 213
Dołączył: 19-04-2010
Post: #6
RE: Zasilacz 6-8A
Bardzo dziękuję Kolegom Smile Nie spodziewałem się, że istnieją stabilizatory na takie prądy, he he.

Z pozdrowieniami,
Łukasz SQ4RNF
12-11-2012 18:42
Znajdź wszystkie posty użytkownika Odpowiedz cytując ten post
SP5LQV Offline
Andrzej
**

Liczba postów: 78
Dołączył: 21-03-2010
Post: #7
RE: Zasilacz 6-8A
Cześć . mam jeszcze jeden SN07 ! na pierwszym przekroczyłem max napięcia wejściowego - u mnie wyszło ( po kondensatorze 35,5 V i krótkie działanie !!!! na luzie ! Poszedł dym i koniec regulowania napięciem wyjściowym .
Chyba tych wejściowych napięć nie wolno traktować na MAXA .
Andrzej
21-02-2013 18:27
Znajdź wszystkie posty użytkownika Odpowiedz cytując ten post
NEXIA Offline


Liczba postów: 7
Dołączył: 19-09-2010
Post: #8
RE: Zasilacz 6-8A
Mój SN07 ma tylko ok.20V na wejściu i chodzi bardzo dobrze jak do tej pory. Używam go jako prostownika (14,4V - 6A) i zasilacza regulowanego.
21-02-2013 20:36
Znajdź wszystkie posty użytkownika Odpowiedz cytując ten post
SQ9JXT Offline
Tomek
****

Liczba postów: 493
Dołączył: 05-04-2011
Post: #9
RE: Zasilacz 6-8A
Mnie to wygląda na to, że ten stabilizator KDSN07 czy 10 to po prostu LM317 z tranzystorem mocy zalakowany w jednej obudowie. Wynika to z zakresu regulacji 1,2-32V i napięcia wejściowego 35V.
Z uwagi na koszt około 30-40zł to taniej wyjdzie po prostu kupić LM317 i solidny tranzystor i połączyć to w kupę. Efekt będzie identyczny.
Pozdrawiam!
Tomek
(Ten post był ostatnio modyfikowany: 22-02-2013 10:22 przez SQ9JXT.)
22-02-2013 10:22
Znajdź wszystkie posty użytkownika Odpowiedz cytując ten post
SP9OYN Offline
Janusz
***

Liczba postów: 105
Dołączył: 17-05-2012
Post: #10
RE: Zasilacz 6-8A
(22-02-2013 10:22)SQ9JXT napisał(a):  Mnie to wygląda na to, że ten stabilizator KDSN07 czy 10 to po prostu LM317 z tranzystorem mocy zalakowany w jednej obudowie. Wynika to z zakresu regulacji 1,2-32V i napięcia wejściowego 35V.
Z uwagi na koszt około 30-40zł to taniej wyjdzie po prostu kupić LM317 i solidny tranzystor i połączyć to w kupę. Efekt będzie identyczny.
Pozdrawiam!
Tomek

KDNS05 lub KDNS07 to hybryda 3 lub 4 sztuki LM317 na ceramice.
22-02-2013 19:27
Znajdź wszystkie posty użytkownika Odpowiedz cytując ten post
Odpowiedz 


Skocz do:


Użytkownicy przeglądający ten wątek: 1 gości