Odpowiedz 
 
Ocena wątku:
  • 5 Głosów - 2.6 Średnio
  • 1
  • 2
  • 3
  • 4
  • 5
Tiny DDS bis
SP6FRE Offline
Leszek
****

Liczba postów: 737
Dołączył: 20-09-2009
Post: #21
RE: Tiny DDS bis
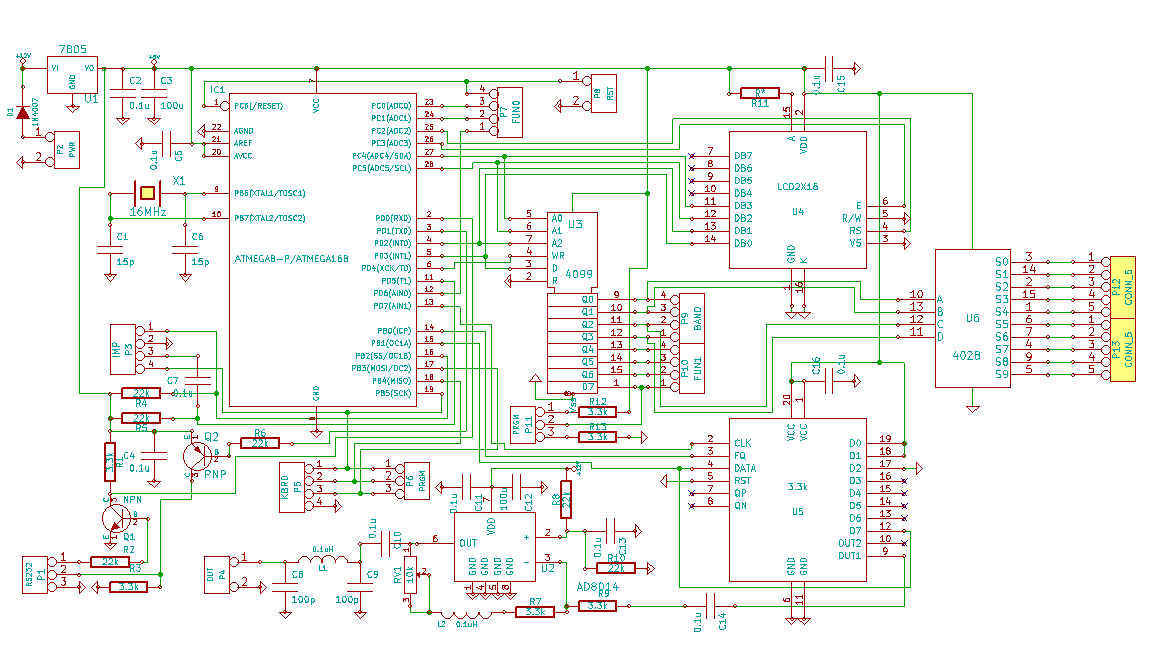
Zamknąłem część "hardware" projektu generatora projektem płytki drukowanej, która jest już w produkcji i za mniej więcej 2 tygodnie pojawi się gotowa do montażu. Ostatecznie płytka główna ma rozmiar 60/90mm, do tego 5 klawiszy, wyświetlacz i gniazdo na gotowy moduł generatora AD9850. Wprowadziłem również drobne zmiany w schemacie urządzenia. Ponieważ zostało mi trochę miejsca na płytce to wstawiłem dodatkowo dekoder 1 z 10 CD4028 co pomoże np. w bezpośrednim wystawieniu do 8 sygnałów sterujących np. przełącznikiem pasm. Oczywiście układ nie musi być montowany wtedy potrzebny będzie jakiś dekoder zewnętrzny.
Ponieważ dotarły do mnie również układy CD4099 to mogłem w praktyce potwierdzić metodę sterowania dwóch urządzeń z jednej szyny danych. Układ 4099 to 8 rejestrów przechowujących 8 bitów a każdy z bitów może być indywidualnie programowany. Wspólne linie danych sterują tym układem oraz wyświetlaczem.
L.J.


Załączone pliki Miniatury
İmage
22-07-2012 17:44
Odwiedź stronę użytkownika Znajdź wszystkie posty użytkownika Odpowiedz cytując ten post
SP6FRE Offline
Leszek
****

Liczba postów: 737
Dołączył: 20-09-2009
Post: #22
RE: Tiny DDS bis
Dziś otrzymałem płytki do generatora Tiny DDS. Na początek znalazłem błąd w płytce klawiszy, źle zmierzyłem odległości pinów klawiszy i musiałem płytkę dodatkowo nawiercać powiększając odstępy pomiędzy pinami :-(
Pomimo tej wstępnej porażki reszta na razie się sprawdza. Nie zdążyłem jeszcze uruchomić układu ale zmontowałem go mechanicznie i przygotowałem do wstępnego programowania i uruchomienia. Na zdjęciach widać jak to wszystko będzie wyglądać. Klawiatura ma 5 przycisków i będzie wspomagana impulsatorem oraz przełącznikeim w osi impulsatora. Całość będzie samonośna, montowana do płyty czołowej za pomocą sześciokątnych wsporników gwintowanych M3. Gotowy generator 9850 "made in China" wstawiany jest w gniazda z tyłu płytki. Zamierzam wykonać generator Tiny DDS bis możliwie uniwersalnie co będzie głównie zależeć od oprogramowania ale będzie go można stosować do urządzeń z bezpośrednią przemianą jak i z programowanymi pośrednimi z dodatkową możliwością położenia pośredniej względem hetrodyny dla każdego pasma. W układzie znajdzie się sporo sygnałów sterujących logiką transceivera, w tym przełącznik pasm, wejścia pomiarowe i co fantazja przyniesie a na co pamięć układu pozwoli ;-) Szkoda tylko, że nadchodzące pilne obowiązki ograniczą na jakiś czas moją aktywność w tym temacie a także w temacie trx-a cw :-(
L.J.


Załączone pliki Miniatury
İmage İmage İmage İmage İmage İmage İmage
08-08-2012 0:11
Odwiedź stronę użytkownika Znajdź wszystkie posty użytkownika Odpowiedz cytując ten post
SP6FRE Offline
Leszek
****

Liczba postów: 737
Dołączył: 20-09-2009
Post: #23
RE: Tiny DDS bis
Z powodu braku czasu na razie udało mi się odtworzyć stan oprogramowania generatora z fazy wstępnej.
Działa mi sterowanie modułu AD9850 oraz klawiatura. Możliwa jest zmiana kroku sterowania: 10Hz, 20Hz, 100Hz, 1kHz, 10kHz, 100kHz oraz 1MHz za pomocą impulsatora z użyciem jego przełącznika osiowego ale można również zmieniać krok z pomocą lewego klawisza (czerwonego na zdjęciu) i impulsatora. To pozwoli na użycie impulsatorów bez funkcji przełącznika na osi. Zmiana częstotliwości generatora odbywa się oczywiście za pomocą impulsatora z wybranym krokiem. Zastanawiam się nad doborem najlepszego zestawu kroków sterowania. Czy na przykład jest sens stosowania kroku 10Hz oraz któregoś z większych, 1kHz lub 10kHz?
L.J.


Załączone pliki Miniatury
İmage İmage
15-08-2012 10:55
Odwiedź stronę użytkownika Znajdź wszystkie posty użytkownika Odpowiedz cytując ten post
SP9MRN Offline
MAc
*****

Liczba postów: 822
Dołączył: 29-08-2009
Post: #24
RE: Tiny DDS bis
Ja jestem przyzwyczajony do 5khz/obrót i 1MHz - bo tak mam w icomie. Ale tam jest duża gałka.

MAc
mrn
15-08-2012 12:41
Odwiedź stronę użytkownika Znajdź wszystkie posty użytkownika Odpowiedz cytując ten post
SP6FRE Offline
Leszek
****

Liczba postów: 737
Dołączył: 20-09-2009
Post: #25
RE: Tiny DDS bis
W moich rozwiązaniach generatorów DDS stosuję nieco inna zasadę impulsowania. Zamiast dążyć do maksymalnej rozdzielczości, co pozwoli na uzyskanie 5kHz/obrót (oznacza to co najmniej 250 impulsów na obrót dla kroku 20Hz) stosuję tanie impulsatory o 24 impulsach na obrót ale z możliwością szybkiej zmiany kroku. W ten sposób mogę uzyskać dokładność 240Hz na obrót przy 24 krokach 10Hz oraz 24MHz przy kroku 1MHz. Przez to wymagania na impulsator oraz jego obsługę programową istotnie się zmniejszają kosztem nieco bardziej skomplikowanej manipulacji. Do tej pory do zmiany kroku stosowałem klawisze ale z pomocą przełącznika na osi impulsatora możliwa jest obsługa kroku i strojenia wyłącznie za pomocą impulsatora. Na wszelki wypadek jednak jeden z klawiszy pełnił będzie rolę przełącznika osiowego impulsatora i wtedy będzie można zastosować impulsatory o większej rozdzielczości wykonane np. z silnika krokowego.
L.J.
15-08-2012 22:50
Odwiedź stronę użytkownika Znajdź wszystkie posty użytkownika Odpowiedz cytując ten post
SP9MRN Offline
MAc
*****

Liczba postów: 822
Dołączył: 29-08-2009
Post: #26
RE: Tiny DDS bis
OK, masz rację. Przyzwyczaiłem się do AS5040, ale jeżeli to ma być tanie rozwiązanie, to masz 100% słuszności

MAc
16-08-2012 0:17
Odwiedź stronę użytkownika Znajdź wszystkie posty użytkownika Odpowiedz cytując ten post
SP6FRE Offline
Leszek
****

Liczba postów: 737
Dołączył: 20-09-2009
Post: #27
RE: Tiny DDS bis
Nieco pod presją czasu zakończyłem montaż generatora DDS w części sprzętowej. Sprawdziłem poprawność działania rejestru pamięci 4089 oraz dekodera 4028. Zamontowałem równiez wzmacniacz sygnału wyjściowego na AD9814. Wszystko działa choć znalazłem kolejny błąd w druku. Pomyliłem przy projektowaniu wejścia (+) i (-) wzmacniacza AD9814 i kilka godzin dochodziłem dlaczego prosty wzmacniacz zamiast wzmacniać zachowuje sie jak generator ;-). Zaprogramowałem również układ z wykorzystaniem AT Mega8 do współpracy z transceiverem cw . Funkcjonalność generatora obejmuje zmianę kroku strojenia za pomocą klawisza i impulsatora, zmianę pasma klawiszem od 3.5 przez 7 do 14MHz (a więc trzy pasma) choć można to zrobić również przez zmianę częstotliwości impulsatorem. Ze zmianą pasma skojarzone są sygnały sterujące obwodami wejściowymi w trx-ie co odbywa się przy przekraczaniu progów częstotliwości 5.5MHz oraz 11MHz. Możliwy jest wybór dwóch częstotliwości pracy z możliwością ich szybkiego przełączenia i zrównania, działa zmiana częstotliwości przy przejściu na nadawanie o 800Hz a więc wystarczy wstroić się na sygnał około 800Hz przy odbiorze aby nadajnik przestroił się sam o 800Hz podczas pracy, działa tez opóźnienie czasowe przejścia z nadawania na odbiór (ok. 0.5 sek). Mam też komplet sygnałów sterujących dla trx-a N/O. Na razie wszystkie parametry są ustawione na stałe ale w docelowym oprogramowaniu będzie można je zmieniać i konfigurować. Pisałem wcześniej, że napisałem oprogramowanie pod presją czasu bo spieszyłem się aby zdążyć przed spotkaniem w Burzeninie gdzie pojawi się komplet generatora w połączeniu z trx-em. Na oko wszystko działa prawidłowo ale testowałem system krótko więc jakieś male błędy mogą się pojawić. W każdym razie układ będzie można dotknąć i wypróbować jego działanie w praktyce.
L.J.
W uzupełnieniu poprzedniej informacji załączam najbardziej aktualne zdjęcia generatora "na stanowsiku bojowym" czyli w obudowie TRX-a cw ,na potrzeby którego był programowany. Więcej o funkcjonalności poszczególnych klawiszy napisałem właśnie w wątku transceivera, w każdym razie oba urządzenia przeszły chrzest bojowy bo zrobiłem pierwszą łączność na cw w pasmie 3.5 dziś o koło 19 ;-)
Oba urządzenia, jako funkcjonalny komplet pojada jutro do Burzenina gdzie będzie można je obejrzeć na żywo.
L.J.


Załączone pliki Miniatury
İmage İmage İmage
(Ten post był ostatnio modyfikowany: 13-09-2012 20:36 przez SP6FRE.)
13-09-2012 10:44
Odwiedź stronę użytkownika Znajdź wszystkie posty użytkownika Odpowiedz cytując ten post
SP9VNM Offline
Jerzy
***

Liczba postów: 100
Dołączył: 18-06-2009
Post: #28
RE: Tiny DDS bis
Leszku, jak tam DDS ?
Z racji funkcjonalności i wykorzystywania gotowych modułów syntezy Twoja konstrukcja jest interesująca chyba dla większej ilości kolegów. Czy na łamach SP-HM można oczekiwać upublicznienia dokumentacji ?
11-10-2012 11:18
Znajdź wszystkie posty użytkownika Odpowiedz cytując ten post
SP6FRE Offline
Leszek
****

Liczba postów: 737
Dołączył: 20-09-2009
Post: #29
RE: Tiny DDS bis
Część (lwia) informacji jest już dostępna bo schemat jest już ustabilizowany oraz podałem podstawowy sposób sterowania modułem DDS, można równiez testować własne moduły za pomocą prostego oprogramowania. Dostępna jest również obecna wersja oprogramowania na potrzeby TRX-a CW.
Mam również jeden egzemplarz płytki drukowanej (która ma dwa błędy) ale mogę go komuś udostępnić bo naprawa nie jest trudna co powinno nieco rozruszać temat. Oczywiście sprzedam płytkę w cenie zakupu i przesyłki do zainteresowanego pod warunkiem jednakowoż, że będzie sie dzielił wiedzą i doświadczeniem z realizacji na forum. Na tej płytce zadziała każda obecna i przyszła wersja oprogramowania ale trzeba skorygować druk. Szczegóły opisałem wcześniej ale oczywiście podam dokładny opis co i jak trzeba zrobić w razie potrzeby.
Mam nadzieję w tym tygodniu zabrać się za zaawansowaną wersję oprogramowania - chodzi głównie o doprogramowanie pośredniej z możliwością manipulacji wzajemnego położenia pasma i heterodyny względem siebie.
Czeka mnie korekta (niewielka) druku i wtedy udostępnię pliki Kicad bo na razie druk ma błędy :-(. Jak zwykle na wszystko brakuje czasu ale w tym tygodniu temat na pewno ruszę do przodu bo uporałem się z kilkoma zaległymi i pilniejszymi sprawami.
L.J.
11-10-2012 12:17
Odwiedź stronę użytkownika Znajdź wszystkie posty użytkownika Odpowiedz cytując ten post
SP6-11003 Offline
Andrzej
**

Liczba postów: 63
Dołączył: 24-06-2012
Post: #30
RE: Tiny DDS bis
Witaj Leszku Smile Jak tam prace z oprogramowaniem się posuwają ? Mój odbiornik na pełne pasmo KF właściwie już jest prawie w pełni skończony ale czeka na jakiś lepszy generator VFO bo aktualne mi pływa i mam problem z stabilizacją jego ... A Twój układ by się w sam raz nadał do mojego projektu, który jak już będzie skończony chcę zamieścić tutaj na forum Smile
(Ten post był ostatnio modyfikowany: 21-10-2012 19:16 przez SP6-11003.)
21-10-2012 19:16
Odwiedź stronę użytkownika Znajdź wszystkie posty użytkownika Odpowiedz cytując ten post
Odpowiedz 


Skocz do:


Użytkownicy przeglądający ten wątek: 1 gości