Odpowiedz 
 
Ocena wątku:
  • 1 Głosów - 5 Średnio
  • 1
  • 2
  • 3
  • 4
  • 5
trx cw na wszystkie pasma - prosta konstrukcja
SQ8GUO Offline
Waldek
**

Liczba postów: 86
Dołączył: 15-06-2011
Post: #101
RE: trx cw na wszystkie pasma - prosta konstrukcja
dzieki Leszku!
tak na szybko wydrukowalem sobie datasheet tego mniejszego i porownalem z tym co ty zastosowales u siebie - wymiary nie pasuja, wiec szukam dalej...

znalazlem cos takiego:
maly przekaznik do BPF i LPF = ?

mozesz zerknac na datasheet i potwierdzic ze bedzie sie nadawal? ja zaraz sam sobie dane porownam i zobacze czy na moj chlopski rozum zgadza sie z tym Axicom D02309 FX2

dzieki
pozdrawiam
----------------------------------------------------------\
Porownanie danych katalogowych wyszlo na korzysc Twojego przekaznika, bo jest bardziej odporny na chwilowe duze napiecia (do 6000V) a ten moj do 2500V, ale reszta jest podobna. Dzieki za potwierdzenie nizej ze jest to zamiennik - zakupie go wiec i bedziemy testowacSmile
Zdrowka Leszku!!
p.s. juz mam nadzieje ze nic mi nie brakuje i za chwile bede po malu kompletowal urzadzenie.
(Ten post był ostatnio modyfikowany: 29-01-2020 11:37 przez SQ8GUO.)
28-01-2020 18:59
Znajdź wszystkie posty użytkownika Odpowiedz cytując ten post
SP6FRE Offline
Leszek
****

Liczba postów: 737
Dołączył: 20-09-2009
Post: #102
RE: trx cw na wszystkie pasma - prosta konstrukcja
Waldku!

Wydaje się, że pokazałeś dokładny zamiennik dla małego przekaźnika.
W tym przypadku stanie się zbędne użycie dodatkowego opornika szeregowego w obwodzie zasilania przekaźnika (100 omów) bo pokazany działa wprost na napięcie 12V. Zamiast opornika trzeba będzie zastosować zworę.

L.J.
29-01-2020 10:26
Odwiedź stronę użytkownika Znajdź wszystkie posty użytkownika Odpowiedz cytując ten post
SP6FRE Offline
Leszek
****

Liczba postów: 737
Dołączył: 20-09-2009
Post: #103
RE: trx cw na wszystkie pasma - prosta konstrukcja
Witam!

Udało mi się przystosować układ sterownika do modułu generatora Si5351. Zaciekawiła mnie konstrukcja trx-a z podwójną przemianą uBITX opisywanego w tym wątku.

Generator Si5351 jest dość tani, sprzedawany jest w postaci gotowego modułu, który wprost można dołączyć do gniazda zamiast AD9833.

İmage

İmage

İmage

Na poszczególnych zdjęciach, dla przypomnienia płytka sterownika z generatorem AD9833 oraz z modułem Si5351.

Jestem też na ukończeniu oprogramowania do obsługi modułu Si5351, który oferując trzy niezależne sygnały do 200MHz idealnie nadaje się do urządzenia uBITX.

L.J.
(Ten post był ostatnio modyfikowany: 03-02-2020 21:38 przez SP6FRE.)
03-02-2020 21:38
Odwiedź stronę użytkownika Znajdź wszystkie posty użytkownika Odpowiedz cytując ten post
SQ8GUO Offline
Waldek
**

Liczba postów: 86
Dołączył: 15-06-2011
Post: #104
RE: trx cw na wszystkie pasma - prosta konstrukcja
Leszku, czy mozna w takim razie wykorzystac ten uklad z Si5351 jako generator warsztatowy ze zmiennym pozmiomem napiecia VFO (rozne uklady/TRXy wymagaja roznych poziomow wiec taki potencjometr, lub programowo bylby super). Mam od Ciebie 3 plytki i mysle czy jedna by sie nadala wtedy na taki projekt. Dodatkowo jest tam ten generator m.cz. (tonowy), ktory zdaje sie mozna by wykorzystac do strojenia nadajnikow.
Tylko jak to wszystko ze soba ogarnac, tj. gniazda (wyprowadzenia), tak by taki amator jak ja mogl sobie wyprowadzic tyle gniazd ile trzeba na jakiejs obudowie.

I dodatkowo, czy przy pomocy takiego DDS-a mozna dodatkowo generowac kilka przebiegow tj. prostokatny, pila, sinus itp. (nie bardzo wiem jeszcze do czego mozna to wykorzystac, ale o ile pamietam to taki Si5351 byl chyba w takich ukladach tez wykorzystywany) - moze cos pokrecilemSmile

pozrawiam
05-02-2020 11:21
Znajdź wszystkie posty użytkownika Odpowiedz cytując ten post
SQ5KVS Offline
Karol
*****

Liczba postów: 1,013
Dołączył: 26-09-2012
Post: #105
RE: trx cw na wszystkie pasma - prosta konstrukcja
Si5351 generuje sygnały prostokątne. Poziom można regulować przy pomocy tłumików (wtedy można łatwo zadbać o stałą impedancję wyjścia co jest ważne przy sterowaniu mieszaczem na diodach itp) albo jakimś regulatorem (potencjometr) - wtedy trzeba dawać bufor, który jest szerokopasmowy, ma stałą impedancję itp itd.... Jeśli wejście do czegoś miało by być wysokoimpedancyjne (np. do kluczy przełączających) to można potencjometrem ale tak czy inaczej ja bym na wyjściu dał choćby wtórnik emiterowy.

Nie rozumiem - nie robię. Chyba że robię żeby zrozumieć.
05-02-2020 12:42
Znajdź wszystkie posty użytkownika Odpowiedz cytując ten post
SP6FRE Offline
Leszek
****

Liczba postów: 737
Dołączył: 20-09-2009
Post: #106
RE: trx cw na wszystkie pasma - prosta konstrukcja
Witam!

Aby wykorzystać w pełni generator na SI5351 postanowiłem użyć go we własnej kopii transcevera z podwójną przemianą uBITX.
Mam już płytki drukowane transceivera:

İmage

Tym razem płytki zrobiłem nie w firmie PCBWay ale w firmie JLCPCB - też chińska. Tu płytki są ok. 50% tańsze a w dodatku tańsza jest dostawa tym samym kurierem (DHL)
Na oko płytki wyglądają bardzo profesjonalnie i mam nadzieję, że nie zrobiłem błędów w druku. Zauważyłem kilka 'odwróconych' symboli kondensatorów elektronicznych i liczę, że na tym moje błędy się kończą bo i tak wyznaczyłem sobie dość trudne zadanie pakując to urządzenie na dwóch płytkach.
Ta mniejsza (73x43mm) to wzmacniacz nadajnika a ta większa (130x77mm) to kompletny odbiornik, tor formowania sygnału nadajnika oraz filtry pasmowe nadajnika. Całość to prawie powtórzony uBITX - ale na mniejszych płytkach - z dorobioną regulacją ARW przy odbiorze.

İmage

Płytki robiłem 'pod obudowę' 140x140x65mm pokazaną wcześniej i wydaje się, że z automatyką i generatorem na płycie frontowej uda się jeszcze wstawić zasilacz o odpowiedniej mocy. Na pokazanym zdjęciu zamontowałem już kilka większych elementów - głównie przekaźniki. Z tyłu płytki są wszystkie gniazda (antena, zasilanie, mikrofon, klucz i głośnik). Ilość połączeń została ograniczona do minimum - głównie są to przewody sterujące z logiki transceivera.
Zamierzam uruchamiać urządzenie stopniowo opisując działanie i wyniki pracy poszczególnych bloków.
Na razie do sterowania zastosuję wcześniej opisany już panel sterowania z generatorem SI5351 i wyświetlaczem LCD 2x16 ale zapewne w przyszłości zamienię go na wyświetlacz kolorowy z ekranem dotykowym np. Nextion NX3224T024. Ma on wymiary (ekran) ok. 60x43 mm i będzie go można bez problemu zastosować w układzie lekko modernizując płytkę automatyki/generatora. W sieci opisany jest dość dobrze ten transceiver a wersja 6 działa właśnie z ekranem dotykowym.

Mam kilka kompletów płytek do tego urządzenia (po ok. 15PLN + przesyłka) ale zanim odważę się je komuś zaoferować zacznę sam montować urządzenie bo, jak pisałem, montaż elementów smd będzie dość trudny i żmudny ze względu na rozmiar użytych pól lutowniczych :-(

L.J.
24-02-2020 21:30
Odwiedź stronę użytkownika Znajdź wszystkie posty użytkownika Odpowiedz cytując ten post
SP6FRE Offline
Leszek
****

Liczba postów: 737
Dołączył: 20-09-2009
Post: #107
RE: trx cw na wszystkie pasma - prosta konstrukcja
Witam!

Nadszedł czas na uruchomienie uBITX-a, na początek kilka uwag ogólnych.

- proszę o wyrozumiałość kolegów, dla których niektóre opisy będą zbyt oczywiste ale mam nadzieję, że bardziej szczegółowe wyjaśnienia przydadzą się dla zrozumienia zasady działania urządzenia a niektóre, na przykład wyliczenia częstotliwości heterodyny przydadzą się i mnie dla odpowiedniego zaprogramowania generatorów urządzenia.

- w plikach .pdf znajdują się schematy odbiornika i nadajnika. Cześć odbiorcza zawiera również filtry pasmowe nadajnika. Prawdopodobnie, podczas montażu niektóre elementy układu będą się zmieniać dlatego od czasu do czasu schematy będą uaktualniane.

- odbiornik ma dwie przemiany: z pierwszą pośrednią 45MHz i drugą pośrednią ok. 11.05xMHz dlatego też do poprawnej pracy potrzebne są trzy sygnały heterodyny: dwa o stałej częstotliwości i jeden przestrajany.

İmage

Rysunek pokazuje ogólna ideę działania urządzenia. Sygnał odbierany, początkowo mieszany jest ze strojoną heterodyną aby uzyskać częstotliwość pośrednią 45MHz, następnie jest wzmacniany i mieszany powtórnie ze stałą heterodyną w wyniku tego uzyskuje się pośrednią ok. 11.05xMHz a sygnał filtrowany jest w filtrze kwarcowym 11.05xMHz. Właściwą wstęgę odbioru uzyskuje się przez zastosowanie odpowiedniej częstotliwości BFO, z zasady odbiera się ostatecznie górną wstęgę sygnału drugiej pośredniej a więc generator BFO ma częstotliwość nieco niżej niż częstotliwość przenoszenia filtra kwarcowego.
Podczas nadawania fonią sygnał formowany jest jest w modulatorze na częstotliwości 11.05xMHz i jest formowany zawsze na górnej wstędze. Przez pierwsze mieszanie sygnał jest w razie potrzeby odwracany i wzmacniany uzyskując częstotliwość 45MHz a następnie mieszany z częstotliwością przestrajanej pierwszej heterodyny w wyniku czego uzyskuje się sygnał w zadanym paśmie. Na wyjściu ostatniego mieszacza nadajnika (Mix1) znajduje się filtr dolnoprzepustowy ograniczający pasmo do 30MHz. Sygnał ten następnie jest wzmacniany w 4 stopniowym wzmacniaczu z tranzystorami IRF510 w stopniu mocy a przed wysłaniem w antenę sygnał jest filtrowany w za pomocą filtra dolnoprzepustowego dopasowanego do używanego pasma. Sygnał CW formowany jest wprost w mieszaczu Mix1 na częstotliwości nadawanie z pomocą rozrównoważenia tego mieszacza prądem stałym

İmage

Jakkolwiek, dokładniejsze pomiary filtra zostaną wykonane po jego zmontowaniu na płytce ale wstępnie pomierzyłem naprędce sklecony z 5 dobranych kwarców filtr i uzyskałem charakterystykę, która prawdopodobnie nie będzie odbiegać istotnie od uzyskanego obecnie wyniku.

Przy założeniu charakterystyki filtra kwarcowego jak wyżej i częstotliwości BFO na dolnym zboczu filtra (tłumienie nośnej ok. 20dB) można określić następujące częstotliwości generatorów zapewniających odbiór każdego z pasm:

İmage

Częstotliwość pierwszej heterodyny Fhet1 definiuje się jako sumę częstotliwości pierwszej pośredniej (45MHz) oraz częstotliwości odbieranej czyli

Fhet1=45MHz+Frx

Częstotliwość drugiej heterodyny określa się dla niższych pasm (USB) jako różnicę pierwszej pośredniej (45MHz) oraz generatora BFO, w moim przypadku

Fhet2(LSB)=45MHz-11.0562MHz=33,9438MHz

a dla wyższych pasm jako sumę częstotliwości pierwszej pośredniej (45MHz) oraz generatora BFO czyli

Fhet2(USB)=45MHz+11.0562MHz=56.0562MHz

Ze względu na łatwość manipulacji częstotliwościami heterodyny w generatorze SI5351 w uBITX zastosowano zmianę odbieranej wstęgi przez odpowiedni dobór częstotliwości mieszania. Dla przypomnienia, częstotliwości odbierane poniżej 10MHz (czasem się mówi, że poniżej 9MHz) odbieramy na dolnej wstędze (LSB) a częstotliwości leżące powyżej na górnej wstędze (USB). Przełączanie wstęgi na odpowiednim paśmie sprowadza się więc do zmiany częstotliwości drugiej heterodyny z 33,9438MHz na 56.0562MHz lub odwrotnie.

İmage

W ostatniej tabeli pokazałem wyliczenia dla odbioru sygnałów w paśmie 3.5 oraz 14MHz ze szczegółowym wyjaśnieniem jak odbierane są poszczególne wstęgi i jak działa odwrócenie wstęgi.
Jak wspomniałem, na 3.5MHz odbieramy częstotliwości dolnej wstęgi a więc jeśli heterodyna ustawiona jest do odbioru 3.7MHz to powinniśmy odbierać częstotliwości od ok. 300 do 2400Hz poniżej częstotliwości 3.7MHz. Pierwsza sekcja tabeli dla 3.5MHz pokazuje w jaki sposób odbierane są częstotliwości 3.7MHz, 3.6995 oraz 3.6976 (dolna wstęga), sekcja druga pokazuje jak odbierane są częstotliwości 3.7MHz, 3.7005MHz i 3.7024 (górna wstęga). Dla obu tych sekcji pokazałem, że ze stałą pierwszą heterodyną oraz stałą drugą heterodyną 33.943.8MHz i sygnałem BFO 11.0562MHz sygnał LSB wpada w pasmo przenoszenia filtra kwarcowego (częstotliwości powyżej 11.0562) a sygnał USB znajduje się poniżej tego pasma.
I odwrotnie, dla drugiej heterodyny równej 56.0562MHz to właśnie sygnały z górnej wstęgi będą odbierane właściwie a sygnały wstęgi dolnej będą tłumione przez filtr kwarcowy.
Właściwe wyniki mieszania oznakowałem na zielono - te wpadające w pasmo przenoszenia filtra kwarcowego a na czerwono te, które są poza pasmem przenoszenia - dodatkowo maja one ujemny znak właśnie dla pokazania, że lezą poniżej częstotliwości BFO.

Proszę o pytania w razie niejasności.

L.J.





Witam!

Zacząłem montaż i muszę powiedzieć, że pewna ręka, ostry grot lutownicy i niezwłoczna kontrola są absolutnie potrzebne przy montażu.
Lutowanie jest trudne ale możliwe. Wydaje się jednak, że płytka nie będzie tolerować pomyłek więc zalecam sprawdzenie dwa razy co i gdzie się wlutowuje oraz niezwłoczne sprawdzenie elementu po wlutowaniu. Dotyczy to jednak tylko rezystorów bo trudno sprawdzić szybko czy kondensator został dobrze wlutowany. Zalecam lutowanie na początku elementów smd i kolejno innych elementów o coraz większych gabarytach i generalnie zalecam ewentualne wzorowanie się na kolejności pokazanej przeze mnie. Kategorycznie odradzam wlutowanie na początku przekaźników jako najłatwiejszych do wykonania bo w ten sposób można sobie zablokować drogę do montażu innych elementów. Zalecam nie żałować topnika co pozwoli na prawidłowe podpłynięcie cyny pod element smd.


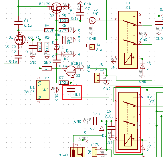
İmage

Na początek zacząłem montaż gniazd oraz wzmacniacza m.cz. Montowane elementy zaznaczyłem kolorem czerwonym. Nie ma potrzeby montować złącz J18 i J19. Układ wzmacniacza jest klasyczny, na uwagę może jedynie zasługiwać sekcja zbudowana z elementów: J7, R13, R16, R18, R19, C21, C26, C27, C29. To układ filtra dolnoprzepustowego kształtujący sygnał prostokątny monitora CW - z logiki transceivera, do postaci sygnału sinusa o odpowiednio wytłumionej amplitudzie doprowadzonego na wejście wzmacniacza m.cz. Dioda w obwodzie zasilania - D3, to dioda o prądzie 3A. Ponieważ zasilanie do nadajnika będzie prowadzone z płytki odbiornika to dlatego potrzebna jest tu dioda o podwyższonym prądzie. Diody D9 i D10 oraz inne diody nie działające w mieszaczach to diody typu smd 1N4148.

İmage

İmage

Sprawdzenie działania układu powinno się odbywać pod pełną kontrolą. Ja używam do tego celu zasilacza z regulacją napięcia i ograniczeniem prądu. Wzmacniacz "ruszył" bez problemu.
Cdn.

L.J.


Załączone pliki
.pdf  schemat_rx.pdf (Rozmiar: 309.7 KB / Pobrań: 915)
.pdf  schemat_tx.pdf (Rozmiar: 78.32 KB / Pobrań: 805)
(Ten post był ostatnio modyfikowany: 01-03-2020 22:50 przez SP6FRE.)
29-02-2020 21:53
Odwiedź stronę użytkownika Znajdź wszystkie posty użytkownika Odpowiedz cytując ten post
SP6FRE Offline
Leszek
****

Liczba postów: 737
Dołączył: 20-09-2009
Post: #108
RE: trx cw na wszystkie pasma - prosta konstrukcja
Witam!

Kolejny, mały etap montażu za mną.

İmage

İmage

İmage

Pokazane elementy należą do wzmacniacza wstępnego m.cz. odbiornika (Q7), wzmacniacza mikrofonowego (Q9) oraz obwodu sterowania przekaźnikiem O/N (Q5). Tranzystor Q4 zwiera wejście wzmacniacza m.cz. do masy podczas nadawania. Dodatkowo, warto na tym etapie wlutować kilka elementów z innych bloków funkcjonalnych (kondensator ARW - C6, oraz kondensator detektora/modulatora - C81)

İmage

Niestety, jak pisałem wcześniej, nie udało mi się zapanować w odpowiednim czasie nad polaryzacją kondensatorów elektrolitycznych i zanim się zorientowałem, że powinienem to skorygować to płytki były już na produkcji. Dlatego kilka z kondensatorów opisanych na płytce ma niewłaściwie podaną polaryzację. Dla przypomnienia, biała połówka oznaczenia kondensatora na płytce to minus. Na płytce wadliwie są oznakowane kondensatory: C9, C17 i C37. Należy je wlutować odwrotnie niż wskazują oznaczenia. Ja, pomimo wiedzy na o tym, źle wlutowałem kondensator C9 (220-470uF). To główny kondensator filtrujący w zasilaniu i jedynie dzięki kontroli prądu zasilania nie doprowadziłem do eksplozji tego kondensatora. Na szczęście tylko spuchł i po wymianie i właściwym wlutowaniu wszystko wróciło do normy. Tym bardziej zalecam podczas montażu o uwagę i sprawdzenie dwu a nawet trzykrotne czy montaż robiony jest właściwie.
Dodatkowo, ale to już chyba nie moja pomyłka, źle jest oznaczony tranzystor Q4 - BS170. Kickad przypisał sam obudowę dla tego tranzystora ale z jakiś powodów umieścił ją nieprawidłowo w opisie płytki. Tranzystor należy wlutować po obróceniu o 180 stopni.

İmage

Sprawdzenie pracy wykonanych bloków sprowadza się na tym etapie do:
- 'organoleptycznego' sprawdzenia wzmacniacza m.cz. W tym celu należy dołączyć do J11 potencjometr a całość toru sprawdzac dotykając wyprowadzenie 2 Tr7 (wyjście sygnału m.cz z demodulatora). Powinien być słyszalny silny przydźwięk dajacy się regulować potencjometrem wzmocnienia. Napięcia na tranzystorze wstępnego wzmacniacza m.cz. ( Q7) powinny mieć względem masy około: Ub - 0.6V, Uc - 1.55V
- dołączenie punktu T/R (J2) do zasilania przez opornik 4.7-10k powinno uruchamiać przekaźnik K1
- kiedy przekaźnik K1 jest załączony (stan nadawania) wtedy można pomierzyć napięcia na tranzystorze wzmacniacza mikrofonowego. Powinny one być w przybliżeniu, względem masy, równe: Ue - 2.2V, Ub - 2.9V, Uc - 4.4V. Działanie modulatora będzie można sprawdzić w następnym kroku kiedy zostanie on zmontowany.
Dla pewności, po wlutowaniu każdego elementu smd, sprawdzam, czy faktycznie został wlutowany badając połączenie od niego (styki) do najbliższego połączonego pola lutowniczego lub elementu. W ten sposób udało mi się wykryć co najmniej 2 elementy smd 'na oko' wlutowane poprawnie ale nie mające z jednej strony styku z padem.
Cdn.

L.J.
(Ten post był ostatnio modyfikowany: 04-03-2020 10:21 przez SP6FRE.)
04-03-2020 10:15
Odwiedź stronę użytkownika Znajdź wszystkie posty użytkownika Odpowiedz cytując ten post
SQ8GUO Offline
Waldek
**

Liczba postów: 86
Dołączył: 15-06-2011
Post: #109
RE: trx cw na wszystkie pasma - prosta konstrukcja
witam Leszku,
wracajac do postu #86 - schemat DDS - te diody przy przyciskach tj. D1,2,3,5,6,7,8 to sa 1n4148, tak?
05-03-2020 21:00
Znajdź wszystkie posty użytkownika Odpowiedz cytując ten post
SP6FRE Offline
Leszek
****

Liczba postów: 737
Dołączył: 20-09-2009
Post: #110
RE: trx cw na wszystkie pasma - prosta konstrukcja
Witam!

Tak, diody od przycisków to dowolne małosygnałowe np. 1N4148, ale można zastosować również Schottky np BAT34 lub o podobnych rozmiarach jak 1N4148.

L.J.
Witam!

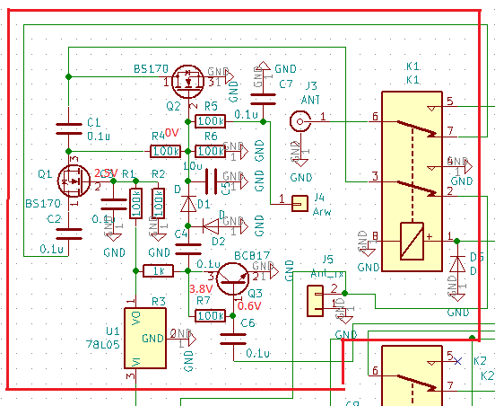
Kolejny etap zmagań z uBITX-em to układ ARW. W oryginalnym rozwiązaniu nie ma takiego elementu funkcjonalnego. Moje rozwiązanie wzorowałem na rozwiązaniu ND6T ale z pewnymi modyfikacjami poprawiającymi skuteczność działania.

İmage

Sygnał m.cz ze wzmacniacza wstępnego jest wzmacniany dodatkowo przez tranzystor Q3 i poddany detekcji na diodach D1 i D2 (podwajacz napięcia). w wyniku tego na C5 (4.7-10uF) powstaje napięcie stałe o poziomie do 3.8V. Napięcie to steruje następnie tranzystorami Q1 i Q2 wprowadzając między antenę a wejście odbiornika tłumienie co wyjaśniam nieco dalej. Napięcie z C5 będzie mierzone przez automatykę urządzenia i z niego zostanie wywiedziony poziom sygnału odbieranego (S) - styk J4.

Elementy należy wlutować następująco:

İmage İmage İmage

Tu na uwagę zasługuje odwrócony opis dla kondensatora - trzeba go wlutować odwrotnie niż pokazuje opis na płytce. Natomiast zarówno opis dla 78L05 jak i tranzystorów BS170 okazał się prawidłowy. Niemniej w sieci można spotkać różne opisy wyprowadzeń dla 78L05 więc zalecam sprawdzenie jak wlutować posiadany układ. Niestety, dioda D5 wylądowała dość daleko od swojego przekaźnika i na dobrą sprawę można z niej zrezygnować.

Układ działa na wejściu odbiornika i jest to najlepsze z rozwiązań zaproponowanych dla uBITX-a jakie znalazłem. Zmniejszenie sygnału wprost na wejściu antenowym zapobiega przesterowaniu kolejnych stopni odbiornika

İmage

Idea działania ARW to oczywiście zmniejszenie wzmocnienia odbiornika w miarę jak odbieramy silniejsze sygnały. Sygnał do regulacji powstaje zwykle w końcowych stopniach wzmacniacza m.cz. ale jeszcze przed wzmacniaczem końcowym, Ten sygnał akustyczny podlega detekcji w wyniku czego powstaje sygnał napięcia stałego zmieniający swoją wartość w zależności od siły odbieranego sygnału. Na pokazanym rysunku dioda symbolizuje opisany wcześniej detektor podwajacz na diodach D1 i D2 a tranzystory Q1 i Q2 pokazane są jako regulowane oporniki sterowane wyprostowanym napięciem z kondensatora C5. Q1 jest włączony szeregowo a Q2 równolegle do odbieranego sygnału. Oporniki R1 i R2 polaryzują normalnie Q1 tak, że na bramce tranzystora jest napięcie 2.5V a na źródle 0V (połączenie R4 i R5 do masy) co otwiera ten tranzystor (oporność rzędu kilku omów). W tych warunkach Q2 jest rozwarty (oporność rzędu Mega omów). W takim stanie układ ARW prawie nie wprowadza tłumienia co pokaże dalej w symulacji i w pomiarach. Po pojawieniu się napięcia m.cz. na C5 pojawia się napięcie stałe, które powoduje, że źródło Q1 podnosi swój potencjał i Q1 zaczyna się zamykać a Q2 w tym samym czasie otwiera się bo napięcie bramki wzrasta względem napięcia na drenie (0V). Tak więc szeregowa oporność Q1 rośnie a równoległa Q2 maleje wprowadzając tłumienie.

İmage İmage

Na rysunkach pokazałem symulację Kickad tego układu gdzie widać jak napięcie m.cz. steruje tłumieniem całego układu w pasmie 1-30MHz. Największe tłumienie osiąga się dla niższych częstotliwości ale na niższych pasmach to tłumienie jest najbardziej potrzebne przy pracy ARW. Reg oznacza napięcie stałe po wyprostowaniu sterujące tłumieniem układu i widać, że przy poziomie ok. 1.4 V układ zaczyna działać bardzo skutecznie.

İmage

Układ pomierzyłem za pomocą NA01 w pasmie 1-30MHz w pokazanym układzie pomiarowym. Pomiar może być dokonany za pomocą każdego innego analizatora ale zwracam uwagę aby odbywał się dla 'małych' sygnałów pomiarowych co oznacza napięcia co najwyżej 0.2V dlatego wtrąciłem na wejście odbiornika tłumik 20dB.

İmage İmage

Zasadniczo, należałoby w pokazanym miejscu (wyjście z detektora lub łączówka J10 - wejście wzmacniacza m.c. odbiornika) doprowadzić z generatora sygnał np. 1kHz i regulując jego poziom sprawdzać jak się zachowuje tłumienie ARW. Ja zastosowałem na razie sprawdzenie wstępne dotykając wskazanych miejsc metalowym wkętakiem co w praktyce oznacza pojawienie się tzw 'brumu' czyli silnego sygnału m.cz.

İmage İmage İmage

Na kolejnych zdjęciach widać, że tłumienie bez sterowania ARW jest niemal zerowe (ok. 1dB), ale wysterowane 'brumem' osiąga dla częstotliwości 30MHz ok. 30dB oraz 46dB na częstotliwości 3.7MHz. Wykres jest poszarpany co wynika z faktu, że ARW nie jest sterowane stałym sygnałem ale właśnie 'brumem.' Dodatkowo, w układzie nie zamontowałem jeszcze kondensatora C5 (4.7-10uF), który jest odpowiedzialny za wygładzenie napięcia po detekcji oraz stałą czasową reakcji ARW bo chce to sprawdzić i dobrać na gotowym odbiorniku dobierając dla własnych upodobań. Cdn.

L.J.
(Ten post był ostatnio modyfikowany: 06-03-2020 14:33 przez SP6FRE.)
06-03-2020 14:31
Odwiedź stronę użytkownika Znajdź wszystkie posty użytkownika Odpowiedz cytując ten post
Odpowiedz 


Skocz do:


Użytkownicy przeglądający ten wątek: 1 gości