Odpowiedz 
 
Ocena wątku:
  • 4 Głosów - 5 Średnio
  • 1
  • 2
  • 3
  • 4
  • 5
NWT-7 analizator obwodów
TG50 Offline
Józef
***

Liczba postów: 178
Dołączył: 20-11-2009
Post: #141
RE: NWT-7 analizator obwodów
Dużo postów, mało treści, może ktoś z kolegów napisze jaki wzmacniacz do NWT7 sprawia najmniej kłopotów i jak go ustawić aby harmoniczne były na niskim poziomie. To sprawia najwięcej kłopotów ale jakoś nikt o tym nie pisze.

Krzysztof, doceniam Twoją pracę w przerysowanie płytki NWT7 w wersji SP2JJH niestety tak naprawdę niewiele to dało. Projekt w tej postaci nie nadaje się do wykonania płytek fabrycznych (błędy w wierceniach, pady z jednej strony, odległości technologiczne, czyli dalej pozostaje termotransfer tak z pdf-a.

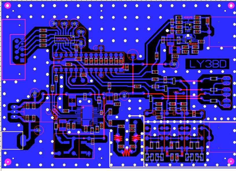
Moim zdaniem jedną z najlepszy wersji NWT7 opracował LY3BD.
- jest plik źródłowy na stronie LY2BOK,
- dwa detektory na PCB, procesor w DIL-u;
- przemyślany i dobrze narysowany druk;
- małe rozmiary, dobre ekranowanie.

Gotowy, poprawny projekt, tylko brać i powielać.


Załączone pliki Miniatury
İmage
24-11-2011 2:44
Znajdź wszystkie posty użytkownika Odpowiedz cytując ten post
SQ8Z Offline
Krzysztof
****

Liczba postów: 311
Dołączył: 21-10-2010
Post: #142
RE: NWT-7 analizator obwodów
Witaj Jozef,
coz najyzej sie nie wyspie...
PCB wzory JJH nie byly robione po to aby dawac to fabryki wlasnie z powodu problemow z MMIC.
pliki .lay zrobilem po to aby kazdy mogl sobie ustawic, przestawic pady po elementy ktore ma , zastosowac SMA lub BNC etc... prasowanka i nic wiecej,
Drugi projekt to porownanie ( NWT US5CAA) to co pokazujesz to wlasnie US5CAA i nie oceniam czy US byl pierwszy czy ten kolega i ktory od ktorego skorzystal.
Projekt pokazany w Twoim poscie to powrot do MMiC'a , powrot do nie njlepiej wykorzystanego DDS'a ;-), wiec w tym przypadku krok wstecz ;-).
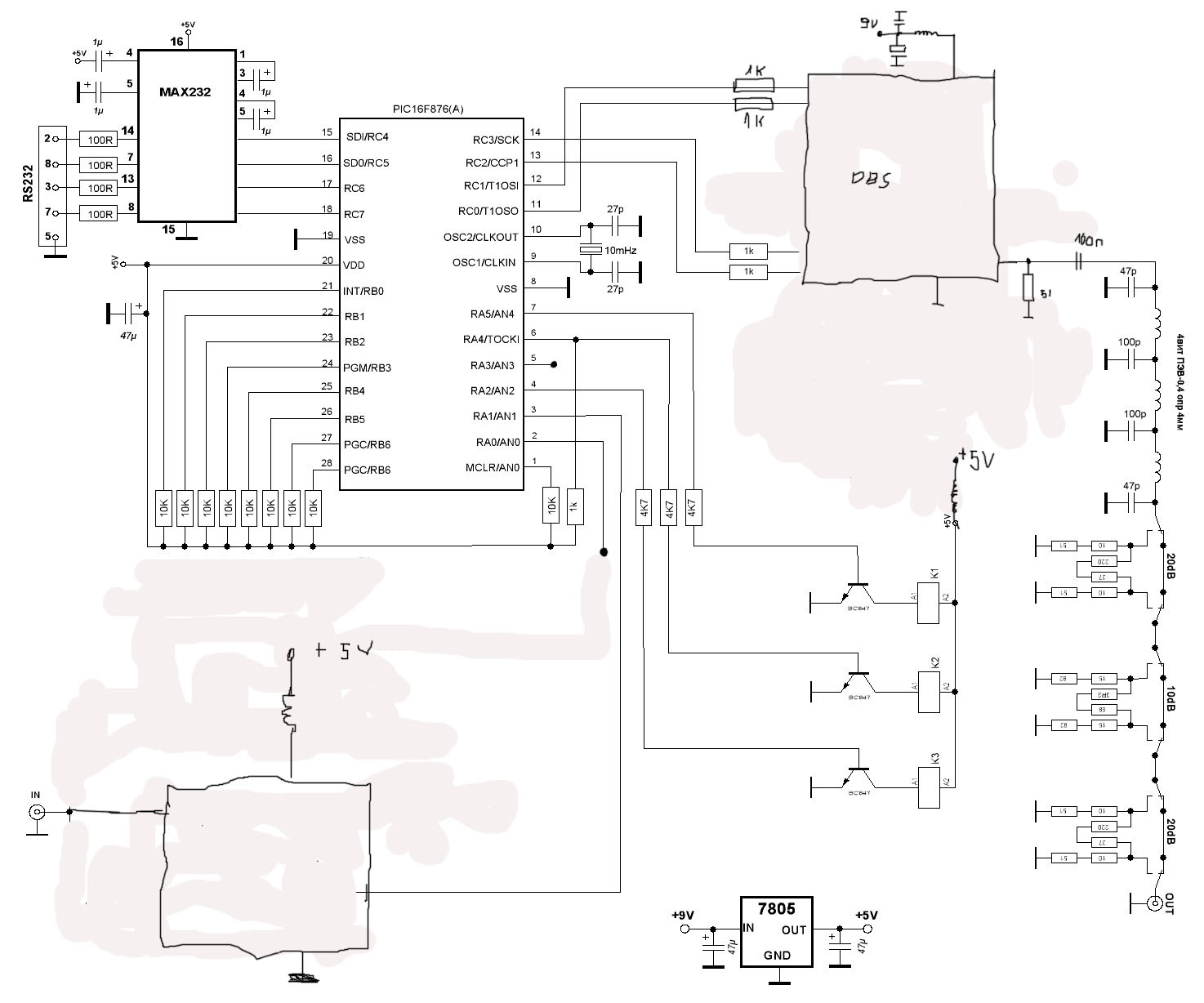
Dobra na szybko popatrzcie na to :


.pdf  rozwartyecononomic.pdf (Rozmiar: 17.93 KB / Pobrań: 1505)
.pdf  m1.8mhz.pdf (Rozmiar: 19.71 KB / Pobrań: 1238)
.pdf  m3.5mhz.pdf (Rozmiar: 19.74 KB / Pobrań: 1155)
.pdf  m7mhz.pdf (Rozmiar: 20.25 KB / Pobrań: 1188)
.pdf  m28mhz.pdf (Rozmiar: 20.8 KB / Pobrań: 1289)

moze byc ? takie paramerty wystarcza????
No dobrze to argument za AD9850 ( 12 PLN) generatorek 125MHz ( moze byc 80MHz zakres zmniejszy sie do 35 MHz i bedzie tylko na HF), PIC w DIP, gniazda SMA. przekazniczki miniaturowe ( takie jakie stosowalismy w VNA) ;-).
A wyglada to tak:

İmage İmage


wzorek PCB w Lay i schemat wrzuce jutro, pcb znow nie bedzie do fabryki, ale moze jesli juz zrobilem trzy "popsute" NWT to ktos siadzie i w jeden wieczor ucywilizuje wlasciwy lay aby do tej fabryki sie nadawal??? ;-) a jesli nie to ...zelazko i za 90 PLN mozna miec NWT o parametrach jak w przedstawionych plikach.
Ten uklad ma jeszcze jedna zalete..... skladmy, podlaczamy i dziala!!!! bez regulacji... tzn sorry ... mamy PR'ek w Rset i mozemy sobie krecic poziom sygnalu od -7dBm do + 7 dBm ustawiajac na czysty sygnal i brak niespodzianek na wykresach.
Zwroccie uwage na ekranowanie "sladowe" ;-)
pozdrawiam

Krzysztof SQ8Z
24-11-2011 3:12
Znajdź wszystkie posty użytkownika Odpowiedz cytując ten post
SQ9RFC Offline
Jerzy
*****

Liczba postów: 1,193
Dołączył: 02-07-2010
Post: #143
RE: NWT-7 analizator obwodów
NIE POZOSTAJE NIC INNEGO JAK PODZIĘKOWAĆ KRZYSZTOF ZA DOBRA ROBOTĘ.

73 JERZY SQ9RFC
24-11-2011 19:08
Znajdź wszystkie posty użytkownika Odpowiedz cytując ten post
SP2LPW Offline
Nowicjusz
*

Liczba postów: 18
Dołączył: 04-08-2010
Post: #144
RE: NWT-7 analizator obwodów
Witam. Widzę że się ożywiła dyskusja ale mało praktycznie. Teraz widać na przestrzeni czasu iż trzeba zrobić modernizację i z racji potrzeby unowocześnić to urządzenie. Inni robią i to z dobrym efektem http://www.cqham.ru/forum/showthread.php...F0%E8%E7-5 dlaczego się nie pokusić i nie zrobić tego projektu - choć autor jak wynika z forum "zniknoł". Jest dużo wiadomości na ten temat i mamy tu na forum specjalistów i praktyków. Pozdrawiam. 73!
24-11-2011 19:18
Znajdź wszystkie posty użytkownika Odpowiedz cytując ten post
SQ8GUM Offline
Jacek
**

Liczba postów: 73
Dołączył: 13-12-2009
Post: #145
RE: NWT-7 analizator obwodów
My też robimy to z nie najgorszym efktem, czego przykładem jest NA01 Leszka, ze znakomitą dokumentacją i wsparciem autora... przystawkami... wyświetlaczem...

NWT7 jest bardzo popularny, ponieważ jest dość stary projekt, powielany przez wielu krótkofalowców z lepszym lub gorszym skutkiem. Jeżeli coś można ułatwić i usprawnić to dobrze, innym bęzie łatwiej.. Sam popełniłem taki analizator, ale zdaję sobie sprawę, że można go jeszcze poprawić. Ja skorzystałem z płytki AVT (nie jest takie trudne wlutowanie DDSa!, trochę ten problem jest chyba wyolbrzymiany), tłumiki na osobnej płytce, sonda logarytmiczna w osobnym pudełeczku z laminatu, na płytce wyciętej z niepodtrawionej płytki wg projektu Waldka SP2JJH (Waldku, dziękuję Smile)
24-11-2011 21:01
Odwiedź stronę użytkownika Znajdź wszystkie posty użytkownika Odpowiedz cytując ten post
SP8NTY Offline
Waldek
**

Liczba postów: 53
Dołączył: 20-08-2009
Post: #146
RE: NWT-7 analizator obwodów
(24-11-2011 19:18)SP2LPW napisał(a):  Witam. Widzę że się ożywiła dyskusja ale mało praktycznie. Teraz widać na przestrzeni czasu iż trzeba zrobić modernizację i z racji potrzeby unowocześnić to urządzenie. Inni robią i to z dobrym efektem http://www.cqham.ru/forum/showthread.php...F0%E8%E7-5 dlaczego się nie pokusić i nie zrobić tego projektu - choć autor jak wynika z forum "zniknoł". Jest dużo wiadomości na ten temat i mamy tu na forum specjalistów i praktyków. Pozdrawiam. 73!
Popieram, może ktoś znający języki programowania napisze oprogramowanie. Skoro autor się wypiął na wszystkich. Oryginalny fw pisany był w Bascomie na atmegę.
24-11-2011 21:15
Znajdź wszystkie posty użytkownika Odpowiedz cytując ten post
SQ8Z Offline
Krzysztof
****

Liczba postów: 311
Dołączył: 21-10-2010
Post: #147
RE: NWT-7 analizator obwodów
Witaj ,
malo praktycznie mowisz.................. hmm.......
sorry ale znow sie nie zgodze... i proponuje zastanowic sie jakie jest obecnie zapotrzebowanie na tani i skuteczny NWT ?
Konkretnie ilu jeszcze kolegow tego nie posiada a bawic sie chca, i bez tego mierniczka raczej sie nie pobawia.
Przedstwiony przez Ciebie liknk do projektu ktory ...sorry jak sie ma do taniego i mozliwego do zrobienia dla kazdego miernika?
Wybacz ale to nie ten watek ... blizej z tym pomyslem raczej do NWT500, 502 etc.
Wiec pozwol prosze skonczyc rozwiazanie tanie, dobre i dla kazdego chetnego ;-).
Proponuje tez wziac pod uwage tak w sumie zboczonych gosci jak ja ..mam VNA z LCD wyswietlaczem... ktorego to wyswietlacza praktycznie nie uzywam... bo pomiary w okienku o wymiarach 3,5 x 5,5 cm sa dobre , na lace albo w tzw krzakach jak trzeba sprawdzic czy powieszony dipol na sosnach w miare dobrze sie zestroil.
Na biurku przy kilkugodzinnej zabawie ... ekran 17'' jest zdecydowanie bardziej praktycznym ;-).
Pomijam ze link ten na forum pojawia sie drugi albo trzeci raz.....
Na swoje usprawiedliwienie powiem tyle.... zbyt skomplikowane i nie do konca sprawdzone, albo trudne w uruchomieniu zabawki zniechecaja poczatkujacych.
Nasze dyskusje o wodotryskach moze i fajne i ciekawe byc moga.... ale... niewiele z tego wynika.... my dyskutowac bedziemy, przebijac sie fajerwerkami a mlodzi ludzie nadal nie bardzo jak maja zrobic te proste i potrzebne zabawki.
DObra , szkoda ze 30% tego watku znow stanowi hyde park, ale moze i z tych nieco jalowych dyskusji uda sie wyciagnac jakies wnioski... pozostajac w nadziei ze ew. zainteresowani tym mierniczkiem przebrna przez jalowe pola i sobie to zrobia
pozdrawiam
Krzysztof Sip
SQ8Z

;-)
hmmm. zanim zdazylem odpisac na posta kolegi "nowicjusz" ;-) juz pojawilo sie kilka wpisow, koledzy naprawde sie ciesze ze chcemy rozmawiac ;-) , to mile ;-)
ale z drugiej strony... cala koncepcje diabli biora.
Specjalnie i z rozwaga chcac pisac o NWT7 i jego przerobkach , pisze w watku NWT7
oczekiwalem sugestii, pytan, podpowiedzi , opinii ..... ale na temat NWT 7 ;-)
zastanawiam sie jak to zrobic... jak zrobic aby wreszcie mozna bylo przedstawic choc jeden drobny projekt tak aby w kilkunastu postach zawrzec calosc i aby ew. zaiteresowany nie musial brnac przez dziesiatki postow w takim stylu jak ten moj teraz i kilka poprzednich ...ehhhhhh.
Pozdrawiam wszystkich.. ide skonczyc schemat i poprawic PCB ... aby moc to wrzucic i zrownowazyc trescia techniczna ;-).
sq8z
(Ten post był ostatnio modyfikowany: 24-11-2011 21:53 przez SQ8Z.)
24-11-2011 21:45
Znajdź wszystkie posty użytkownika Odpowiedz cytując ten post
SQ3SIG Offline
Wojtek
*

Liczba postów: 44
Dołączył: 08-10-2010
Post: #148
RE: NWT-7 analizator obwodów
Dzieki Krzysztof. Za trzeźwe spojrzenie.
24-11-2011 21:56
Znajdź wszystkie posty użytkownika Odpowiedz cytując ten post
SQ8Z Offline
Krzysztof
****

Liczba postów: 311
Dołączył: 21-10-2010
Post: #149
RE: NWT-7 analizator obwodów
wiecie co koledzy... mam propozycje.. nie posluguje sie zadnym edytorem do schematow ;-), schemat ECO NWT bedzie tragiczny ;-) ale czytelny... jesli jest tylu chetnych do dyskusji, czy tez do dzialania... to proponuje zaczac od trenowania wspolpracy.... ;-) , napewno sie przyda na przyszlosc przy realizowaniu bardziej ambitnych projektow ;-), prosze o pobranie schematu za kilka godzin i narysowanie go w formie ktorej nie bedziemy musieli sie wstydzic :-)... i z gory ewentualnie chetnemu dziekuje
pozdrawiam
sq8z
PCB kolejna malowanka , ktora nadaje sie do metody termo ;-)
PCB zaprojektowano tak aby mozna bylo zstosowac:
1. PIC 16F876A w wersji DIP
2. uklad 232 mozna zastosowac wersje SMA waska i szeroka ( wide)
3. generator flck moze byc THT krotki , dlugi ew. SMD
4. AD9850 , mozna tez zastosowac uklad AD9851 ;-)
5. przekazniki w tlumiku miniaturowe AXICOM v23079-D2011
6. gniazda SMA katowe.
7. sonda AD8307

w sumie model NWT7 ECO SQ8Z to nic nadzwyczajnego ani tajemniczego ;-).
osiagniete reultaty ( przepraszam ze sie osmiele) sa o kilka (2-3) dB lepsze od klasycznego NWT7 w wersji niemmieckiej i ukladzie zastosowanym na PCB SP2JJH tyle ze rezultaty te sa na 100% powtarzalne!!!!

Coz tak naprawde zmienilo sie na tyle ze parametry sa milutkie?
W zasadzie podstawowa zmiana to uklad DDS ... zastosowalem od lat znany i uruchomiany jako generator VFO wg SP3SWJ/SQ8Z ;-).
Wykorzystanie AD9850 czy tez AD9851 z zastosowaniem separacji napiec zasilajacych czesc analogowa i osobno czesc cyfrowa DDS, dodatkowo osobny stabilizatorek zasilajacy generatorek FLCK ( mozliwosc obnizenia napiecia do 3,5V - pady pod diody na ktorych osiagniemy spadek z 5 na 3,5V pozwala zasilac takie grneratorki ktore pracuja na 3,3V). Obciazenie wyjscia symetrycznym transformatorkiem o przekladni 1:4 np. WB3040 , obciazenie wyjscia tegoz TR rezystorem 50om i klasyczny uklad LPF oraz tlumikow ( wartosci bez zmian w stosunku do poprzednich wersji NWT) daje opitymalnia jakosc sygnalu wyjsciowego, najlepsza z mozliwych do osiagniecia na tych ukladach ;-).
Zastosowanie PR na wejsciu Rset ukladu AD9850 / 9851 daje mozliwosc regulacji sygnalu wyjsciowego w zakresie okolo -7 do +7dBm ;-), nawet przy najwyzszym poziomie sygnalu jego jakosc i liniowosc jest lepsza niz w 90% egzemplarzy poprzednich wersji...ot prawa fizyki ;-).
Zastosowanie tych a nie innych przekaznikow tez ma pewien wplyw na parametr pt. dynamika pomiarow ;-) , dla dociekliwych ... prosze obejrzec data sheet'y obecnie i poprzednio zastosowanych przekaznikow i wszystko staje sie w miare zrozumiale :-)...
Co uzyskamy w nowej wersji pokazalem w poprzednich postach , zbedny MMIC i czary z nim zwiazane stanowia niechybnie dozy plus.
Uniwesalnosc PCB pozwala ograniczyc sie do wykonania na jak wspominalem tanim i niedocenianym AD9850 ktory z generatrem 125MHz da nam mozliwosc mierzenia w zakresie do 55MHz , stosujac latwo dostepne i tanie generatorki 80MHz zakres zawezi sie nam do okolo 35 MHz ;-).
Ale mozemy zastosowac AD9851 i wtedy od nas zalezy czy damy 32MHz FLCK i mnoznik x6 czy tez powalczymy z generatorkiem np 160MHz i sygnal z DDS bedzie jeszcze bardziej klarowny ;-).
Do przedstawionego ukladu proponuje wykorzystywac wsady DL4JAL do sciagniecia z tad:

http://www.dl4jal.eu/fw.htm
znajdziemy tu wszystko co jest potrzebne , oczywiscie dla AD9850 wybieramy inny wsad i mamy mozliwosc wybrania czy PIC bedzie taktowany 10 czy 20 MHz .
Podobnie z wsadami do AD9851 ;-).
Autor tak jakos dziwnie ten soft napisal ze w ukladzie z sondy logarytmicznej AD8307 wchodzimy na nozke 3 pica a liniowa na 2 ( odwrotnie niz w ukladzie z wsadem v210 i ukladzie SP2JJH .
Mnoznik x6 ktory w WIN NWT 4 startuje "z automatu" w przypadku uzycia AD9850 wylaczamy w edytorze ( w pliku hfm9 ktory zapisuje konfiguracje programu w plikach Documents and Settings/ uzytkownik/ hfm9)
linia :
PLLMode=1 zamieniamy na PLLMode=0 i zapisujemy, po uruchomieniu Win NWT4 program wystartuje bez mnoznika , oczywiscie w pliku hfm9 mozemy dokonac cala mase wpisow , jak czestotliwosc FLCK , zakresy pasm , kolorki, czcionki etc.
Mozemy tez nadpisac linie ktora uruchomi okienko do wybierania dowolnego mnoznika z zakresu od 2 do 20 ( przeznaczona do AD9951 i roznistych generatorow aby udalo sie uzyskac upragnione 400MHz ;-).
Przedstawiony mierniczek po starannym zlozeniu, zaprogrmowaniu PIC i podlaczeniu do zsilania i komputera RS232, ew. jak w moim przypadku USB via kabelek ( 8-9 PLN) rusza od razu... trudno mowic o procedurze jakiegokolwiek strojenia bo jedyny element do regulacji przeznaczony torPR Rset ktory na poczatek ustawic mozemy na pozycje srodkowa ( jakies +2dBm) , a dalej procedura kalibracujna na zwartym we/wy i ... po rozlaczeniu we/wy widzimy jaka mamy dynamike ;-) , po podlaczeniu badanych obwodow np. na 3,5 MHz patrzymy czy ponizej czestotliwosci badanego BPF wykres jest rownomiernie opadajacy ( brak wzgorkow , gorek i takich tam ;-), mozemy sobie podkrecic sygnal wejsciowy na max i po powtornej kalibrcji porownac o ile wzrosnie nam dynamika i czy wykres badanych obwodow nadal bedzie czysty, ot sama przyjemnosc i zabawa ;-).
Drobna uwaga dotyczaca TR , jesli nie mamy pd reka ew, nie chcemy wydac 10 pln za WB3040 ( i bron Boze nie stosujemy WB2040 !!!!), to na rdzeniu FT37-43 nawijamy trzema skreconymi przewodami w emalii 8-10 zw, laczac uzwojenia jak w klasycznym ukladzie mieszacza np. diodowego ;-).
Schemat ...ehhh jednak musze siegnac po edytorek jakis prosty i namalowac, foto z zmontowanej PCB z doza rozdzilczoscia i opisem elementow jesli nie wejdzie ( z racji na wage pliku tu, prosze pisac na sq8z@wp.pl i natychmiast wysylam.
Informacje co, gdzie i za ile do tej zabawki kupic pisac na e-mail... (regulamin forum ;-(.
Ponizej plik PCB


.lay  ecopresente.LAY (Rozmiar: 143.89 KB / Pobrań: 1987)

przedstawiona PCB moze byc tym razem wykorzystywana , zmieniana , poprawiana wylacznie na pozytek wlasny ;-), inne wykorzystanie ...wymaga konsultacji ... i mojej zgody ;-).
i na koniec przepraszam za chaotyczna wypowiedz , kwestia zmeczenia , prosze o wyrozumialosc jak wspominalem tematem NWT zajmuje sie okolo 12 dni, i nie wszystko jeszcze opanowalem ;-), bede wdzieczny za wszelkie uwagi i pytania.
pozdrawiam

Krzysztof Sip
SQ8Z





przepraszam kolegow za hmm malocywilizowana forme schematow, usilowalem wrzucic zalaczniki o wiekszej rozdzielczosci ale nie przeszly, mam nadzieje ze niebawem ktorys z kolegow wrzuci poprawiony chcemat wykonany w jakims edytorze
obrazki ponizej ;-(

İmage İmage İmage

sq8z
wlasnie wrocila mi wiara w ludzi... zglosil sie kolega i mamy juz 75% schematu...
heh nawet nie wiem jak kolega ma na imie ;-) ale pewnie sie dowiem ;-)
pozdrowienia dla wszystkich ...tych leniwych HI tez ;-)
sq8z
(Ten post był ostatnio modyfikowany: 26-11-2011 2:08 przez SQ8Z.)
24-11-2011 22:19
Znajdź wszystkie posty użytkownika Odpowiedz cytując ten post
admin Offline
Administrator
*****

Liczba postów: 91
Dołączył: 01-02-2009
Post: #150
RE: NWT-7 analizator obwodów
Uwaga, bardzo proszę:
- dyskutować szanując i konkurenta, i adwersarza, i przeciwnika. Wymieniając argumenty możemy dojść do consensusu.
- rozważnie redagować posty, tak, by emocje w nich zawarte nie przesłaniały treści merytorycznych.
- nie stosować wielkich liter czy powiększenia tekstu, sugerujących krzyk.
- powstrzymać się od komentowania regulaminu forum w każdym poście.
- nie przekręcać znaków, imion swoich adwersarzy.
Proszę pamiętać że nasz post przesycony emocjami może być przez adwersarzy odebrany całkiem inaczej niż byśmy zamierzali,
co spowoduje eskalację konfliktu.

Niniejszy post proszę potraktować jako uprzejmą prośbę administratorów do wszystkich użytkowników forum,
a nie zachętę do dyskusji na ten temat.
26-11-2011 12:04
Znajdź wszystkie posty użytkownika Odpowiedz cytując ten post
Odpowiedz 


Skocz do:


Użytkownicy przeglądający ten wątek: 7 gości