Odpowiedz 
 
Ocena wątku:
  • 2 Głosów - 5 Średnio
  • 1
  • 2
  • 3
  • 4
  • 5
Miernik LC
SQ7HJB
Unregistered

 
Post: #12
RE: Miernik LC
Witam!
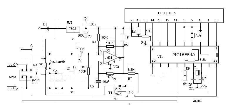
W załaczniku PCB w mojej wersji do miernika w/g VK3BHR. Po wydrukowaniu na laserówce można od razu prasować.
Można również zastosować zamienie PIC16F628A. W tym przypadku program komunikuje się po angielsku.
Pozdrawiam Marek SQ7HJB


Załączone pliki Miniatury
İmage İmage

.pdf  ExpressPCB.pdf (Rozmiar: 17.7 KB / Pobrań: 2099)
.pdf  ExpressPCB1.pdf (Rozmiar: 9.68 KB / Pobrań: 2069)
17-10-2009 20:51
Odpowiedz cytując ten post
Odpowiedz 


Wiadomości w tym wątku
Miernik LC - SQ5NPW - 15-06-2009, 3:31
RE: Miernik LC - SP5FCS - 16-06-2009, 11:16
RE: Miernik LC - QRP73 - 22-06-2009, 13:24
RE: Miernik LC - SP5FCI - 28-06-2009, 23:16
RE: Miernik LC - SQ4RBC - 24-09-2009, 18:00
RE: Miernik LC - SQ4RBC - 27-09-2009, 8:09
RE: Miernik LC - SQ6IYY - 04-10-2009, 21:13
RE: Miernik LC - SQ4RBC - 05-10-2009, 21:58
RE: Miernik LC - SQ7HJB - 17-10-2009 20:51
RE: Miernik LC - SP5JOH - 12-01-2010, 21:54
RE: Miernik LC - SP5FCI - 12-01-2010, 22:15
RE: Miernik LC - SQ5OBR - 13-01-2010, 3:15
RE: Miernik LC - SP5FCI - 13-01-2010, 21:05
RE: Miernik LC - SQ9MTX - 23-03-2010, 13:11
RE: Miernik LC - SP5FCI - 06-04-2010, 22:41
RE: Miernik LC - SP4HKQ - 13-04-2010, 15:07
RE: Miernik LC - SP2QCA - 13-04-2010, 16:18
RE: Miernik LC - SP4HKQ - 14-04-2010, 10:47
RE: Miernik LC - SP2QCA - 14-04-2010, 13:49
RE: Miernik LC - SQ4AVS - 14-04-2010, 14:05
RE: Miernik LC - SP4HKQ - 14-04-2010, 15:09
RE: Miernik LC - SP2QCA - 15-04-2010, 2:41
RE: Miernik LC - SQ4AVS - 15-04-2010, 6:51
RE: Miernik LC - SP6LTP - 15-04-2010, 12:01
RE: Miernik LC - SP5FCI - 18-04-2010, 20:45
RE: Miernik LC - Klim_on - 27-08-2010, 20:24
RE: Miernik LC - SP9XW - 13-09-2010, 10:31
RE: Miernik LC - Sadowski25 - 03-10-2010, 19:36
RE: Miernik LC - sp6nvo - 27-11-2010, 19:21
RE: Miernik LC - SQ5RGS - 16-12-2010, 15:47
RE: Miernik LC - SQ8GUM - 13-02-2011, 19:18
RE: Miernik LC - SQ7HJB - 14-02-2011, 7:47
RE: Miernik LC - sp6nvo - 14-02-2011, 15:53
RE: Miernik LC - SQ8GUM - 14-02-2011, 19:37
RE: Miernik LC - SQ9RFC - 21-02-2011, 22:35
RE: Miernik LC - SQ5NWU - 22-02-2011, 9:40
RE: Miernik LC - SQ7HJB - 22-02-2011, 10:05
RE: Miernik LC - SQ8GUM - 22-02-2011, 16:42
RE: Miernik LC - SP2QCA - 22-02-2011, 17:17
RE: Miernik LC - SQ7HJB - 22-02-2011, 18:57
RE: Miernik LC - SQ5NWU - 22-02-2011, 19:07
RE: Miernik LC - SQ1GYQ - 24-02-2011, 20:15
RE: Miernik LC - SP9EZQ - 28-02-2011, 23:49
RE: Miernik LC - SQ1GYQ - 28-02-2011, 23:57
RE: Miernik LC - SP9EZQ - 01-03-2011, 16:18
RE: Miernik LC - SQ7HJB - 01-03-2011, 21:11
RE: Miernik LC - SP9EZQ - 04-03-2011, 9:49
RE: Miernik LC - SQ7HJB - 04-03-2011, 14:08
RE: Miernik LC - gizm - 29-10-2011, 20:33
RE: Miernik LC - SQ4RNF - 30-10-2011, 11:25
RE: Miernik LC - SQ8Z - 30-10-2011, 16:03
RE: Miernik LC - SP2QCA - 30-10-2011, 23:52
RE: Miernik LC - SQ8Z - 31-10-2011, 1:39
RE: Miernik LC - SP2QCA - 31-10-2011, 10:45
RE: Miernik LC - SP6IFN - 31-10-2011, 11:38
RE: Miernik LC - SP5ETB - 24-11-2011, 9:50
RE: Miernik LC - 3Z6AEF - 24-11-2011, 14:13
RE: Miernik LC - SP5ETB - 26-11-2011, 15:05
RE: Miernik LC - SP6LTP - 29-11-2011, 1:06
RE: Miernik LC - gizm - 12-02-2012, 15:54
RE: Miernik LC - SQ1GYQ - 12-02-2012, 19:16
RE: Miernik LC - gizm - 12-02-2012, 21:24
RE: Miernik LC - SQ7PGO - 22-09-2012, 5:50
RE: Miernik LC - SQ8Z - 22-09-2012, 13:12
RE: Miernik LC - SQ7PGO - 23-09-2012, 1:29
RE: Miernik LC - SP5TAA - 23-09-2012, 3:00
RE: Miernik LC - SP6IFN - 23-09-2012, 11:39
RE: Miernik LC - SQ7PGO - 24-09-2012, 1:53
RE: Miernik LC - SQ4AVS - 24-09-2012, 6:05
RE: Miernik LC - SP4HKQ - 24-09-2012, 8:26
RE: Miernik LC - SP3RAF - 24-09-2012, 9:50
RE: Miernik LC - SP6IFN - 24-09-2012, 11:21
RE: Miernik LC - SQ7PGO - 24-09-2012, 14:32
RE: Miernik LC - SQ3HTX - 05-01-2013, 23:56
RE: Miernik LC - EC4AGT - 08-07-2017, 0:55
RE: Miernik LC - SP6LUN - 08-07-2017, 8:59
RE: Miernik LC - EC4AGT - 08-07-2017, 10:48
RE: Miernik LC - SP6IFN - 08-07-2017, 11:53
RE: Miernik LC - EC4AGT - 08-07-2017, 17:34
RE: Miernik LC - SP6IFN - 08-07-2017, 18:58
RE: Miernik LC - EC4AGT - 08-07-2017, 21:37
RE: Miernik LC - SP6IFN - 09-07-2017, 20:54
RE: Miernik LC - EC4AGT - 30-07-2017, 22:41
RE: Miernik LC - SP6LUN - 31-07-2017, 9:59
RE: Miernik LC - SQ7HJB - 31-07-2017, 21:30
RE: Miernik LC - EC4AGT - 31-07-2017, 22:41
RE: Miernik LC - SP6LUN - 01-08-2017, 0:53
RE: Miernik LC - EC4AGT - 01-08-2017, 19:44
RE: Miernik LC - SQ7HJB - 01-08-2017, 22:21
RE: Miernik LC - SP5TAA - 02-08-2017, 12:23
RE: Miernik LC - SPO3O2OL - 03-08-2017, 10:27
RE: Miernik LC - EC4AGT - 03-08-2017, 22:39
RE: Miernik LC - SPO3O2OL - 04-08-2017, 14:45
RE: Miernik LC - SQ7HJB - 04-08-2017, 15:11
RE: Miernik LC - SPO3O2OL - 04-08-2017, 16:08
RE: Miernik LC - SQ7HJB - 04-08-2017, 20:51
RE: Miernik LC - SPO3O2OL - 04-08-2017, 23:31
RE: Miernik LC - SQ7HJB - 05-08-2017, 8:17
RE: Miernik LC - SPO3O2OL - 05-08-2017, 19:28
RE: Miernik LC - EC4AGT - 14-08-2017, 0:27
RE: Miernik LC - SPO3O2OL - 14-08-2017, 7:35
RE: Miernik LC - SP6AUO - 14-08-2017, 7:53
RE: Miernik LC - EC4AGT - 14-08-2017, 15:15
RE: Miernik LC - SPO3O2OL - 14-08-2017, 16:29
RE: Miernik LC - SP6AUO - 14-08-2017, 15:50
RE: Miernik LC - SP5CGI - 14-08-2017, 16:06
RE: Miernik LC - EC4AGT - 14-08-2017, 17:56
RE: Miernik LC - SPO3O2OL - 14-08-2017, 18:39
RE: Miernik LC - SP6IFN - 14-08-2017, 18:48
RE: Miernik LC - EC4AGT - 14-08-2017, 20:23
RE: Miernik LC - SPO3O2OL - 14-08-2017, 20:36
RE: Miernik LC - SP6IFN - 14-08-2017, 20:41
RE: Miernik LC - SP6LUN - 14-08-2017, 21:35
RE: Miernik LC - SP6IFN - 14-08-2017, 22:07
RE: Miernik LC - EC4AGT - 09-10-2017, 19:12
RE: Miernik LC - SP2SGA - 09-10-2017, 20:27
RE: Miernik LC - WIKTG - 10-10-2017, 21:45
RE: Miernik LC - SPO3O2OL - 11-10-2017, 21:02
RE: Miernik LC - SQ8AQX - 13-10-2017, 10:48
RE: Miernik LC - EC4AGT - 13-10-2017, 12:02
RE: Miernik LC - WIKTG - 14-10-2017, 2:42
RE: Miernik LC - SPO3O2OL - 14-10-2017, 9:53
RE: Miernik LC - WIKTG - 15-10-2017, 0:33
RE: Miernik LC - SQ7BCN - 13-08-2020, 18:41
Miernik LC - SQ5STZ - 16-07-2009, 15:19

Skocz do:


Użytkownicy przeglądający ten wątek: 1 gości