|
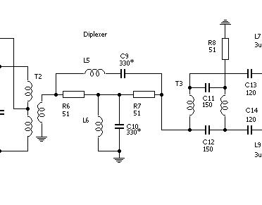
Transceiver HMG 2010 "HUSAR"
|
SP4HKQ
Zdzisław SK! ![]() ![]() ![]() ![]() Liczba postów: 490 Dołączył: 19-08-2009 |
|
||
| 27-02-2011 20:42 |
|
|
« Starszy wątek | Nowszy wątek »
|
Użytkownicy przeglądający ten wątek: 2 gości




