|
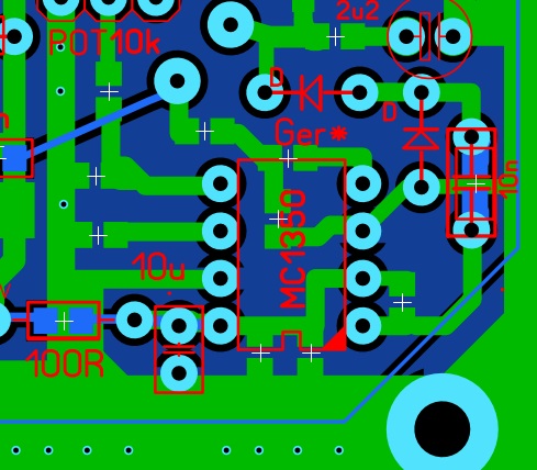
Wzmacniacz pośr. (IF) wg. F6CER, ew. hycas wg. W7ZOI
|
SP9LVZ
Piotr ![]() ![]() ![]() ![]() ![]() Liczba postów: 814 Dołączył: 13-01-2015 |
|
||
| 03-01-2024 21:19 |
|
|
« Starszy wątek | Nowszy wątek »
|
Użytkownicy przeglądający ten wątek: 5 gości





