Odpowiedz 
 
Ocena wątku:
  • 1 Głosów - 3 Średnio
  • 1
  • 2
  • 3
  • 4
  • 5
LC meter na PIC 16F628A
EC4AGT Offline
Wojtek
****

Liczba postów: 285
Dołączył: 05-10-2014
Post: #27
RE: LC meter na PIC 16F628A
Witam
Temat tego miernika powraca jak bumerang .
Dalej mam z nim problemy tzn nie wiem czy mierzy dokladnie. Wynik pokazywany w czasie pomiarow C plywa. Co podejzewam ze wplywa takze na pomiar indukcyjnosci.
Jak to mowia nieszczescia chodza parami. Buduje cewke 100uH i postanowilem zmierzyc miernikiem LCR T4 ale nie wiem czemu padl. Lezal kilka miesiecy i tera po podlaczeniu baterii nie laduje sie oporgramowanie. Dlatego dokonuje pomiarow miernikiem na PIC-u . I ten tez mi sie nie podoba.
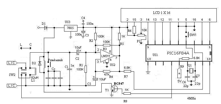
Jak kiedys pisalem , plytka jest od kolegi SQ7HJB i na schemacie pokazane jest ze przekaznik zasilany jest poprzez tranzystor T1 BC547.
Dokonujac pomiarow zauwazylem ze przekaznik jest cieply , zmierzylem na nim napiecie i ma parawie 5 V czyli jego styki sa zwarte w czasie pomiarow. Jesli sa zwarte to dolaczony jest kondensator do kalibracji . I to mi sie nie podoba.
Na nozce 18 mam w czasie pomiarow 4.77V i bezposrednio na przekazniku 4.8V czyli jest on zalaczony. Po zwarciu RESET napiecia spada do 0 , przekaznik prechodzi na OFF ale pozniej znowu na ON czyli stykiem NO dolacza kondensator Cc do obwodu.
Na schemacie zasilany jest po diodzie , tutaj mam napiecie 12 V z akumlator ale w rzeczywistosci zasilany jest po stabilizatorze LM7805.
Tutaj schemat



Tutaj PCB

İmage
czy jest to normalne ze przekaznik jest caly czas ON ?

Pozdrawiam


Załączone pliki Miniatury
İmage

Wojtek

Toledo

Hiszpania
(Ten post był ostatnio modyfikowany: 18-04-2022 20:41 przez EC4AGT.)
18-04-2022 20:41
Znajdź wszystkie posty użytkownika Odpowiedz cytując ten post
Odpowiedz 


Wiadomości w tym wątku
LC meter na PIC 16F628A - SP6AUO - 20-08-2020, 14:11
RE: LC meter na PIC 16F628A - SQ7BCN - 20-08-2020, 20:25
RE: LC meter na PIC 16F628A - SP6AN - 20-08-2020, 22:14
RE: LC meter na PIC 16F628A - SP6AUO - 21-08-2020, 15:51
RE: LC meter na PIC 16F628A - SP6AN - 21-08-2020, 19:02
RE: LC meter na PIC 16F628A - SP6AUO - 21-08-2020, 19:32
RE: LC meter na PIC 16F628A - SP6AN - 21-08-2020, 23:10
RE: LC meter na PIC 16F628A - SP6AUO - 22-08-2020, 7:02
RE: LC meter na PIC 16F628A - SQ7BCN - 23-08-2020, 22:05
RE: LC meter na PIC 16F628A - SQ9RFC - 01-10-2020, 3:13
RE: LC meter na PIC 16F628A - SP6LUN - 24-08-2020, 19:48
RE: LC meter na PIC 16F628A - SP6AUO - 26-08-2020, 9:08
RE: LC meter na PIC 16F628A - SP6AUO - 15-09-2020, 9:47
RE: LC meter na PIC 16F628A - SQ7BCN - 15-09-2020, 20:13
RE: LC meter na PIC 16F628A - SQ7BCN - 20-09-2020, 18:53
RE: LC meter na PIC 16F628A - SQ7BCN - 01-10-2020, 20:43
RE: LC meter na PIC 16F628A - SP6LTP - 01-10-2020, 21:02
RE: LC meter na PIC 16F628A - SP6AUO - 02-10-2020, 5:17
RE: LC meter na PIC 16F628A - SQ7BCN - 02-10-2020, 22:22
RE: LC meter na PIC 16F628A - SP6AUO - 03-10-2020, 5:29
RE: LC meter na PIC 16F628A - SP6LTP - 03-10-2020, 20:35
RE: LC meter na PIC 16F628A - SQ7BCN - 03-10-2020, 22:02
RE: LC meter na PIC 16F628A - SP6LTP - 03-10-2020, 23:32
RE: LC meter na PIC 16F628A - SQ7BCN - 04-10-2020, 19:24
RE: LC meter na PIC 16F628A - SP2SGA - 05-10-2020, 11:00
RE: LC meter na PIC 16F628A - EC4AGT - 18-04-2022 20:41
RE: LC meter na PIC 16F628A - SP6LUN - 19-04-2022, 18:05
RE: LC meter na PIC 16F628A - EC4AGT - 20-04-2022, 5:37
RE: LC meter na PIC 16F628A - SP4SKP - 20-04-2022, 8:16
RE: LC meter na PIC 16F628A - EC4AGT - 20-04-2022, 8:42
RE: LC meter na PIC 16F628A - SP7GRV - 20-04-2022, 12:35
RE: LC meter na PIC 16F628A - EC4AGT - 20-04-2022, 13:35
RE: LC meter na PIC 16F628A - SP7GRV - 20-04-2022, 21:44
RE: LC meter na PIC 16F628A - SP3RAT - 11-06-2022, 22:54
RE: LC meter na PIC 16F628A - SQ7BCN - 21-08-2022, 21:03

Skocz do:


Użytkownicy przeglądający ten wątek: 1 gości