Odpowiedz 
 
Ocena wątku:
  • 7 Głosów - 4.14 Średnio
  • 1
  • 2
  • 3
  • 4
  • 5
Składamy wzbudnicę SSB G4CLF
SP9LVZ Offline
Piotr
*****

Liczba postów: 807
Dołączył: 13-01-2015
Post: #963
RE: Składamy wzbudnicę SSB G4CLF
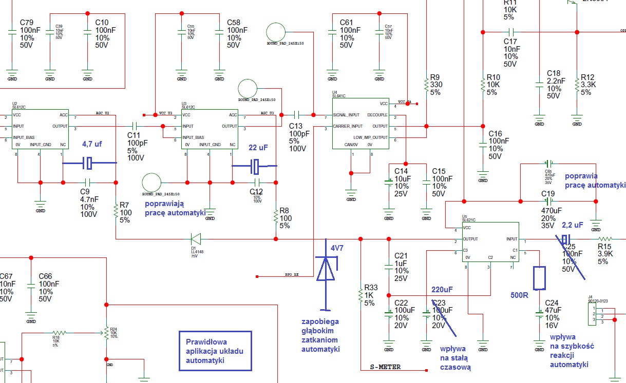
W dniu 31 maja 2021 na 80m była dyskusja między innymi na temat poprawności pracy automatyki Plesseya, włączyłem się do rozmowy wyjaśniając że temat automatyki już został opanowany i trzeba zmienić nieco wartości elementów, zgodnie z profesjonalnymi schematami wykorzystania układów Plesseya. W wersji amatorskiej pozostały publikacjach wersje z kart katalogowych układów. Poniżej zmiany które poprawiają pracę automatyki, chodzi głownie o tak zwany efekt "ząbkowania" co jest charakterystyczne dla układów SL521.
Na paśmie rozmawiali SP9CNN, SP5CII i ja się włączyłem na koniec w celu wyjaśnienia tematu.....
https://youtu.be/BOiK7cNHBiI


Załączone pliki Miniatury
İmage
(Ten post był ostatnio modyfikowany: 01-06-2021 13:07 przez SP9LVZ.)
01-06-2021 12:44
Odwiedź stronę użytkownika Znajdź wszystkie posty użytkownika Odpowiedz cytując ten post
Odpowiedz 


Wiadomości w tym wątku
RE: Składamy wzbudnicę SSB G4CLF - SP9LVZ - 01-06-2021 12:44

Skocz do:


Użytkownicy przeglądający ten wątek: 7 gości