Odpowiedz 
 
Ocena wątku:
  • 7 Głosów - 4.14 Średnio
  • 1
  • 2
  • 3
  • 4
  • 5
Składamy wzbudnicę SSB G4CLF
SP9LVZ Offline
Piotr
*****

Liczba postów: 807
Dołączył: 13-01-2015
Post: #948
RE: Składamy wzbudnicę SSB G4CLF
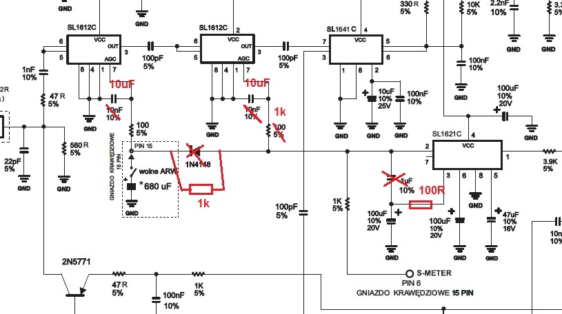
W torze automatyki warto jeszcze zrobić takie zmiany (do najnowszej wersji płytki):

İmage
(Ten post był ostatnio modyfikowany: 20-03-2021 16:52 przez SP9LVZ.)
20-03-2021 16:52
Odwiedź stronę użytkownika Znajdź wszystkie posty użytkownika Odpowiedz cytując ten post
Odpowiedz 


Wiadomości w tym wątku
RE: Składamy wzbudnicę SSB G4CLF - SP9LVZ - 20-03-2021 16:52

Skocz do:


Użytkownicy przeglądający ten wątek: 8 gości