Odpowiedz 
 
Ocena wątku:
  • 3 Głosów - 4.33 Średnio
  • 1
  • 2
  • 3
  • 4
  • 5
Mierniki SWR
SP6RLW Offline
Stanisław
**

Liczba postów: 55
Dołączył: 16-10-2017
Post: #61
RE: Mierniki SWR
Witam.
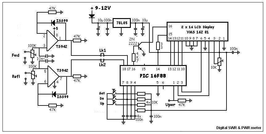
Jeszcze odnośnie strojenia sprzęgacza. Po prawidłowym podłączeniu uzwojeń T1, czyli nawijając bifilarnie i podłączając koniec pierwszego uzwojenia do początku drugiego. Regulując trymerem napięcie fali odbitej do minimum, to samo wychodzi regulując falę padającą do minimum, napięcie się zmniejsza do minimum w tych samych momentach (punktach strojenia trymerem). (Wylutowałem trymer żeby zmierzyć przy jakiej pojemności to jest minimum, było ponad 1pf. Wniosek że w to miejsce trzeba wstawić trymer do 12 pf a nie do 20pf, tak zeby minimum trymera było jak najmniejsze.) Przynajmniej u mnie tak wychodziło. Teraz regulacja była znaczna i wynosiła kilka wolt, jednak po zestrojeniu nie ma różnicy tak jak to opisuje autor że powinna być różnica pomiędzy padającą a odbitą około 100 razy. U mnie ta różnica wynosi około 1V. Być może tą różnicę trzeba wykonać dobierają rezystory na wejściu wzm. operacyjnych, tak żeby ta różnica była na wyjściu wzm, operacyjnych. Tak jak jest to na załączonym pliku ,,schemat 4'' Ja wykonałem miernik ze strony https://sp5cib.rf.pl/Strony/Technika/SWR16F88.html
Na schemacie jest błąd w regulacji kontrastu wyświetlacza.
Na płytce montażowej miernika są błędy:
1. stabilizator 78l05 jest odwrotnie podłączony, zamienione wejście z wyjściem
2.n.14 PIC-a jest podłączona z n.15 kondensatorem. N.15 powinna być nie podłączona a kondensator o którym piszę powinien być podłączony pomiędzy masę a n.14 PIC-a.
Na płytce jest dodany tranzystor (npn, dowolny) do załączania podświetlania, lecz n.15 wyświetlacza nie jest nigdzie podłączona a powinna być podłączona poprzez rezystor do zasilania 5V. U mnie ten rezystor wstawiłem 470om. W załączonej mojej płytce ten problem rozwiązałem. Dodałem punkt lutowniczy do tego rezystora. Punkt lutowniczy jest przy napisie VIRLAND tuż nad literą V. Należy tutaj wlutowac ten rezystor a drugi koniec do n.15 wyświetlacza. Tranzystor należy wlutować tak: B do R 4,7k; E do masy; K do n.16 wyświetlacza.
W poprzednim moim poście pisałem że coś jest nie tak bo wyświetlacz wyświetla mi tylko prostokąty. Na początku myślałem że zrobiłem jakiś błąd. Owszem zrobiłem błąd bo nie zastanowiłem się i zrobiłem płytkę tak jak jest na stronie autora. Po zrobieniu płytki dopiero przy lutowaniu elementów wyszło, że trzeba było płytkę zrobić lustrzaną a dopiero prasować. Elementy musiałem lutować od strony druku i myślałem że gdzieś zrobiłem zwarcie bo bardzo grzał mi się stabilizator. Wkurzyłem się i zrobiłem drugą płytkę już odwróconą (lustrzaną). Efekt ten sam, grzanie stabilizatora. Zacząłem wylutowywać po kolei, PIC, wzm.op itd. Wyszło na to że uszkodzony okazał się stabilizator 5V. Wymieniłem na drugi i wszystko w porządku. W samej płytce pobór prądu na chwile po włączeniu przy załączonym podświetleniu wynosi 13mA, gdy podświetlenie zgaśnie pobór prądu jest niecałe 8mA.
W załączniku dołączam poprawiona płytkę bez błędów do prasowania i płytkę sprzęgacza ,,komplet płytek'' rar.

Jako że w mierniku nie ma kalibracji pomiaru swr czy to należy wykonać podłączając miernik do nadajnika i obciążyć 75om (tak u mnie u innych 50om) i miernik powinien wskazać swr=1. Następnie podłączyć obciążenie 150om i miernik powinien wskazać swr=2, a aby były prawidłowe wskazania swr nalezy dobrać rezystory na wejściach wzm. op. Czy dobrze myslę, bo kalibracja mocy jest poprzez menu. Na razie jeszcze nie podłączałem do transceivera i nie wiem jakie będą wskazania swr.
Stanisław


Załączone pliki Miniatury
İmage

.rar  Komplet płytek.rar (Rozmiar: 24.32 KB / Pobrań: 622)
(Ten post był ostatnio modyfikowany: 11-08-2020 11:39 przez SP6RLW.)
07-08-2020 10:25
Znajdź wszystkie posty użytkownika Odpowiedz cytując ten post
Odpowiedz 


Wiadomości w tym wątku
Mierniki SWR - admin - 14-01-2010, 20:18
RE: Mierniki SWR - SP5FCS - 14-01-2010, 20:22
RE: Mierniki SWR - SQ1GC - 15-01-2010, 1:29
RE: Mierniki SWR - SP8BAI - 15-01-2010, 18:27
RE: Mierniki SWR - TG50 - 15-01-2010, 22:37
RE: Mierniki SWR - 3Z6AEF - 22-03-2010, 6:49
RE: Mierniki SWR - UR5WHK - 23-03-2010, 21:38
RE: Mierniki SWR - SP9MRN - 24-03-2010, 9:37
RE: Mierniki SWR - SP9MQH - 28-03-2010, 14:32
RE: Mierniki SWR - SQ6OXK - 27-10-2010, 1:33
RE: Mierniki SWR - SP8BAI - 27-10-2010, 17:51
RE: Mierniki SWR - SQ6OXK - 27-10-2010, 19:12
RE: Mierniki SWR - SP5SAI - 28-10-2010, 0:09
RE: Mierniki SWR - SQ6OXK - 29-10-2010, 0:11
RE: Mierniki SWR - SP5SAI - 29-10-2010, 9:53
RE: Mierniki SWR - SQ1GC - 29-10-2010, 0:26
RE: Mierniki SWR - SQ6OXK - 29-10-2010, 15:46
RE: Mierniki SWR - SP9FKP - 29-10-2010, 15:56
RE: Mierniki SWR - SQ6OXK - 29-10-2010, 16:18
RE: Mierniki SWR - SP9FKP - 29-10-2010, 18:44
RE: Mierniki SWR - SQ6OXK - 29-10-2010, 20:54
RE: Mierniki SWR - SP9FKP - 30-10-2010, 7:56
RE: Mierniki SWR - SQ6OXK - 30-10-2010, 14:28
RE: Mierniki SWR - SP9FKP - 30-10-2010, 14:52
RE: Mierniki SWR - SQ6OXK - 30-10-2010, 22:18
RE: Mierniki SWR - SP9FKP - 30-10-2010, 23:37
RE: Mierniki SWR - SQ6OXK - 31-10-2010, 11:10
RE: Mierniki SWR - SQ9JXB - 16-12-2010, 18:29
RE: Mierniki SWR - SQ9RFC - 14-01-2011, 17:46
RE: Mierniki SWR - K2KP - 19-01-2011, 17:30
RE: Mierniki SWR - SP4HKQ - 20-01-2011, 9:52
RE: Mierniki SWR - SP3LX - 24-10-2011, 19:59
RE: Mierniki SWR - SP4HKQ - 24-10-2011, 22:24
RE: Mierniki SWR - SP3LX - 24-10-2011, 22:47
RE: Mierniki SWR - 3Z6AEF - 25-10-2011, 21:48
RE: Mierniki SWR - SP4HKQ - 25-10-2011, 8:26
RE: Mierniki SWR - SP8NTY - 25-10-2011, 8:26
RE: Mierniki SWR - SP2RXZ - 25-10-2011, 11:13
RE: Mierniki SWR - SP4HKQ - 26-10-2011, 8:08
RE: Mierniki SWR - SP3LX - 26-10-2011, 21:20
RE: Mierniki SWR - EC4AGT - 20-05-2016, 22:09
RE: Mierniki SWR - SP5GOA - 21-05-2016, 7:32
RE: Mierniki SWR - SP3F - 21-05-2016, 8:02
RE: Mierniki SWR - EC4AGT - 21-05-2016, 13:21
RE: Mierniki SWR - EC4AGT - 17-09-2016, 14:28
RE: Mierniki SWR - EC4AGT - 21-08-2017, 21:47
RE: Mierniki SWR - EC4AGT - 27-09-2017, 13:02
RE: Mierniki SWR - M'75 - 27-09-2017, 15:38
RE: Mierniki SWR - EC4AGT - 27-09-2017, 18:42
RE: Mierniki SWR - WIKTG - 28-09-2017, 21:12
RE: Mierniki SWR - EC4AGT - 01-10-2017, 0:17
RE: Mierniki SWR - SP6RLW - 31-07-2020, 0:25
RE: Mierniki SWR - SP6FRE - 31-07-2020, 10:24
RE: Mierniki SWR - SP6RLW - 31-07-2020, 10:49
RE: Mierniki SWR - SP6LUN - 31-07-2020, 10:56
RE: Mierniki SWR - SP6RLW - 02-08-2020, 20:44
RE: Mierniki SWR - SP6FRE - 03-08-2020, 12:42
RE: Mierniki SWR - SP6RLW - 03-08-2020, 12:59
RE: Mierniki SWR - SP6LUN - 03-08-2020, 17:56
RE: Mierniki SWR - SP6FRE - 03-08-2020, 22:52
RE: Mierniki SWR - SP6RLW - 07-08-2020 10:25
RE: Mierniki SWR - SP6LUN - 07-08-2020, 12:37
RE: Mierniki SWR - SP6RLW - 10-08-2020, 13:56
RE: Mierniki SWR - SP6FRE - 10-08-2020, 14:57
RE: Mierniki SWR - SP6RLW - 10-08-2020, 15:37
RE: Mierniki SWR - SP6FRE - 10-08-2020, 18:35
RE: Mierniki SWR - SP6RLW - 10-08-2020, 23:00
RE: Mierniki SWR - HMAMATOR - 07-09-2020, 12:34
RE: Mierniki SWR - SP6FRE - 07-09-2020, 15:19
RE: Mierniki SWR - HMAMATOR - 07-09-2020, 16:20
RE: Mierniki SWR - SP6FRE - 08-09-2020, 10:40
RE: Mierniki SWR - SP6LUN - 09-09-2020, 9:29
RE: Mierniki SWR - HMAMATOR - 09-09-2020, 10:09
RE: Mierniki SWR - SP6RLW - 23-09-2020, 9:23
RE: Mierniki SWR - SP2FP - 15-10-2021, 21:59

Skocz do:


Użytkownicy przeglądający ten wątek: 1 gości