Odpowiedz 
 
Ocena wątku:
  • 3 Głosów - 4.33 Średnio
  • 1
  • 2
  • 3
  • 4
  • 5
Mierniki SWR
SP6RLW Offline
Stanisław
**

Liczba postów: 55
Dołączył: 16-10-2017
Post: #56
RE: Mierniki SWR
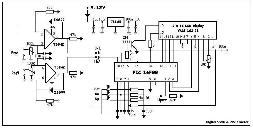
Kolejne pytanie, co podłącza się pod n.1 procesora PIC


Załączone pliki Miniatury
İmage
02-08-2020 20:44
Znajdź wszystkie posty użytkownika Odpowiedz cytując ten post
Odpowiedz 


Wiadomości w tym wątku
Mierniki SWR - admin - 14-01-2010, 20:18
RE: Mierniki SWR - SP5FCS - 14-01-2010, 20:22
RE: Mierniki SWR - SQ1GC - 15-01-2010, 1:29
RE: Mierniki SWR - SP8BAI - 15-01-2010, 18:27
RE: Mierniki SWR - TG50 - 15-01-2010, 22:37
RE: Mierniki SWR - 3Z6AEF - 22-03-2010, 6:49
RE: Mierniki SWR - UR5WHK - 23-03-2010, 21:38
RE: Mierniki SWR - SP9MRN - 24-03-2010, 9:37
RE: Mierniki SWR - SP9MQH - 28-03-2010, 14:32
RE: Mierniki SWR - SQ6OXK - 27-10-2010, 1:33
RE: Mierniki SWR - SP8BAI - 27-10-2010, 17:51
RE: Mierniki SWR - SQ6OXK - 27-10-2010, 19:12
RE: Mierniki SWR - SP5SAI - 28-10-2010, 0:09
RE: Mierniki SWR - SQ6OXK - 29-10-2010, 0:11
RE: Mierniki SWR - SP5SAI - 29-10-2010, 9:53
RE: Mierniki SWR - SQ1GC - 29-10-2010, 0:26
RE: Mierniki SWR - SQ6OXK - 29-10-2010, 15:46
RE: Mierniki SWR - SP9FKP - 29-10-2010, 15:56
RE: Mierniki SWR - SQ6OXK - 29-10-2010, 16:18
RE: Mierniki SWR - SP9FKP - 29-10-2010, 18:44
RE: Mierniki SWR - SQ6OXK - 29-10-2010, 20:54
RE: Mierniki SWR - SP9FKP - 30-10-2010, 7:56
RE: Mierniki SWR - SQ6OXK - 30-10-2010, 14:28
RE: Mierniki SWR - SP9FKP - 30-10-2010, 14:52
RE: Mierniki SWR - SQ6OXK - 30-10-2010, 22:18
RE: Mierniki SWR - SP9FKP - 30-10-2010, 23:37
RE: Mierniki SWR - SQ6OXK - 31-10-2010, 11:10
RE: Mierniki SWR - SQ9JXB - 16-12-2010, 18:29
RE: Mierniki SWR - SQ9RFC - 14-01-2011, 17:46
RE: Mierniki SWR - K2KP - 19-01-2011, 17:30
RE: Mierniki SWR - SP4HKQ - 20-01-2011, 9:52
RE: Mierniki SWR - SP3LX - 24-10-2011, 19:59
RE: Mierniki SWR - SP4HKQ - 24-10-2011, 22:24
RE: Mierniki SWR - SP3LX - 24-10-2011, 22:47
RE: Mierniki SWR - 3Z6AEF - 25-10-2011, 21:48
RE: Mierniki SWR - SP4HKQ - 25-10-2011, 8:26
RE: Mierniki SWR - SP8NTY - 25-10-2011, 8:26
RE: Mierniki SWR - SP2RXZ - 25-10-2011, 11:13
RE: Mierniki SWR - SP4HKQ - 26-10-2011, 8:08
RE: Mierniki SWR - SP3LX - 26-10-2011, 21:20
RE: Mierniki SWR - EC4AGT - 20-05-2016, 22:09
RE: Mierniki SWR - SP5GOA - 21-05-2016, 7:32
RE: Mierniki SWR - SP3F - 21-05-2016, 8:02
RE: Mierniki SWR - EC4AGT - 21-05-2016, 13:21
RE: Mierniki SWR - EC4AGT - 17-09-2016, 14:28
RE: Mierniki SWR - EC4AGT - 21-08-2017, 21:47
RE: Mierniki SWR - EC4AGT - 27-09-2017, 13:02
RE: Mierniki SWR - M'75 - 27-09-2017, 15:38
RE: Mierniki SWR - EC4AGT - 27-09-2017, 18:42
RE: Mierniki SWR - WIKTG - 28-09-2017, 21:12
RE: Mierniki SWR - EC4AGT - 01-10-2017, 0:17
RE: Mierniki SWR - SP6RLW - 31-07-2020, 0:25
RE: Mierniki SWR - SP6FRE - 31-07-2020, 10:24
RE: Mierniki SWR - SP6RLW - 31-07-2020, 10:49
RE: Mierniki SWR - SP6LUN - 31-07-2020, 10:56
RE: Mierniki SWR - SP6RLW - 02-08-2020 20:44
RE: Mierniki SWR - SP6FRE - 03-08-2020, 12:42
RE: Mierniki SWR - SP6RLW - 03-08-2020, 12:59
RE: Mierniki SWR - SP6LUN - 03-08-2020, 17:56
RE: Mierniki SWR - SP6FRE - 03-08-2020, 22:52
RE: Mierniki SWR - SP6RLW - 07-08-2020, 10:25
RE: Mierniki SWR - SP6LUN - 07-08-2020, 12:37
RE: Mierniki SWR - SP6RLW - 10-08-2020, 13:56
RE: Mierniki SWR - SP6FRE - 10-08-2020, 14:57
RE: Mierniki SWR - SP6RLW - 10-08-2020, 15:37
RE: Mierniki SWR - SP6FRE - 10-08-2020, 18:35
RE: Mierniki SWR - SP6RLW - 10-08-2020, 23:00
RE: Mierniki SWR - HMAMATOR - 07-09-2020, 12:34
RE: Mierniki SWR - SP6FRE - 07-09-2020, 15:19
RE: Mierniki SWR - HMAMATOR - 07-09-2020, 16:20
RE: Mierniki SWR - SP6FRE - 08-09-2020, 10:40
RE: Mierniki SWR - SP6LUN - 09-09-2020, 9:29
RE: Mierniki SWR - HMAMATOR - 09-09-2020, 10:09
RE: Mierniki SWR - SP6RLW - 23-09-2020, 9:23
RE: Mierniki SWR - SP2FP - 15-10-2021, 21:59

Skocz do:


Użytkownicy przeglądający ten wątek: 1 gości