Odpowiedz 
 
Ocena wątku:
  • 1 Głosów - 5 Średnio
  • 1
  • 2
  • 3
  • 4
  • 5
trx cw na wszystkie pasma - prosta konstrukcja
SP6FRE Offline
Leszek
****

Liczba postów: 737
Dołączył: 20-09-2009
Post: #128
RE: trx cw na wszystkie pasma - prosta konstrukcja
Witam!

MAc, dziękuję za uwagi w sprawie SI5351, liczę, że w razie potrzeby dostanę od Ciebie wsparcie w tej sprawie. Efekt 'pierdzenia' znam jeszcze kiedy robiłem coś z Si570 ale nie pamiętam już w jakich okolicznościach ten problem się objawiał i jak się go usuwało. Si570 ma tryb 'przeciągania' częstotliwości w niewielkim zakresie bez zmiany parametrów pętli PLL co zdaje się pozwalała w większości przypadków (szerokość zakresu przestrajania) na zmniejszenie uciążliwości tego efektu. Na razie czekam na nowy generator żeby potwierdzić moje przypuszczenia, że mój obecny został uszkodzony.

Tymczasem zająłem się nadajnikiem. To zajęcie na jeden długi wieczór ale z pomiarami, zdjęciami, rysunkami zajęło mi to nieco więcej czasu.

İmage

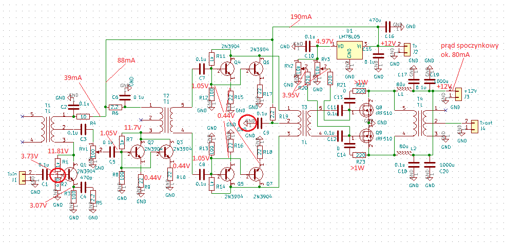
Jak zwykle są dobre i złe wiadomości. Dobra to taka, że układ działa i wygląda zachęcająco a zła wynika z błędów autora - mniej lub bardziej zawinionych - przy konstrukcji płytki drukowanej.
Na schemacie zaznaczyłem okręgami miejsca błędów - w przypadku bazy tranzystora Q1 nie zauważyłem na schemacie, że oporniki polaryzujące R1, R2 nie maja połączenia z bazą i na płytce również nie ma tego połączenia. Trzeba to zrobić dodatkowo, ja użyłem niewielkiego odcinka kynaru co widać na zdjęciach płytki.
Drugi błąd to wina chyba Kickad-a bo procedura testowania płytki nie wykazała, że brakuje połączenia C9 (0.1u) do masy. O dziwo, teraz widzę, że rysunek PCB zawiera linię, która zwykle oznacza brak połączenia ale wewnętrzny test płytki nie wykazał tego. Być może wynika to stąd, że dotyczy to połączenia z masą. Ten błąd również można łatwo naprawić dołączając masę z sąsiedniego pola płytki drukowanej.
Trzeci, mniejszy błąd, dotyczy innych rozmiarów 'podstawek' dla oporników R22 i R23 (220 omów co najmniej 1W) i nie wymaga żadnej dodatkowej interwencji.
Na schemacie można znaleźć oporniki o wartościach 2.2 oma, ponieważ nie miałem takich, to użyłem wszędzie tam zamiast tej wartości, dwóch złożonych na kanapkę oporników 10 omów (lutując jeden na drugim) co w sumie daje ok. 5 omów. Dotyczy to oporników R5, R6 i R19 i w zasadzie nie powinno (poza niewielkim wpływem R5) mieć znaczenia.
Oporniki R22 i R23 działają w pętli sprzężenia zwrotnego tranzystorów mocy i wydziela się na nich spora moc więc należy zastosować elementy o odpowiedniej mocy - ja użyłem oporników 2W.
Wszystkie stopnie działają z dość dużymi prądami, od 40 do 50mA na tranzystor, co powoduje, że tranzystory grzeją się osiągając na pewno ponad 40 stopni ale w tych warunkach jest to normalne.
Uruchamiając układ warto używać zasilacza z kontrolą prądu oraz jego ograniczeniem. Tranzystory w stopniu mocy (IRF) mają prądy spoczynkowe ustawione na ok. 40mA za pomocą potencjometrów RV2 i RV3. Należy pamiętać, że im większe napięcie tym większy prąd spoczynkowy więc zaczynając strojenie tego stopnia warto suwak potencjometrów ustawić w położeniu zwarcia z masą.

İmage İmage

Drugi z rysunków montażowych pokazuje jak korygować błędy druku. Jak pisałem, polaryzację Q1 ustala się przez dodatkowe połączenie drutowe a kondensator C9 zostaje dołączony do masy przez połączenie sąsiednich pól masy - w tym celu należy zdrapać z warstwy masy nieco lakieru ochronnego.
Na drugim rysunku pokazałem też w owalu linię sygnalizującą brak połączenia masy, którą dziś w oczywisty sposób widzę, ale której nie wykazał wewnętrzny program sprawdzający Kickad-a.
Zalecam jak zwykle montaż od najmniejszych elementów do największych, dobrym wyjściem może być też montaż elementów smd a następnie montaż i uruchamianie kolejnych stopni od wejścia w kierunku wyjścia z kontrolą napięć i płynących prądów.

İmage İmage

Na zdjęciach modułu pokazałem miejsce wykonania zwory oraz połączenia masy. Drugie zdjęcie pokazuje w jaki sposób wzmacniacz będzie zamontowany w obudowie Z33.
Tranzystory mocy należy dołączyć do radiatora (tu płyta tylna obudowy) pamiętając o niezbędnej izolacji za pomocą podkładki oraz tulejki izolacyjnej pod śrubę. Docelowo, na tylnej płytce obudowy zamontuję niewielki radiator aluminiowy. Testując układ osiągałem prąd do ok. 1.5A co oznacza kilkanaście W mocy doprowadzonej do stopnia końcowego a więc jest co chłodzić.
Transformatory T1, T2 i T3 wykonane są podobnie jak wcześniej przez tryfilarne uzwojenie ok. 15-16 zwojów za pomocą drutu 0.4mm. Transformator stopnia mocy w oryginale uBITX-a nie różni się od innych ale ja zastosowałem dwa rdzenie zamiast jednego a każdy z tryfilarnych przewodów jest złożony z dwóch przewodów skręconych bifilarnie. I takie własnie trzy przewody skręcone bifilarnie użyte zostały do wykonania uzwojenia tryfilarnego tego transformatora. Uzwojenie liczy 8 zwojów.
Indukcyjności L1 i L2 mają po ok. 60uH i wykonane zostały z czerwonych rdzeni Amidon T50-2 (12.7x7.6x4.8) i zawierają po 97 zwojów drutem 0.4mm. Na obwód rdzenia wchodzi ok. 70 zwojów w jednej warstwie a resztę należy nawinąć w drugiej warstwie. Do wykonania uzwojenia potrzebny jest odcinek przewodu o długości ok. 150cm.
Przy tej okazji znalazłem dane dotyczące mniejszych rdzeni czerwonych Amidon jakich użyłem w odbiorniku do wykonania filtrów - to T37-2 (9.4x5.2x3.3).

İmage

İmage

Układ testowałem montując kolejne stopnie. Okazuje się, że charakterystykę układu determinuje pierwszy stopień. Na zdjęciu z NA01 widać wyraźnie, że charakterystyka wznosi się w kierunku wyższych częstotliwości. Zakres przemiatania to 1-30MHz a różnica we wzmocnieniu na początku i na końcu to ok. 16dB.
Na zestawieniu danych zawarłem pomiary dla dwóch stopni (Q1 + Q2,Q3) gdzie widać, że każdy ze stopni wprowadza ok. 15-16dB wzmocnienia. Kolejne stopnie z 2N3904 są identyczne więc cały tor do tranzystorów mocy powinien mieć podobną charakterystykę oraz wzmocnienie łączne od ok. 32dB dla małych częstotliwości do ok. 47dB dla wyższych częstotliwości. To powinno rekompensować, w pewnym stopniu, mniejszą efektywność działania tranzystorów mocy IRF501 dla wyższych częstotliwości.
Na razie nie mam jeszcze wyników pomiarów pełnego toru wzmacniacza nadajnika ale sterując mocą ok. 14uW( 26mV sk.) udawało się wysterować stopień mocy do prądu ok. 0.8A na 14MHz oraz dwukrotnie mniejszego na 1.8 oraz 30MHz. Sterując mocą 140uW (83mV sk.) prąd stopnia mocy osiągał ok. 1.3A na 14MHz oraz ok. 0.9A na krańcach pasma. Podane wyniki uzyskałem na wyjściu wzmacniacza jeszcze bez dołączenia do filtrów dolnoprzepustowych jakie są na płytce odbiornika. Spróbuję zrobić dokładniejsze pomiary jak tylko przygotuje środowisko pomiarowe.

Jeden z kolegów prosił o plik BOM (zestawienie materiałów) ale nie udało mi się dołączyć pliku .csv do informacji. Szkoda, bo więcej osób mogłoby skorzystać. W każdym razie kondensatory smd to C_0603_1608Metric a rezystory to R_0603_1608Metric.
Nie wiem też jak najlepiej kupić filtr 45MHz. Ja swój egzemplarz dostałem od Jurka, SP3FEC, i dzięki temu ten projekt nie stanął na etapie montażu tego filtra. Ale w innym wypadku zamierzałem kupić taki filtr e-bay co wiązałoby się pewnie z długim czasem oczekiwania.

Na razie dzielę czas z innym absorbującym mnie projektem:

İmage

Przepraszam za jakość zdjęcia ale to na razie jedyne jakie mam zrobione wstępnie składając urządzenie do sprawdzenia czy elementy mechaniki pasują. Pokazane urządzenie to wzmacniacz mocy m.cz. - dwa tory na lampach 6N2 oraz 2xEL34, około 2x20-25W w paśmie akustycznym. Z grubsza można byłoby to podciągnąć pod wątek lampowego wzmacniacza mocy dla nadajnika VLF ;-) .
C.d.n.

L.J.
(Ten post był ostatnio modyfikowany: 21-03-2020 13:33 przez SP6FRE.)
21-03-2020 13:33
Odwiedź stronę użytkownika Znajdź wszystkie posty użytkownika Odpowiedz cytując ten post
Odpowiedz 


Wiadomości w tym wątku
RE: trx cw na wszystkie pasma - prosta konstrukcja - SP6FRE - 21-03-2020 13:33

Skocz do:


Użytkownicy przeglądający ten wątek: 2 gości