Odpowiedz 
 
Ocena wątku:
  • 1 Głosów - 5 Średnio
  • 1
  • 2
  • 3
  • 4
  • 5
trx cw na wszystkie pasma - prosta konstrukcja
SP6FRE Offline
Leszek
****

Liczba postów: 737
Dołączył: 20-09-2009
Post: #121
RE: trx cw na wszystkie pasma - prosta konstrukcja
Witam!

Udało mi się uruchomić odbiornik ale mój sukces jest połowiczny. Przy ostatniej awarii panela sterującego, kiedy zrobiłem jakieś zwarcie i musiałem wymieniać mikrokontroler, prawdopodobnie uszkodziłem też oba generatory Si5351. Jeden z nich nie działa wcale ale za to wykazuje nieprzeciętny pobór mocy a drugi działa ale po kilkudziesięciu sekundach zmienia częstotliwości pracy na wyjściach bez przyczyny. Prawdopodobnie uszkodziłem go także włączając w układ z uszkodzonym mikroprocesorem. Czekam na zamówione, kolejne dwa generatory Si5351.

Niemniej, udało mi się wczoraj sprawdzić w tych krótkich chwilach działania generatora, że wyliczona z pomiarów częstotliwość drugiej pośredniej (BFO) ustalona na 11.0562MHz jest wartością niemal idealną bo odbierane stacje słychać było poprawnie. Niestety, moja antena to pętla magnetyczna w pokoju łapiąca zakłócenia na poziomie S9+10dB więc słyszałem jedynie najsilniejsze stacje i na dokładną analizę odbiornika muszę poczekać.

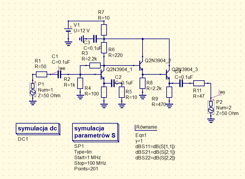
Tymczasem, czekając na nowe generatory Si5351 wróciłem do charakterystyk wzmacniaczy w uBITX-ie i rozbieżności w charakterystykach. Tym razem użyłem do analizy macierzy S a więc analizowałem nie wzmocnienie napięciowe ale rzeczywiste wzmocnienie mocy.

İmage

Dla przypomnienia, wzmacniacz wygląda tak jak na symulacji i w urządzeniu są dwa podobne wzmacniacze w torze odbiornika i dwa w torze nadajnika. Układ symulacyjny jest już dopasowany do analizy za pomocą macierzy S.

İmage

Również dla przypomnienia, to jest charakterystyka napięciowa wzmocnienia jako stosunek napięcia wyjściowego do wejściowego. Model tranzystora ma parametry z biblioteki qucs dlatego wzmocnienie osiąga dla obu symulacji ponad 18dB a nie jak w rzeczywistości ok. 15-16dB.

İmage

A to jest analiza wzmocnienia za pomocą macierzy S a więc zespolonej analizy mocy. Widać, że nie ma cudów w przyrodzie i przy analizie mocy widać wyraźnie wpływ tranzystora na charakterystykę, która zaczyna opadać niemal od 10MHz.
Impedancja wyjściowa wzmacniacza jest niemal w całym pasmie analizy rzeczywista i zbliżona do 50 omów a impedancja wejściowa ma lekko zespolony charakter i oscyluje w pobliżu 120 omów.
C.d.n.

L.J.
(Ten post był ostatnio modyfikowany: 17-03-2020 15:05 przez SP6FRE.)
17-03-2020 15:05
Odwiedź stronę użytkownika Znajdź wszystkie posty użytkownika Odpowiedz cytując ten post
Odpowiedz 


Wiadomości w tym wątku
RE: trx cw na wszystkie pasma - prosta konstrukcja - SP6FRE - 17-03-2020 15:05

Skocz do:


Użytkownicy przeglądający ten wątek: 2 gości