Odpowiedz 
 
Ocena wątku:
  • 1 Głosów - 5 Średnio
  • 1
  • 2
  • 3
  • 4
  • 5
trx cw na wszystkie pasma - prosta konstrukcja
SP6FRE Offline
Leszek
****

Liczba postów: 737
Dołączył: 20-09-2009
Post: #120
RE: trx cw na wszystkie pasma - prosta konstrukcja
Witam

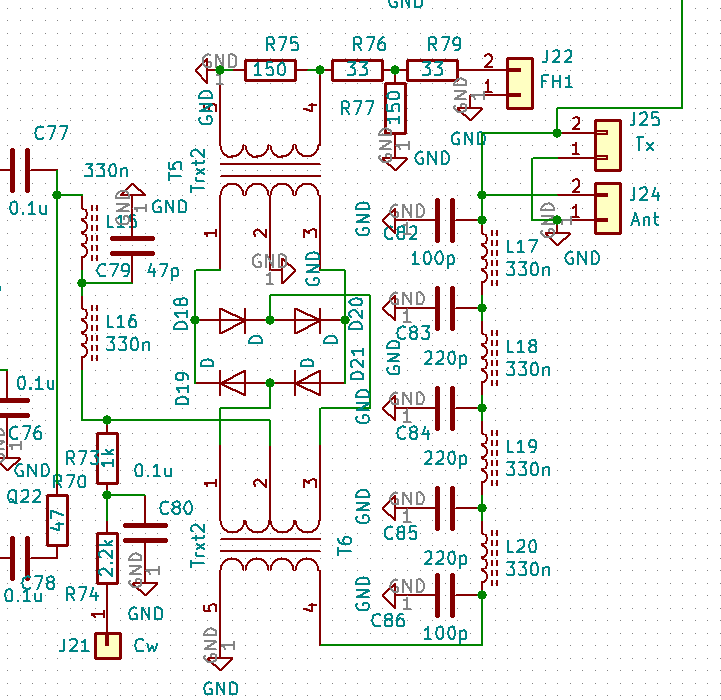
Kolejny etap budowy urządzenia to pierwszy mieszacz i wejściowy filtr dolnoprzepustowy odbiornika.

İmage

Przy odbiorze, sygnał z anteny trafia na filtr dolnoprzepustowy L17-20, C82-C86 o częstotliwości granicznej ok. 33MHz a następnie mieszany jest z częstotliwością pierwszej heterodyny w znanym już mieszaczu na diodach BAT34. Sygnał z mieszacza doprowadzony jest do wzmacniacza pierwszej pośredniej na tranzystorach Q21, Q19, Q17, opisanym w poprzednim kroku a dalej trafia na filtr 45MHz pierwszej pośredniej.
W czasie nadawania SSB, sygnał ze wzmacniacza nadajnika na tranzystorach Q18,Q20 i Q22, poprzez filtr dolnoprzepustowy (L15, L16, C79) dla drugiej harmonicznej sygnału 45MHz, doprowadzony jest do mieszacza a następnie, poprzez filtr dolnoprzepustowy L17-20, C82-C86 wyprowadzony jest na łączówkę J25 - Tx skąd przewodem ekranowanym doprowadzony zostanie do wzmacniacza nadajnika znajdującego się na oddzielnej płytce.
Tu na uwagę zasługuje wspomniany filtr dolnoprzepustowy dla drugiej harmonicznej sygnału 45MHz oraz na system formowania sygnału Cw. Sygnał Cw powstaje w tym stopniu wprost na częstotliwości pracy urządzenia w taki sposób, że na łączówkę J22, (wejście Het2), zamiast częstotliwości pierwszej heterodyny, powyżej 48MHz, doprowadza się wprost żądaną częstotliwość Cw , na przykład 3.5005MHz lub 14.023MHz a sam mieszacz zostaje rozrównoważony stałym potencjałem (+5V) na styku J21 (Cw) sygnałem kluczowania. Tłumienie nośnej w przerwach sygnału Cw zależeć będzie prawdopodobnie od zrównoważenia mieszacza.

İmage

Na tym etapie nie ma żadnych 'niespodzianek' z montażem ale przypominam stale o niezwłocznej kontroli poprawności wlutowania elementu oraz o konieczności lutowania elementów od najmniejszego do największego.

İmage

Transformatory mieszacza zostały opisane wcześniej (uzwojenie trifilarne ok. 16 zwojów na rdzeniu FT37-43 (10/5/3mm). Cewki L15 i L16 a także L117-L20 uzwojone są na rdzeniach Amidon, 10/5/3mm - w kolorze czerwonym i mają po 7 zwojów nawiniętych drutem 0.6mm a uzwojenie zajmuje ok. 1/3 obwodu rdzenia.
C.d.n.

L.J.

Witam!

Przedostatni blok funkcjonalny na płytce to zespół przełączników filtrów dolnoprzepustowych nadajnika. Filtry te działają pomiędzy wyjściem nadajnika a gniazdem anteny.

İmage

Zespół filtrów nadajnika zawiera cztery filtry działające od ok. 4MHz do 33MHz. Filtr o najwyższej częstotliwości granicznej włączony jest na stałe w tor sygnałowy a pozostałe filtry dołączane są w razie pracy na odpowiednim paśmie. O włączeniu odpowiedniego filtra decyduje stan skojarzonego z nim przekaźnika (K3, K4 lub K5) sterowanego przez właściwy tranzystor oraz sygnał +5V na jednym z pinów złącza J13 - Band. Sprawdzenie pracy przełączników (przekaźników) odbywa się kiedy układ działa jako nadajnik (+5V na styku J2 - T/R) przez dołączenie jednego z pinów złącza J13 - Band, do napięcia 12V.Skojarzony z tym pinem przekaźnik powinien zostać uruchomiony włączając w tor .

İmage

Układ montuje się bez problemów z tym, że przekaźniki należy zamontować oczywiście jako ostatnie.

İmage

C.d.n.

L.J.
Witam!

Ostatnim elementem montowanym na płytce są filtry dolnoprzepustowe nadajnika.

İmage

W torze wyjściowym nadajnika działają cztery filtry dolnoprzepustowe. Jeden z nich, o częstotliwości granicznej ok. 33MHz, zbudowany z cewek L1-L3 i pojemności C12-C16, włączony jest w tor nadajnika na stałe i filtruje sygnał podczas nadawania w pasmach 21, 24 i 28MHz. kolejny filtr, zbudowany z cewek L10-L12 oraz pojemności C47-50 ma częstotliwość graniczną około 20MHz i działa dla pasm od 14 do 18MHz. Filtr na elementach L7-L9 oraz C42-C45 ma częstotliwość graniczną około 11MHz i działa dla pasma 7MHz i 10MHz a ostatni z filtrów, na elementach L4-L6 oraz C33-C36 ma częstotliwość graniczną ok. 6.5MHz i działa wyłącznie dla pasma 3.5MHz. W oryginalnym układzie nie przewidziano pasma 1.8MHz.
Postanowiłem zmodyfikować nieco częstotliwości pracy filtrów przez zmianę indukcyjności w taki sposób aby obniżyć częstotliwość pracy najniższego filtru tak, aby tłumił również trzecią harmoniczną sygnału 1.8MHz (5.4MHz i wyżej) co pozwoli również na obsługę tego pasma a pozostałe filtry zmodyfikowałem w sposób mniej istotny.

İmage

Montaż tej części nie nastręcza problemów i jak zwykle należy zacząć od wlutowania najmniejszych elementów - w tym wypadku - pojemności.

İmage

Ostatecznie cewki L10-L12 mają ok. 0.4uH a filtr częstotliwość graniczną ok. 20MHz , cewki L7-L9 mają po ok. 0.55uH a częstotliwość graniczą ok. 12MHz a cewki L4-L6 mają po 2.2uH a filtr częstotliwość graniczną ok. 4MHz.
Wszystkie cewki filtrów nawinięte są drutem DNE 0.6mm na czerwonych rdzeniach Amidon 12/7/4mm i mają odpowiednio: L1-L3 po 6 zwojów zwój obok zwoju, L4-L6 mają po 19 zwojów ułożonych na mniej więcej 2/3 obwodu rdzenia, L7-L9 mają 9 zwojów ułożonych na połowie obwodu rdzenia a L10-L12 mają po 7 zwojów ułożonych zwój obok zwoju.
C.d.n.

L.J.
Witam!

Na koniec procedury montażu zamieszczam małe podsumowanie wyprowadzeń na głównej płytce układu.

İmage

Układ wyprowadzeń i sygnalizacji jest niemal identyczny jak w uBITX więc prawdopodobnie możliwe jest zastosowanie panela sterującego z rozwiązania oryginalnego a nawet użycie najnowszego rozwiązania z ekranem dotykowym.

Ja na razie kończę oprogramowanie panela sterującego z generatorem Si5351 i muszę przyznać, że nie idzie to bez problemów. Na początek, przez nieuwagę, zrobiłem jakieś zwarcie na płytce układu sterującego i wszystko zamarło. Po niewielkich poszukiwaniach okazało się, że mikrokontroler, zamiast pobierać jak zwykle kilka mA, pobiera ok. 250mA i oczywiście grzeje się jak kaloryfer. Muszę wymienić ten układ, na szczęście mam jeszcze jeden chip smd ale perspektywa dodatkowego zajęcia opóźni proces testowania urządzenia. Nie mam też pewności co z samym generatorem Si5351 :-(, mam nadzieję, że choć tego nie zepsułem.

Ale ponieważ montaż dobiegł do końca i większość z bloków funkcjonalnych działała samodzielnie podczas montażu to liczę, że całość uda się uruchomić z lepszym lub gorszym skutkiem. W związku z tym, mogę w tej chwili, z czystym sumieniem, zaproponować chętnym kolegom płytki uBITX-a, mam też jeszcze kilka płytek do panela sterującego. Wszystkie dane na temat ceny płytek do obu rozwiązań można znaleźć w postach #84 i #106.
Jak pisałem, montaż uBITX-a nie jest łatwy. Ja zmontowałem ten układ za pomocą lutownicy transformatorowej ze specjalnym grotem precyzyjnym, z pomocą pęsety, omomierza/voltomierza z tonową sygnalizacją zwarcia, oscyloskopem do 20MHz, zasilaczem z regulacją prądu zwarcia oraz analizatorem NA01.
Proszę więc kolegów, którzy wcześniej już wyrażali chęć nabycia płytek o ponowne przeanalizowanie i ponowienie informacji, że dalej są zainteresowani płytkami.
C.d.n.

L.J.
(Ten post był ostatnio modyfikowany: 15-03-2020 12:05 przez SP6FRE.)
14-03-2020 21:08
Odwiedź stronę użytkownika Znajdź wszystkie posty użytkownika Odpowiedz cytując ten post
Odpowiedz 


Wiadomości w tym wątku
RE: trx cw na wszystkie pasma - prosta konstrukcja - SP6FRE - 14-03-2020 21:08

Skocz do:


Użytkownicy przeglądający ten wątek: 2 gości