Odpowiedz 
 
Ocena wątku:
  • 2 Głosów - 3 Średnio
  • 1
  • 2
  • 3
  • 4
  • 5
Minitransceiver CW/40m [SP1MVE]
SQ8NZD Offline
Adrian
*****

Liczba postów: 858
Dołączył: 11-02-2011
Post: #15
RE: Minitransceiver CW/40m [SP1MVE]
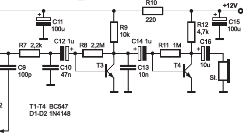
To jaką pojemność powinne mieć te kondensatory ?

Pisz obrazowo.... Ja prosty chłop.... ze wsi..... ;-)

PS. Czy nie lepiej ? .... w załączniku. Dł2 100mH idzie do ============>>> rezystora 2.2kom wycinka schematu z Polyakova.


Załączone pliki Miniatury
İmage

.pdf  AVT2891-Prosty_odbiornik_nasłuchowy_80m_DCR_Polyakova.pdf (Rozmiar: 298.66 KB / Pobrań: 990)

https://sites.google.com/view/sq8nzd - Moja strona web.
(Ten post był ostatnio modyfikowany: 08-03-2020 15:59 przez SQ8NZD.)
08-03-2020 15:59
Znajdź wszystkie posty użytkownika Odpowiedz cytując ten post
Odpowiedz 


Wiadomości w tym wątku
RE: Minitransceiver CW/40m [SP1MVE] - SQ8NZD - 08-03-2020 15:59

Skocz do:


Użytkownicy przeglądający ten wątek: 1 gości