Odpowiedz 
 
Ocena wątku:
  • 1 Głosów - 5 Średnio
  • 1
  • 2
  • 3
  • 4
  • 5
trx cw na wszystkie pasma - prosta konstrukcja
SP6FRE Offline
Leszek
****

Liczba postów: 737
Dołączył: 20-09-2009
Post: #112
RE: trx cw na wszystkie pasma - prosta konstrukcja
Witam!

Proponuję zajrzeć do posta #86 i #87 gdzie znajduje się kilka odpowiedzi na Twoje pytania.

1. Zasilanie powinno być 12V lub przynajmniej ok. 8V i podane na pin J14?
w ten sposob caly uklad DDS-a bedzie zasilony, tak?

Zasilanie odbywa się przez J14, najlepiej oczywiście 12V choć będzie działać z nieco nższymi napięciami też. Wszystkie inne piny opisane jako 12V lub 5V to wyjścia napięcia i mogą służyć do zasilania kolejnych dołączonych do nich urządzeń, podukładów.

2. J5 to +5V - czy stad moge zasilać jakies uklady wymagajace 5V czy tez tutaj powinno byc podane napiecie 5V np.

Odpowiedź jak wyżej, własnie na J5 i J6 pojawiają się napięcia 5 i 12V, które można gdzieś dalej wykorzystać.

3. Obok J5 zdaje sie powinno być 12V <?> - pytanie jak wyzej - podac tutaj 12V czy jest to zrodlo napiecia?
Do czego moge wykorzystac te PIN-y +5V i +12V?

J5 to +5V a J6 to +12V i są to wyjścia zasilania. Fizycznie są zblokowane z innymi złączami na dole płytki więc stosując złącze piny/gniazdo można po dołączeniu prostopadłej płytki przenieść zasilanie i sygnał generatora na kolejne układy bez konieczności łączenia za pomocą kabli.

4. Pod ostatnim przyciskiem z prawej jest Fout czyli stad biore zrodlo sygnalu DDS-a (VFO) do np. DCR Polyakova czy Twojego DC Transceiver'a.

Tak, Fout to wyjście z generatora zblokowane z innymi złączami (np. zasilanie 5 i 12V) i jak pisałem można te sygnały/napięcia przenieść na prostopadłą płytkę za pomocą złącza piny/gniazdo.

5. Do czego sluzy zlacze J3? (signals) - co z tym mozna zrobic? Zapewne sa tu przewidziane dodatkowe funkcjonalnosci?

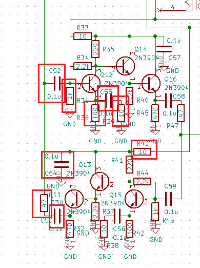
Złącze Signals to wyprowadzenia procesora do realizacji funkcji dodatkowych np. przełączanie pasm, pomiar wskazań siły sygnału itp. W momencie pierwszej publikacji nie wszystkie piny miały jakąś funkcję (mogą być wejściem lub wyjściem) ale w ostatniej wersji oprogramowania trzy piny to właśnie sterowanie przełącznikiem pasm (3 bity to 8 kombinacji a zatem można przełączać co najmniej 8 pasm)

6. PIN J8 czyli Audio IN (np. wyjscie audio ze stopnia m.cz. DCR Polyakova) by moc sluchac na glosniczku.
7. PIN J10 to wyjscie do glosniczka (gniazda stereo/mono by moc sluchac na sluchawkach lub glosniczku).

Tak, J8 to wejście wzmacniacza a J10 to jego wyjście (słuchawki, głośnik). Prawy potencjometr jest jednocześnie regulatorem głośności tego wzmacniacza. Jesli dołaczysz głośnik, to dotykając aktywnego pinu J8 usłyszysz w nim 'brum' o sile regulowanej potencjometrem.
Drugi potencjometr dołączony jest do J12 a J13 (short) łączy jego skrajny koniec do masy w razie potrzeby. Ten potencjometr (1k) może na przykład służyć do regulacji siły sygnału z anteny co się przydaje w odbiornikach klasy Polyakowa podczas odbioru nocnego kiedy niepożądane sygnały mogą zakłócić odbiór. Po użyciu zwory short (podłączenie jednej skrajni potencjometru do masy) należy antenę dołączyć do drugiego skrajnego końca potencjometru a sygnał odbierać z suwaka potencjometru (środkowy pin J12) i doprowadzić na na wejście odbiornika. Poprawa komfortu słuchania jest wtedy gwarantowana.

8. Chcialbym wgrac najnowszy soft do Atmegi - ktore PINy sa do tego przewidziane (J1 i J2?).

Tak, J1 i J2 to piny do programowania układu. Patrząc od lewej ku prawej, J1 to sygnał Reset oraz masa, J2 to sygnały MOSI, MISO, SCK. Sprawdź w dokumentacji swojego programatora jak go dołączyć do J1 i J2. Na pewno znajdziesz w dokumentacji dokładnie te same sygnały: masa, Reset (RST), MOSI, MISO, SCK.

9. Ktore zwory mam ze sobą zewrzec zeby np. podlaczyc do Polyakova a ktore do Twojego DC Trx-a?

Odpowiedź jest w #87. Nie montującużywając mnożnika ICS... połącz na J7 piny 2 i 3 oraz na J9 także 2 i 3. Patrząc na płytkę to lewe skrajne piny tych złącz. W takiej konfiguracji na Fout pojawi się sygnał z DDS-a.

Proponuję abyś przed wgraniem nowego oprogramowania sprawdził czy wszystko działa z istniejącą wersją oprogramowania. Układ, który dostałeś został przeze mnie zaprogramowany i sprawdzony jako działający więc na razie skup się na uruchomieniu całości i zapoznaniu się z funkcjonalnością układu. Jak to opanujesz (działanie wzmacniacza, dostęp do sygnału heterodyny) wtedy będziesz mógł pokusić się o wymianę oprogramowania. Jak zaczniesz wszystko zmieniać w jednym czasie to pewnie nie dojdziesz gdzie jest problem :-(

L.J.




Witam!

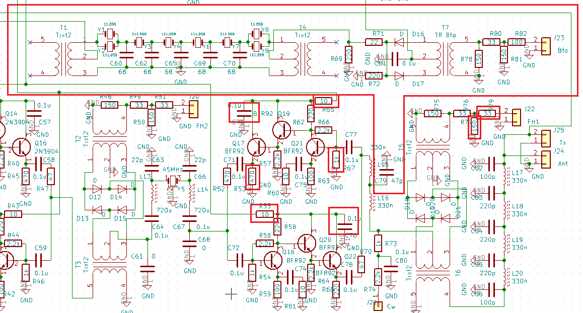
Kolejny etap montażu to detektor/modulator oraz filtr kwarcowy.

İmage İmage

Ze względu na ułatwienie w dalszym montażu na tym etapie montowałem również kilka innych elementów, do których dostęp byłby utrudniony przez obecność większych elementów (transformatory, kwarce). Zastosowane w detektorze/modulatorze diody to przewlekane diody BAT43 dobierane w parę omomierzem w jednym punkcie.
Użyte transformatory wykonane są na rdzeniach 10/5/3mm FT37-43. Wszystkie transformatory wykonane są identycznie i nawinięte tryfilarnie (trzy skręcone razem druty) drutem o średnicy 0.3mm.

İmage İmage İmage

Drut został skręcony ręcznie z trzech odcinków o długości ok. 28cm. Dla tych wymiarów rdzenia udaje się nawinąć 16 zwojów ale ta ilość, jak i średnica drutu nie są krytyczne. Po nawinięciu uzwojenia należy odizolować przewody niemal od samego rdzenia. Ferryt jest izolatorem więc nie ma ryzyka, że odsłonięte druty zostaną zwarte. Uzwojenie należy zidentyfikować, najlepiej ustawiając początki i końce nad sobą jak na zdjęciu a następnie po separacji jednego z uzwojeń, dla dwóch pozostałych skręca się razem początek pierwszego z końcem drugiego. Poprawnie wykonany transformator ma przejście omowe dla oddzielnego uzwojenia i nie ma przejścia z tego uzwojenia do uzwojeń połączonych a uzwojenia połączone mają przejście pomiędzy każdym z trzech wyprowadzeń.

İmage İmage

W moim egzemplarzu wstawiłem kwarce na podstawkach. Kwarce dobrałem korzystając z uprzejmości zaprzyjaźnionego sklepu mierząc rezonanse z użyciem NA01 z dokładnością 10Hz.

İmage

Ostatecznie uzyskałem charakterystykę jak na zdjęciu z pasmem przenoszenia ok. 2.2kHz oraz szerokością pasma ok. 3.3kHz na poziomie -20dB i 6.8kHz na poziomie -40dB. W paśmie przenoszenia charakterystyka jest bardzo płaska. Na zdjęciu pełny zakres pomiarowy (w osi X) to 10kHz.

İmage İmage

Rysunki pokazują jak mierzyć filtr kwarcowy, ja robiłem to za pomocą NA01 ale nadaje się do tego każdy analizator.

İmage

Zbadałem też w jaki sposób pojemności w filtrze (C60, C62, C65, C69, C70) wpływają na jego szerokość. U mnie działają kondensatory o pojemności 68pF co daje ok. 2.2kHz szerokości przenoszenia ale im większa pojemność tym mniejsze pasmo i odwrotnie.
Cdn.

L.J.



Witam!

Koryguję mój poprzedni post dodając charakterystykę filtra:

İmage

Niestety, system forum nie pozwolił mi wyedytować poprzedniego postu więc przepraszam za bałagan.

L.J.
(Ten post był ostatnio modyfikowany: 07-03-2020 21:17 przez SP6FRE.)
06-03-2020 19:12
Odwiedź stronę użytkownika Znajdź wszystkie posty użytkownika Odpowiedz cytując ten post
Odpowiedz 


Wiadomości w tym wątku
RE: trx cw na wszystkie pasma - prosta konstrukcja - SP6FRE - 06-03-2020 19:12

Skocz do:


Użytkownicy przeglądający ten wątek: 2 gości