Odpowiedz 
 
Ocena wątku:
  • 1 Głosów - 1 Średnio
  • 1
  • 2
  • 3
  • 4
  • 5
Trx na początek
SQ6PNO Offline
Przemek
*

Liczba postów: 14
Dołączył: 30-11-2019
Post: #66
RE: Trx na początek
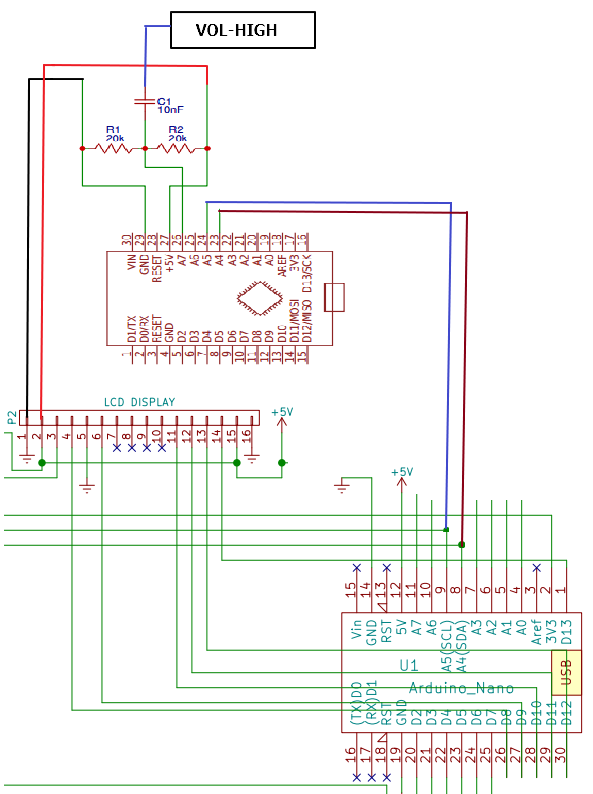
Szybkie pytanie. Dorabiam s-meter według przepisu KD8CEC.
İmage
Czy dobrze rozumiem, że VOL-HIGH na tym schemacie to gorąca żyła gniazda antenowego? A jeżeli nie, to gdzie tego szukać. Obejrzałem schemat ubitx (wersja 5) i zgłupiałem.
11-02-2020 18:48
Znajdź wszystkie posty użytkownika Odpowiedz cytując ten post
Odpowiedz 


Wiadomości w tym wątku
Trx na początek - SQ8BRZ - 17-10-2018, 19:26
RE: Trx na początek - SPO3O2OL - 21-10-2018, 21:05
RE: Trx na początek - SP5IOU - 19-10-2019, 11:31
RE: Trx na początek - SQ6PNO - 11-12-2019, 11:58
RE: Trx na początek - SP5IOU - 26-10-2019, 13:23
RE: Trx na początek - SPO3O2OL - 26-10-2019, 13:49
RE: Trx na początek - SP5IOU - 26-10-2019, 15:43
RE: Trx na początek - SPO3O2OL - 27-10-2019, 15:04
RE: Trx na początek - SP2JQR - 26-10-2019, 13:49
RE: Trx na początek - SP5IOU - 30-10-2019, 23:13
RE: Trx na początek - SPO3O2OL - 26-10-2019, 14:10
RE: Trx na początek - SP7VMZ - 01-11-2019, 10:48
RE: Trx na początek - SP5IOU - 01-11-2019, 12:17
RE: Trx na początek - SP7Q - 02-11-2019, 13:20
RE: Trx na początek - SQ8GUO - 04-11-2019, 12:44
RE: Trx na początek - SP5IOU - 19-11-2019, 11:14
RE: Trx na początek - SQ5KVS - 19-11-2019, 11:42
RE: Trx na początek - SP5IOU - 19-11-2019, 13:16
RE: Trx na początek - SQ5KVS - 19-11-2019, 14:08
RE: Trx na początek - SP5IOU - 19-11-2019, 22:29
RE: Trx na początek - SQ5KVS - 20-11-2019, 0:14
RE: Trx na początek - SP5IOU - 20-11-2019, 1:47
RE: Trx na początek - SP5IOU - 25-11-2019, 21:50
RE: Trx na początek - SQ5KVS - 26-11-2019, 14:11
RE: Trx na początek - SP5IOU - 26-11-2019, 18:02
RE: Trx na początek - SP2JQR - 26-11-2019, 21:00
RE: Trx na początek - SQ5KVS - 26-11-2019, 21:23
RE: Trx na początek - SP2JQR - 28-11-2019, 11:00
RE: Trx na początek - SP5IOU - 28-11-2019, 11:32
RE: Trx na początek - SP2JQR - 29-11-2019, 9:15
RE: Trx na początek - SP5IOU - 29-11-2019, 10:15
RE: Trx na początek - SQ5KVS - 29-11-2019, 15:14
RE: Trx na początek - SP2JQR - 29-11-2019, 18:38
RE: Trx na początek - SP5IOU - 29-11-2019, 15:43
RE: Trx na początek - SP5IOU - 13-12-2019, 20:40
RE: Trx na początek - SQ6PNO - 14-12-2019, 12:35
RE: Trx na początek - SPO3O2OL - 14-12-2019, 17:55
RE: Trx na początek - SP5IOU - 15-12-2019, 3:56
RE: Trx na początek - SQ6PNO - 15-12-2019, 10:21
RE: Trx na początek - SPO3O2OL - 15-12-2019, 13:33
RE: Trx na początek - SQ6PNO - 19-12-2019, 15:30
RE: Trx na początek - SP4XYD - 22-01-2020, 23:19
RE: Trx na początek - SQ6PNO - 28-01-2020, 13:09
RE: Trx na początek - SQ5KVS - 19-12-2019, 17:14
RE: Trx na początek - SP5IOU - 19-12-2019, 18:18
RE: Trx na początek - SP7WM - 18-02-2020, 12:01
RE: Trx na początek - SP5IOU - 09-04-2020, 12:55
RE: Trx na początek - SQ9MLZ - 03-01-2020, 11:33
RE: Trx na początek - SP5IOU - 03-01-2020, 12:17
RE: Trx na początek - SP7WM - 22-01-2020, 11:10
RE: Trx na początek - SP5IOU - 23-01-2020, 15:54
RE: Trx na początek - SP6FRE - 29-01-2020, 10:43
RE: Trx na początek - SP5IOU - 29-01-2020, 11:08
RE: Trx na początek - SP6FRE - 29-01-2020, 11:21
RE: Trx na początek - SQ5KVS - 29-01-2020, 11:55
RE: Trx na początek - SP6FRE - 29-01-2020, 12:15
RE: Trx na początek - SP3FEC - 29-01-2020, 15:39
RE: Trx na początek - SP9MRN - 02-02-2020, 15:06
RE: Trx na początek - SP6FRE - 03-02-2020, 10:00
RE: Trx na początek - SP9MRN - 03-02-2020, 16:23
RE: Trx na początek - SP6FRE - 03-02-2020, 21:48
RE: Trx na początek - SQ6PNO - 04-02-2020, 22:21
RE: Trx na początek - SP9XW - 05-02-2020, 10:07
RE: Trx na początek - SP6FRE - 05-02-2020, 11:39
RE: Trx na początek - SQ6PNO - 05-02-2020, 13:14
RE: Trx na początek - SP9XW - 05-02-2020, 11:50
RE: Trx na początek - SP5IOU - 06-02-2020, 22:28
RE: Trx na początek - SQ6PNO - 11-02-2020 18:48
RE: Trx na początek - SO6R - 11-02-2020, 21:10
RE: Trx na początek - SP5IOU - 12-02-2020, 1:05
RE: Trx na początek - SP6FRE - 24-02-2020, 21:46
RE: Trx na początek - SQ6PNO - 30-03-2020, 18:39
RE: Trx na początek - SP5IOU - 30-03-2020, 19:29
RE: Trx na początek - SP6FRE - 30-03-2020, 23:11
RE: Trx na początek - SQ8MVY - 09-04-2020, 13:04
RE: Trx na początek - SP5IOU - 09-04-2020, 13:19
RE: Trx na początek - SQ5KVS - 10-04-2020, 10:41
RE: Trx na początek - SP5IOU - 10-04-2020, 11:13
RE: Trx na początek - SP9ATB - 30-07-2020, 22:50
RE: Trx na początek - SP5IOU - 31-07-2020, 7:10
RE: Trx na początek - SP9ATB - 31-07-2020, 19:47
RE: Trx na początek - SP5IOU - 31-07-2020, 20:14
RE: Trx na początek - SP2QVT - 02-09-2020, 18:29
RE: Trx na początek - SP6FRE - 02-09-2020, 19:45
RE: Trx na początek - SPO3O2OL - 02-09-2020, 20:20
RE: Trx na początek - SP2QVT - 23-09-2020, 12:36
RE: Trx na początek - SP6FRE - 23-09-2020, 17:44
RE: Trx na początek - SP2QVT - 24-09-2020, 11:03
RE: Trx na początek - SP6FRE - 24-09-2020, 13:26

Skocz do:


Użytkownicy przeglądający ten wątek: 1 gości