Odpowiedz 
 
Ocena wątku:
  • 1 Głosów - 5 Średnio
  • 1
  • 2
  • 3
  • 4
  • 5
trx cw na wszystkie pasma - prosta konstrukcja
SP6FRE Offline
Leszek
****

Liczba postów: 737
Dołączył: 20-09-2009
Post: #86
RE: trx cw na wszystkie pasma - prosta konstrukcja
Witam!

Pierwsza wersja oprogramowania jest do pokazania. Na razie działa generator VFO i kilka funkcji pomocniczych ale do sterowania odbiornikiem powinno wystarczyć.

İmage

Górna linia pokazuje od lewej: częstotliwość pracy z dokładnością do 10Hz oraz z prawej numer używanej częstotliwości.
Możliwe są dwie częstotliwości odbioru: F0 i F1, przełączane środkowym klawiszem (klawisz żółty na zdjęciu).

W dolnej linii widać od lewej stan RIT jako On lub Off przełączane klawiszem drugim z lewej (na zdjęciu klawisz czarny), kolejno mnożnik częstotliwości: może to być 1-5 ustawiane w procedurze Setup oraz z prawej krok sterowania przełączany klawiszami prawymi: klawisz drugi z prawej (niebieski) zwiększa krok w cyklu: 10Hz -> 100Hz -> 1kHz -> 10kHz -> 100kHz -> 1MHz a prawy klawisz (zielony) zmniejsza krok sterowania w cyklu 1MHz -> 100kHz -> 10kHz -> 1kHz -> 100Hz -> 10Hz.

Dodatkowo, przełącznik osiowy impulsatora pozwala również na zmianę kroku. Domyślnie impulsator przełącza częstotliwość z ustawionym krokiem ale po użyciu przełącznika osiowego przełącza się w tryb zmiany kroku cyklicznie w górę lub w dół w zależności od kierunku kręcenia. Ponowne użycie przełącznika osiowego przywraca podstawową funkcję impulsatora czyli zmianę częstotliwości.

Ustawienie mnożnika na wartość 2 powoduje, że na wyświetlaczu jest częstotliwość dwukrotnie większa niż na wyjściu układu. Taka konfiguracja nadaje się wprost do użycia w odbiorniku Polyakowa.

L.J.
Witam!

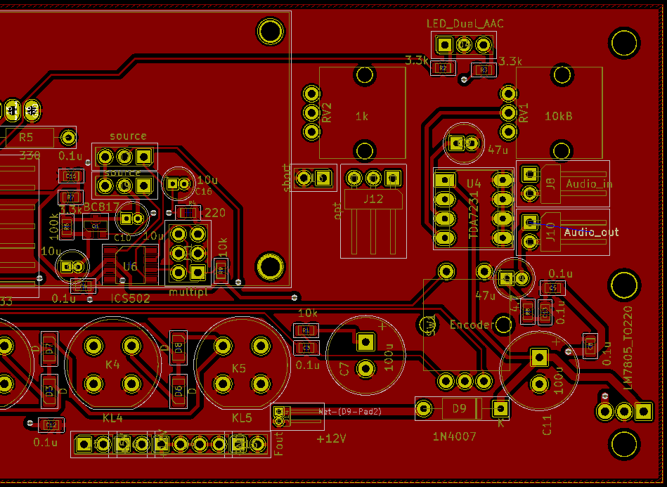
Ponieważ co najmniej jedna osoba będzie montować to urządzenie to pozwolę sobie podać parę szczegółów na ten temat. Na początek uaktualniony schemat.

İmage

Na uwagę zasługują oporniki:
R5 (do podświetlania wyświetlacza) o wartości 1.5-3.3k powodujące przepływ przez diodę ekranu prądu 12V/R5 a więc od ok. 8 do 3mA
R? dołączony do pinu VO(3) wyświetlacza regulujący kontrast obrazu. Niestety, ten opornik nie ma miejsca na płytce bo mój testowy wyświetlacz tego nie wymagał i nie znalazł się on w projekcie ale nowe, zakupione wyświetlacze wymagają zmiany kontrastu.

İmage

Z serii 5 jednakowych wyświetlaczy jakie kupiłem 3 wymagały opornika 2.7k a dwa 4.7k. Jak wstawić taki opornik między pin 3 a masę pokazuje zdjęcie. Należy przeciąć wyprowadzenie pin-a 3 gniazda wyświetlacza i wstawić opornik smd między wycięty pin a masę. Oczywiście można użyć opornika miniaturowego THT co jest nawet łatwiejsze do wykonania.

İmage
İmage


Rysunki montażowe pokazują gdzie znajdują się poszczególne elementy. W wersji bez mnożnika częstotliwości układ należy zmontować bez U6, R9 i J11. Podobnie ze wzmacniaczem m.cz. U4. Jeśli nie jest potrzebny można nie montować zarówno jego jak i elementów z nim skojarzonych.
Z prawej strony u góry widać złącza J1 i J2 służące do programowania. J1 to od lewej sygnał RST oraz masa a J2 to od lewej MOSI, dalej MISO oraz z prawej SCK.

İmage
İmage

Kolejne zdjęcia pokazują po której stronie należy montować elementy. Od przodu jest wyświetlacz, elementy smd, potencjometry i impulsator, wzmacniacz U4, klawisze oraz dioda świecąca. Reszta elementów powinna być mocowana od drugiej strony, w szczególności kondensatory, piny sygnałowe i funkcyjne, stabilizator 7805 oraz generator AD9833

İmage
İmage

Generator montowany jest na złączce pinowej kątowej. Niestety, nie udało mi się zachować odpowiedniej dyscypliny i jak widać raz generator ma piny a raz gniazdo ale ponieważ buduje dwa takie urządzenia to w każdym z nich mam pasującą połówkę. Zalecam jednak montaż na generatorze kątowego gniazda pinowego.
Jak pisałem wcześniej, po lekkiej zmianie oprogramowania (i generatora na pasującej płytce) można będzie zmienić zakres częstotliwości pracy.

Podobnie jak generator, także i wyświetlacz montowany jest na kątowej parze złączy pinowych. Tu mocno zalecam montaż na płytce gniazda a na wyświetlaczy pinów kątowych. Dodatkowo, moje świeżo zakupione wyświetlacze miały otwory mocujące nie 2.5mm a 3mm co wykorzystałem do podparcia w dwóch punktach naprzeciwko złącza pinowego za pomocą dwóch plastykowych dystansów 5mm oraz wkrętów M3x10, które ładnie stabilizują położenie wyświetlacza. W tym celu należy wiertłem 3.0-3.2mm poszerzyć odpowiadające otwory na płytce.

Cała płytka pasuje do płyty czołowej obudowy 65/140mm i może być mocowana do tej płyty czołowej za pomocą 4 tulejek dystansowych, gwintowanych 10mm/M3. Ja w obu przypadkach użyłem tulejek plastykowych ale

L.J.
(Ten post był ostatnio modyfikowany: 09-12-2019 17:51 przez SP6FRE.)
03-12-2019 23:01
Odwiedź stronę użytkownika Znajdź wszystkie posty użytkownika Odpowiedz cytując ten post
Odpowiedz 


Wiadomości w tym wątku
RE: trx cw na wszystkie pasma - prosta konstrukcja - SP6FRE - 03-12-2019 23:01

Skocz do:


Użytkownicy przeglądający ten wątek: 3 gości