Odpowiedz 
 
Ocena wątku:
  • 1 Głosów - 5 Średnio
  • 1
  • 2
  • 3
  • 4
  • 5
DSB - minitransceiver
SQ8NZD Offline
Adrian
*****

Liczba postów: 858
Dołączył: 11-02-2011
Post: #1
DSB - minitransceiver
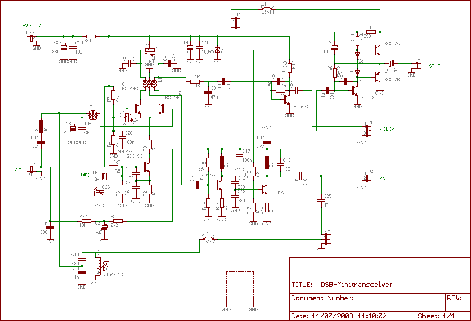
Cześć Wam

Tak dla przećwiczenia tematu TRX-a DSB zrobłem układ australijczyka VK3YE.

Mam tylko jedno pytanie..... Czy dioda Zenera D1 8V2 może być zastąpiona przez 1n4148 ?


Załączone pliki Miniatury
İmage

https://sites.google.com/view/sq8nzd - Moja strona web.
10-11-2019 16:00
Znajdź wszystkie posty użytkownika Odpowiedz cytując ten post
Odpowiedz 


Wiadomości w tym wątku
DSB - minitransceiver - SQ8NZD - 10-11-2019 16:00
RE: DSB - minitransceiver - SQ4CTK - 10-11-2019, 16:22
RE: DSB - minitransceiver - SQ8NZD - 10-11-2019, 16:25
RE: DSB - minitransceiver - SP9RQA - 10-11-2019, 16:27
RE: DSB - minitransceiver - SQ8NZD - 10-11-2019, 16:28
RE: DSB - minitransceiver - SQ6ADE - 10-11-2019, 17:42
RE: DSB - minitransceiver - SQ8NZD - 10-11-2019, 19:11
RE: DSB - minitransceiver - SQ8MFE - 10-11-2019, 19:08
RE: DSB - minitransceiver - U.L. - 11-11-2019, 19:52
RE: DSB - minitransceiver - SQ8NZD - 12-11-2019, 6:29
RE: DSB - minitransceiver - SQ8NZD - 19-11-2019, 17:28
RE: DSB - minitransceiver - U.L. - 06-03-2020, 11:28

Skocz do:


Użytkownicy przeglądający ten wątek: 1 gości