Odpowiedz 
 
Ocena wątku:
  • 0 Głosów - 0 Średnio
  • 1
  • 2
  • 3
  • 4
  • 5
tranzystory kt
SP5CII Offline
Użytkownik
***

Liczba postów: 196
Dołączył: 14-12-2009
Post: #22
RE: tranzystory kt
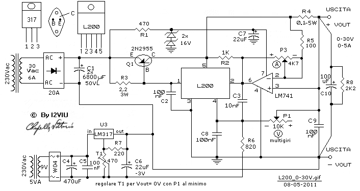
Spokojnie pracują ponad 30 lat KT 930B/KT931z mocą doprowadzoną 250W (wcz 120/80W). Najważniejszy ZASILACZ------mam na L200 jak pisał SP2JQR w ułamku sekundy wyłącza zasilacz (na wyjściu zasilacza kondensator 100/200uF nie przekraczać tej pojemności w moim wypadku 10.5A ,komparator -im większa pojemność tym gorzej- stała czasowa wyłącza/zabezpiecza zasilacz) oraz diody 1N....(szpilki od anteny) .......mam zapas tranzystorów mocy nowe wykonanie militarne parowane npn/pnp na zbyciu oraz mierniki/wskaźniki analogowe 1mA tablicowe.
Jeszcze nie udało mnie się tranzystorów mocy ubić w najbardziej skrajnych sytuacjach. Przy tego typu wzmacniacza/wszystkich najważniejszy zasilacz!!! . Można wykonać także przy zwarciu czy za wysokim napięciu na wyjściu zasilacza.. lepsze od tyrystora. proste odcięcie na Mosfecie. A prostszego zasilacza niż na L200 nie znalazłem .L 200 ma wszystkie zabezpieczenia także termiczne po przegrzaniu samoczynnie się wyłącza. Można wykonać zabezpieczenie/ograniczenie prądowe regulowane
. İmage
płytka mała 3/5 cm przykręcona z l200 do radiatora (l200 w strukturze czujnik i zabezpieczenie termiczne,sprawdzany w komorze klimatycznej przy 80 C zasilacz się zabezpieczał/wyłączał). Przy badaniu w LBO zasilacz laboratoryjny profesjonalny impulsowy diabli wzięli zasilacz na L200 spokojnie przetrwał i do chwili obecnej.
sp4LVC w moim wzmacniaczu i podobnych +/- 800 Khz ....sprzężenie dwójnik RC między B/C i po problemie oraz sumator mocy a najważniejszy zasilacz!!
Tranzystory KT mają wielo/emiterowe struktury w tranzystorze które w skrajnych wypadkach się upalają i zostaje ich coraz mniej i moc spada,spada ,spada, hi.
73.

(Ten post był ostatnio modyfikowany: 30-10-2019 13:06 przez SP5CII.)
30-10-2019 13:01
Znajdź wszystkie posty użytkownika Odpowiedz cytując ten post
Odpowiedz 


Wiadomości w tym wątku
tranzystory kt - SO3ALG - 05-03-2014, 23:19
RE: tranzystory kt - SP2JQR - 06-03-2014, 13:17
RE: tranzystory kt - SO3ALG - 06-03-2014, 14:14
RE: tranzystory kt - SP2IPT - 06-03-2014, 15:01
RE: tranzystory kt - SQ5KVS - 06-03-2014, 15:08
RE: tranzystory kt - SO3ALG - 06-03-2014, 22:36
RE: tranzystory kt - SP4HKQ - 07-03-2014, 8:37
RE: tranzystory kt - SP2JQR - 07-03-2014, 19:24
RE: tranzystory kt - SO3ALG - 07-03-2014, 20:51
RE: tranzystory kt - SP2JQR - 07-03-2014, 22:18
RE: tranzystory kt - SO3ALG - 09-03-2014, 13:37
RE: tranzystory kt - SP4EJT - 09-03-2014, 14:50
RE: tranzystory kt - SO3ALG - 09-03-2014, 15:56
RE: tranzystory kt - SP4EJT - 09-03-2014, 16:48
RE: tranzystory kt - SO3ALG - 09-03-2014, 17:59
RE: tranzystory kt - SP2JQR - 09-03-2014, 19:06
RE: tranzystory kt - SO3ALG - 12-07-2014, 13:37
RE: tranzystory kt - SP2JQR - 12-07-2014, 19:48
RE: tranzystory kt - SO3ALG - 18-07-2014, 23:15
RE: tranzystory kt - SP3SUZ - 09-01-2015, 22:03
RE: tranzystory kt - SP4LVC - 16-09-2016, 14:34
RE: tranzystory kt - SP5CII - 30-10-2019 13:01
RE: tranzystory kt - SP3SUZ - 12-11-2019, 21:28

Skocz do:


Użytkownicy przeglądający ten wątek: 1 gości