Odpowiedz 
 
Ocena wątku:
  • 2 Głosów - 5 Średnio
  • 1
  • 2
  • 3
  • 4
  • 5
TRX QRP na układach TA7358
SQ8NZD Offline
Adrian
*****

Liczba postów: 858
Dołączył: 11-02-2011
Post: #44
RE: TRX QRP na układach TA7358
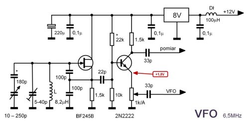
Zasadnicza część transceivera zrobiona.

Pozostało VFO... (obraz w załączniku) Jaki rezystor zamiast potencjometra 1kom wstawić na stałe by TRX chodził bez problemu ?


Załączone pliki Miniatury
İmage

https://sites.google.com/view/sq8nzd - Moja strona web.
06-08-2018 10:44
Znajdź wszystkie posty użytkownika Odpowiedz cytując ten post
Odpowiedz 


Wiadomości w tym wątku
TRX QRP na układach TA7358 - SQ8NZD - 16-09-2017, 17:04
RE: TRX QRP na układach TA7358 - SQ8NZD - 06-08-2018 10:44

Skocz do:


Użytkownicy przeglądający ten wątek: 1 gości